Construir, treinar e avaliar modelos com TensorFlow Decision Forests

Ver no TensorFlow.org Executar no Google Colab Ver no GitHub Baixar caderno

Introdução

As Florestas de Decisão (DF) são uma grande família de algoritmos de Aprendizado de Máquina para classificação supervisionada, regressão e classificação. Como o nome sugere, os DFs usam árvores de decisão como um bloco de construção. Hoje, os dois algoritmos mais populares de treinamento DF são aleatórios Florestas e Árvores de Decisão Gradiente Impulsionado . Ambos os algoritmos são técnicas de conjunto que usam várias árvores de decisão, mas diferem em como o fazem.

TensorFlow Decision Forests (TF-DF) é uma biblioteca para treinamento, avaliação, interpretação e inferência de modelos de Decision Forest.

Neste tutorial, você aprenderá como:

  1. Treine uma classificação binária Random Forest em um conjunto de dados contendo recursos numéricos, categóricos e ausentes.
  2. Avalie o modelo em um conjunto de dados de teste.
  3. Preparar o modelo para TensorFlow dose .
  4. Examine a estrutura geral do modelo e a importância de cada recurso.
  5. Treine novamente o modelo com um algoritmo de aprendizagem diferente (Árvores de Decisão com Gradient Boosted).
  6. Use um conjunto diferente de recursos de entrada.
  7. Altere os hiperparâmetros do modelo.
  8. Pré-processe os recursos.
  9. Treine um modelo para regressão.
  10. Treine um modelo para classificação.

A documentação detalhada está disponível no manual do usuário . O directório exemplo contém outros exemplos de ponta-a-ponta.

Instalação de Florestas de Decisão do TensorFlow

Instale o TF-DF executando a célula a seguir.

pip install tensorflow_decision_forests

Instale Wurlitzer para exibir os logs de treinamento detalhados. Isso só é necessário em colabs.

pip install wurlitzer

Importando bibliotecas

import tensorflow_decision_forests as tfdf

import os
import numpy as np
import pandas as pd
import tensorflow as tf
import math

try:
  from wurlitzer import sys_pipes
except:
  from colabtools.googlelog import CaptureLog as sys_pipes

from IPython.core.magic import register_line_magic
from IPython.display import Javascript
WARNING:root:Failure to load the custom c++ tensorflow ops. This error is likely caused the version of TensorFlow and TensorFlow Decision Forests are not compatible.
WARNING:root:TF Parameter Server distributed training not available.

A célula de código oculta limita a altura de saída na colab.

# Check the version of TensorFlow Decision Forests
print("Found TensorFlow Decision Forests v" + tfdf.__version__)
Found TensorFlow Decision Forests v0.2.1

Treinando um modelo de floresta aleatória

Nesta seção, vamos treinar, avaliar, analisar e exportar uma classificação binária aleatória Floresta treinados sobre o Pinguins de Palmer conjunto de dados.

Carregue o conjunto de dados e converta-o em um tf.Dataset

Este conjunto de dados é muito pequeno (300 exemplos) e armazenado como um arquivo do tipo .csv. Portanto, use o Pandas para carregá-lo.

Vamos montar o conjunto de dados em um arquivo csv (ou seja, adicionar o cabeçalho) e carregá-lo:

# Download the dataset
!wget -q https://storage.googleapis.com/download.tensorflow.org/data/palmer_penguins/penguins.csv -O /tmp/penguins.csv

# Load a dataset into a Pandas Dataframe.
dataset_df = pd.read_csv("/tmp/penguins.csv")

# Display the first 3 examples.
dataset_df.head(3)

O conjunto de dados contém uma mistura de numérica (por exemplo bill_depth_mm ), categórica (por exemplo island ) e características faltantes. TF-DF suporta todos estes tipos de elementos nativamente (de forma diferente do que NN modelos com base), portanto, não há necessidade para pré-processamento na forma de uma codificação-quente, normalização ou adicional is_present característica.

Os rótulos são um pouco diferentes: as métricas de Keras esperam números inteiros. A etiqueta ( species ) é armazenado como uma string, então vamos convertê-lo em um inteiro.

# Encode the categorical label into an integer.
#
# Details:
# This stage is necessary if your classification label is represented as a
# string. Note: Keras expected classification labels to be integers.

# Name of the label column.
label = "species"

classes = dataset_df[label].unique().tolist()
print(f"Label classes: {classes}")

dataset_df[label] = dataset_df[label].map(classes.index)
Label classes: ['Adelie', 'Gentoo', 'Chinstrap']

Em seguida, divida o conjunto de dados em treinamento e teste:

# Split the dataset into a training and a testing dataset.

def split_dataset(dataset, test_ratio=0.30):
  """Splits a panda dataframe in two."""
  test_indices = np.random.rand(len(dataset)) < test_ratio
  return dataset[~test_indices], dataset[test_indices]


train_ds_pd, test_ds_pd = split_dataset(dataset_df)
print("{} examples in training, {} examples for testing.".format(
    len(train_ds_pd), len(test_ds_pd)))
252 examples in training, 92 examples for testing.

E, finalmente, converter os pandas trama de dados ( pd.Dataframe ) em conjuntos de dados tensorflow ( tf.data.Dataset ):

train_ds = tfdf.keras.pd_dataframe_to_tf_dataset(train_ds_pd, label=label)
test_ds = tfdf.keras.pd_dataframe_to_tf_dataset(test_ds_pd, label=label)
/tmpfs/src/tf_docs_env/lib/python3.7/site-packages/tensorflow_decision_forests/keras/core.py:1612: FutureWarning: In a future version of pandas all arguments of DataFrame.drop except for the argument 'labels' will be keyword-only
  features_dataframe = dataframe.drop(label, 1)

Notas: pd_dataframe_to_tf_dataset poderia ter convertido o rótulo para inteiro para você.

E, se você quisesse criar o tf.data.Dataset mesmo, há um par de coisas para lembrar:

  • Os algoritmos de aprendizagem funcionam com um conjunto de dados de uma época e sem embaralhamento.
  • O tamanho do lote não afeta o algoritmo de treinamento, mas um valor pequeno pode retardar a leitura do conjunto de dados.

Treine o modelo

%set_cell_height 300

# Specify the model.
model_1 = tfdf.keras.RandomForestModel()

# Optionally, add evaluation metrics.
model_1.compile(
    metrics=["accuracy"])

# Train the model.
# "sys_pipes" is optional. It enables the display of the training logs.
with sys_pipes():
  model_1.fit(x=train_ds)
<IPython.core.display.Javascript object>
1/4 [======>.......................] - ETA: 12s
[INFO kernel.cc:736] Start Yggdrasil model training
[INFO kernel.cc:737] Collect training examples
[INFO kernel.cc:392] Number of batches: 4
[INFO kernel.cc:393] Number of examples: 252
[INFO kernel.cc:759] Dataset:
Number of records: 252
Number of columns: 8

Number of columns by type:
    NUMERICAL: 5 (62.5%)
    CATEGORICAL: 3 (37.5%)

Columns:

NUMERICAL: 5 (62.5%)
    0: "bill_depth_mm" NUMERICAL num-nas:2 (0.793651%) mean:17.1936 min:13.2 max:21.5 sd:1.96763
    1: "bill_length_mm" NUMERICAL num-nas:2 (0.793651%) mean:44.1884 min:33.1 max:59.6 sd:5.36528
    2: "body_mass_g" NUMERICAL num-nas:2 (0.793651%) mean:4221 min:2700 max:6300 sd:811.125
    3: "flipper_length_mm" NUMERICAL num-nas:2 (0.793651%) mean:201.264 min:172 max:231 sd:14.0793
    6: "year" NUMERICAL mean:2008.05 min:2007 max:2009 sd:0.817297

CATEGORICAL: 3 (37.5%)
    4: "island" CATEGORICAL has-dict vocab-size:4 zero-ood-items most-frequent:"Biscoe" 126 (50%)
    5: "sex" CATEGORICAL num-nas:7 (2.77778%) has-dict vocab-size:3 zero-ood-items most-frequent:"male" 124 (50.6122%)
    7: "__LABEL" CATEGORICAL integerized vocab-size:4 no-ood-item

Terminology:
    nas: Number of non-available (i.e. missing) values.
    ood: Out of dictionary.
    manually-defined: Attribute which type is manually defined by the user i.e. the type was not automatically inferred.
    tokenized: The attribute value is obtained through tokenization.
    has-dict: The attribute is attached to a string dictionary e.g. a categorical attribute stored as a string.
    vocab-size: Number of unique values.

[INFO kernel.cc:762] Configure learner
[INFO kernel.cc:787] Training config:
learner: "RANDOM_FOREST"
features: "bill_depth_mm"
features: "bill_length_mm"
features: "body_mass_g"
features: "flipper_length_mm"
features: "island"
features: "sex"
features: "year"
label: "__LABEL"
task: CLASSIFICATION
[yggdrasil_decision_forests.model.random_forest.proto.random_forest_config] {
  num_trees: 300
  decision_tree {
    max_depth: 16
    min_examples: 5
    in_split_min_examples_check: true
    missing_value_policy: GLOBAL_IMPUTATION
    allow_na_conditions: false
    categorical_set_greedy_forward {
      sampling: 0.1
      max_num_items: -1
      min_item_frequency: 1
    }
    growing_strategy_local {
    }
    categorical {
      cart {
      }
    }
    num_candidate_attributes_ratio: -1
    axis_aligned_split {
    }
    internal {
      sorting_strategy: PRESORTED
    }
  }
  winner_take_all_inference: true
  compute_oob_performances: true
  compute_oob_variable_importances: false
  adapt_bootstrap_size_ratio_for_maximum_training_duration: false
}

[INFO kernel.cc:790] Deployment config:
num_threads: 6

[INFO kernel.cc:817] Train model
[INFO random_forest.cc:315] Training random forest on 252 example(s) and 7 feature(s).
[INFO random_forest.cc:628] Training of tree  1/300 (tree index:0) done accuracy:0.922222 logloss:2.8034
[INFO random_forest.cc:628] Training of tree  11/300 (tree index:10) done accuracy:0.960159 logloss:0.355553
[INFO random_forest.cc:628] Training of tree  21/300 (tree index:17) done accuracy:0.960317 logloss:0.360011
[INFO random_forest.cc:628] Training of tree  31/300 (tree index:32) done accuracy:0.968254 logloss:0.355906
[INFO random_forest.cc:628] Training of tree  41/300 (tree index:41) done accuracy:0.972222 logloss:0.354263
[INFO random_forest.cc:628] Training of tree  51/300 (tree index:51) done accuracy:0.980159 logloss:0.355675
[INFO random_forest.cc:628] Training of tree  61/300 (tree index:60) done accuracy:0.97619 logloss:0.354058
[INFO random_forest.cc:628] Training of tree  71/300 (tree index:70) done accuracy:0.972222 logloss:0.355711
[INFO random_forest.cc:628] Training of tree  81/300 (tree index:82) done accuracy:0.980159 logloss:0.356747
[INFO random_forest.cc:628] Training of tree  91/300 (tree index:90) done accuracy:0.97619 logloss:0.225018
[INFO random_forest.cc:628] Training of tree  101/300 (tree index:100) done accuracy:0.972222 logloss:0.221976
[INFO random_forest.cc:628] Training of tree  111/300 (tree index:109) done accuracy:0.972222 logloss:0.223525
[INFO random_forest.cc:628] Training of tree  121/300 (tree index:117) done accuracy:0.972222 logloss:0.095911
[INFO random_forest.cc:628] Training of tree  131/300 (tree index:127) done accuracy:0.968254 logloss:0.0970941
[INFO random_forest.cc:628] Training of tree  141/300 (tree index:140) done accuracy:0.972222 logloss:0.0962378
[INFO random_forest.cc:628] Training of tree  151/300 (tree index:151) done accuracy:0.972222 logloss:0.0952778
[INFO random_forest.cc:628] Training of tree  161/300 (tree index:161) done accuracy:0.97619 logloss:0.0953929
[INFO random_forest.cc:628] Training of tree  171/300 (tree index:172) done accuracy:0.972222 logloss:0.0966406
[INFO random_forest.cc:628] Training of tree  181/300 (tree index:180) done accuracy:0.97619 logloss:0.096802
[INFO random_forest.cc:628] Training of tree  191/300 (tree index:189) done accuracy:0.972222 logloss:0.0952902
[INFO random_forest.cc:628] Training of tree  201/300 (tree index:200) done accuracy:0.972222 logloss:0.0926996
[INFO random_forest.cc:628] Training of tree  211/300 (tree index:210) done accuracy:0.97619 logloss:0.0923645
[INFO random_forest.cc:628] Training of tree  221/300 (tree index:221) done accuracy:0.97619 logloss:0.0928984
[INFO random_forest.cc:628] Training of tree  231/300 (tree index:230) done accuracy:0.97619 logloss:0.0938896
[INFO random_forest.cc:628] Training of tree  241/300 (tree index:240) done accuracy:0.972222 logloss:0.0947512
[INFO random_forest.cc:628] Training of tree  251/300 (tree index:250) done accuracy:0.972222 logloss:0.0952597
[INFO random_forest.cc:628] Training of tree  261/300 (tree index:260) done accuracy:0.972222 logloss:0.0948972
[INFO random_forest.cc:628] Training of tree  271/300 (tree index:270) done accuracy:0.968254 logloss:0.096022
[INFO random_forest.cc:628] Training of tree  281/300 (tree index:280) done accuracy:0.968254 logloss:0.0950604
[INFO random_forest.cc:628] Training of tree  291/300 (tree index:290) done accuracy:0.972222 logloss:0.0962781
[INFO random_forest.cc:628] Training of tree  300/300 (tree index:298) done accuracy:0.972222 logloss:0.0967387
[INFO random_forest.cc:696] Final OOB metrics: accuracy:0.972222 logloss:0.0967387
[INFO kernel.cc:828] Export model in log directory: /tmp/tmpdqbqx3ck
[INFO kernel.cc:836] Save model in resources
[INFO kernel.cc:988] Loading model from path
[INFO decision_forest.cc:590] Model loaded with 300 root(s), 4558 node(s), and 7 input feature(s).
[INFO abstract_model.cc:993] Engine "RandomForestGeneric" built
[INFO kernel.cc:848] Use fast generic engine
4/4 [==============================] - 4s 19ms/step

Observações

  • Nenhum recurso de entrada é especificado. Portanto, todas as colunas serão usadas como recursos de entrada, exceto para o rótulo. O recurso utilizado pelo modelo são mostrados nos registros de treinamento e na model.summary() .
  • Os DFs consomem nativamente recursos e valores ausentes numéricos, categóricos e de conjuntos categóricos. Os recursos numéricos não precisam ser normalizados. Os valores de string categóricos não precisam ser codificados em um dicionário.
  • Nenhum hiperparâmetro de treinamento é especificado. Portanto, os hiperparâmetros padrão serão usados. Os hiperparâmetros padrão fornecem resultados razoáveis ​​na maioria das situações.
  • Chamando compile sobre o modelo antes do fit é opcional. O Compile pode ser usado para fornecer métricas de avaliação extras.
  • Os algoritmos de treinamento não precisam de conjuntos de dados de validação. Se um conjunto de dados de validação for fornecido, ele será usado apenas para mostrar métricas.

Avalie o modelo

Vamos avaliar nosso modelo no conjunto de dados de teste.

evaluation = model_1.evaluate(test_ds, return_dict=True)
print()

for name, value in evaluation.items():
  print(f"{name}: {value:.4f}")
2/2 [==============================] - 0s 4ms/step - loss: 0.0000e+00 - accuracy: 1.0000

loss: 0.0000
accuracy: 1.0000

Observação: A precisão do teste (0,86514) está perto da precisão Out-of-saco (0,8672) mostrado nos registros de treinamento.

Consulte a seção Modelo de Auto-Avaliação abaixo para mais métodos de avaliação.

Prepare este modelo para o TensorFlow Serving.

Exportar o modelo para o formato SavedModel para reutilização posterior por exemplo TensorFlow Servindo .

model_1.save("/tmp/my_saved_model")
2021-11-08 12:10:07.057561: W tensorflow/python/util/util.cc:368] Sets are not currently considered sequences, but this may change in the future, so consider avoiding using them.
INFO:tensorflow:Assets written to: /tmp/my_saved_model/assets
INFO:tensorflow:Assets written to: /tmp/my_saved_model/assets

Trace o modelo

Traçar uma árvore de decisão e seguir os primeiros ramos ajuda a aprender sobre as florestas de decisão. Em alguns casos, a plotagem de um modelo pode até ser usada para depuração.

Por causa da diferença na forma como são treinados, alguns modelos são mais interessantes de planejar do que outros. Por causa do ruído injetado durante o treinamento e da profundidade das árvores, traçar a Floresta Aleatória é menos informativo do que traçar um CART ou a primeira árvore de uma Árvore com Gradiente Impulsionado.

No entanto, vamos representar graficamente a primeira árvore do nosso modelo Random Forest:

tfdf.model_plotter.plot_model_in_colab(model_1, tree_idx=0, max_depth=3)

O nó raiz do lado esquerdo contém a primeira condição ( bill_depth_mm >= 16.55 ), o número de exemplos (240) e da distribuição de etiquetas (a barra vermelha-azul-verde).

Exemplos que avalia verdadeiro para bill_depth_mm >= 16.55 são ramificados para o caminho verde. Os outros são ramificados para o caminho vermelho.

Quanto mais profunda for o nó, a mais pure que se tornam isto é, a distribuição de etiquetas está inclinado para um subconjunto de classes.

Estrutura do modelo e importância do recurso

A estrutura geral do modelo é mostrado com .summary() . Você verá:

  • Tipo: O algoritmo de aprendizagem usados para treinar o modelo ( Random Forest no nosso caso).
  • Tarefa: O problema resolvido pelo modelo ( Classification no nosso caso).
  • Input Características: A entrada de recursos do modelo.
  • Importância variável: Diferentes medidas da importância de cada recurso para o modelo.
  • Out-of-bag de avaliação: A avaliação out-of-bag do modelo. Esta é uma alternativa barata e eficiente para validação cruzada.
  • Número de {árvores, gânglios} e outras métricas: Estatísticas sobre a estrutura das florestas decisões.

Observação: O conteúdo do resumo depende do algoritmo de aprendizagem (por exemplo, Out-of-bag só está disponível para Random Forest) e hiper-parâmetros (por exemplo, a importância variável médio-diminuição-in-a precisão pode ser desativado nas hiper-parâmetros) .

%set_cell_height 300
model_1.summary()
<IPython.core.display.Javascript object>
Model: "random_forest_model"
_________________________________________________________________
 Layer (type)                Output Shape              Param #   
=================================================================
=================================================================
Total params: 1
Trainable params: 0
Non-trainable params: 1
_________________________________________________________________
Type: "RANDOM_FOREST"
Task: CLASSIFICATION
Label: "__LABEL"

Input Features (7):
    bill_depth_mm
    bill_length_mm
    body_mass_g
    flipper_length_mm
    island
    sex
    year

No weights

Variable Importance: MEAN_MIN_DEPTH:

    1.           "__LABEL"  3.318694 ################
    2.              "year"  3.297927 ###############
    3.               "sex"  3.267547 ###############
    4.       "body_mass_g"  2.658307 ##########
    5.     "bill_depth_mm"  2.213272 #######
    6.            "island"  2.153127 #######
    7.    "bill_length_mm"  1.515876 ##
    8. "flipper_length_mm"  1.217305 

Variable Importance: NUM_AS_ROOT:

    1. "flipper_length_mm" 161.000000 ################
    2.    "bill_length_mm" 62.000000 #####
    3.     "bill_depth_mm" 57.000000 #####
    4.       "body_mass_g" 12.000000 
    5.            "island"  8.000000 

Variable Importance: NUM_NODES:

    1.    "bill_length_mm" 682.000000 ################
    2.     "bill_depth_mm" 399.000000 #########
    3. "flipper_length_mm" 383.000000 ########
    4.       "body_mass_g" 315.000000 #######
    5.            "island" 298.000000 ######
    6.               "sex" 34.000000 
    7.              "year" 18.000000 

Variable Importance: SUM_SCORE:

    1. "flipper_length_mm" 26046.340791 ################
    2.    "bill_length_mm" 24253.203630 ##############
    3.     "bill_depth_mm" 11054.011817 ######
    4.            "island" 10713.713617 ######
    5.       "body_mass_g" 4117.938353 ##
    6.               "sex" 290.820204 
    7.              "year" 39.211544 



Winner take all: true
Out-of-bag evaluation: accuracy:0.972222 logloss:0.0967387
Number of trees: 300
Total number of nodes: 4558

Number of nodes by tree:
Count: 300 Average: 15.1933 StdDev: 3.2623
Min: 9 Max: 29 Ignored: 0
----------------------------------------------
[  9, 10)  6   2.00%   2.00% #
[ 10, 11)  0   0.00%   2.00%
[ 11, 12) 38  12.67%  14.67% #####
[ 12, 13)  0   0.00%  14.67%
[ 13, 14) 71  23.67%  38.33% #########
[ 14, 15)  0   0.00%  38.33%
[ 15, 16) 83  27.67%  66.00% ##########
[ 16, 17)  0   0.00%  66.00%
[ 17, 18) 52  17.33%  83.33% ######
[ 18, 19)  0   0.00%  83.33%
[ 19, 20) 27   9.00%  92.33% ###
[ 20, 21)  0   0.00%  92.33%
[ 21, 22) 12   4.00%  96.33% #
[ 22, 23)  0   0.00%  96.33%
[ 23, 24)  6   2.00%  98.33% #
[ 24, 25)  0   0.00%  98.33%
[ 25, 26)  3   1.00%  99.33%
[ 26, 27)  0   0.00%  99.33%
[ 27, 28)  1   0.33%  99.67%
[ 28, 29]  1   0.33% 100.00%

Depth by leafs:
Count: 2429 Average: 3.39234 StdDev: 1.08569
Min: 1 Max: 7 Ignored: 0
----------------------------------------------
[ 1, 2)  26   1.07%   1.07%
[ 2, 3) 557  22.93%  24.00% #######
[ 3, 4) 716  29.48%  53.48% #########
[ 4, 5) 767  31.58%  85.06% ##########
[ 5, 6) 300  12.35%  97.41% ####
[ 6, 7)  57   2.35%  99.75% #
[ 7, 7]   6   0.25% 100.00%

Number of training obs by leaf:
Count: 2429 Average: 31.1239 StdDev: 32.4208
Min: 5 Max: 115 Ignored: 0
----------------------------------------------
[   5,  10) 1193  49.11%  49.11% ##########
[  10,  16)  137   5.64%  54.76% #
[  16,  21)   70   2.88%  57.64% #
[  21,  27)   69   2.84%  60.48% #
[  27,  32)   72   2.96%  63.44% #
[  32,  38)   86   3.54%  66.98% #
[  38,  43)   67   2.76%  69.74% #
[  43,  49)   79   3.25%  72.99% #
[  49,  54)   54   2.22%  75.22%
[  54,  60)   43   1.77%  76.99%
[  60,  66)   43   1.77%  78.76%
[  66,  71)   39   1.61%  80.36%
[  71,  77)   62   2.55%  82.91% #
[  77,  82)   63   2.59%  85.51% #
[  82,  88)  102   4.20%  89.71% #
[  88,  93)   95   3.91%  93.62% #
[  93,  99)   99   4.08%  97.69% #
[  99, 104)   37   1.52%  99.22%
[ 104, 110)   16   0.66%  99.88%
[ 110, 115]    3   0.12% 100.00%

Attribute in nodes:
    682 : bill_length_mm [NUMERICAL]
    399 : bill_depth_mm [NUMERICAL]
    383 : flipper_length_mm [NUMERICAL]
    315 : body_mass_g [NUMERICAL]
    298 : island [CATEGORICAL]
    34 : sex [CATEGORICAL]
    18 : year [NUMERICAL]

Attribute in nodes with depth <= 0:
    161 : flipper_length_mm [NUMERICAL]
    62 : bill_length_mm [NUMERICAL]
    57 : bill_depth_mm [NUMERICAL]
    12 : body_mass_g [NUMERICAL]
    8 : island [CATEGORICAL]

Attribute in nodes with depth <= 1:
    236 : flipper_length_mm [NUMERICAL]
    224 : bill_length_mm [NUMERICAL]
    175 : bill_depth_mm [NUMERICAL]
    169 : island [CATEGORICAL]
    70 : body_mass_g [NUMERICAL]

Attribute in nodes with depth <= 2:
    401 : bill_length_mm [NUMERICAL]
    319 : flipper_length_mm [NUMERICAL]
    290 : bill_depth_mm [NUMERICAL]
    261 : island [CATEGORICAL]
    174 : body_mass_g [NUMERICAL]
    14 : sex [CATEGORICAL]
    6 : year [NUMERICAL]

Attribute in nodes with depth <= 3:
    593 : bill_length_mm [NUMERICAL]
    371 : bill_depth_mm [NUMERICAL]
    365 : flipper_length_mm [NUMERICAL]
    290 : island [CATEGORICAL]
    273 : body_mass_g [NUMERICAL]
    30 : sex [CATEGORICAL]
    9 : year [NUMERICAL]

Attribute in nodes with depth <= 5:
    681 : bill_length_mm [NUMERICAL]
    399 : bill_depth_mm [NUMERICAL]
    383 : flipper_length_mm [NUMERICAL]
    314 : body_mass_g [NUMERICAL]
    298 : island [CATEGORICAL]
    33 : sex [CATEGORICAL]
    18 : year [NUMERICAL]

Condition type in nodes:
    1797 : HigherCondition
    332 : ContainsBitmapCondition
Condition type in nodes with depth <= 0:
    292 : HigherCondition
    8 : ContainsBitmapCondition
Condition type in nodes with depth <= 1:
    705 : HigherCondition
    169 : ContainsBitmapCondition
Condition type in nodes with depth <= 2:
    1190 : HigherCondition
    275 : ContainsBitmapCondition
Condition type in nodes with depth <= 3:
    1611 : HigherCondition
    320 : ContainsBitmapCondition
Condition type in nodes with depth <= 5:
    1795 : HigherCondition
    331 : ContainsBitmapCondition
Node format: NOT_SET

Training OOB:
    trees: 1, Out-of-bag evaluation: accuracy:0.922222 logloss:2.8034
    trees: 11, Out-of-bag evaluation: accuracy:0.960159 logloss:0.355553
    trees: 21, Out-of-bag evaluation: accuracy:0.960317 logloss:0.360011
    trees: 31, Out-of-bag evaluation: accuracy:0.968254 logloss:0.355906
    trees: 41, Out-of-bag evaluation: accuracy:0.972222 logloss:0.354263
    trees: 51, Out-of-bag evaluation: accuracy:0.980159 logloss:0.355675
    trees: 61, Out-of-bag evaluation: accuracy:0.97619 logloss:0.354058
    trees: 71, Out-of-bag evaluation: accuracy:0.972222 logloss:0.355711
    trees: 81, Out-of-bag evaluation: accuracy:0.980159 logloss:0.356747
    trees: 91, Out-of-bag evaluation: accuracy:0.97619 logloss:0.225018
    trees: 101, Out-of-bag evaluation: accuracy:0.972222 logloss:0.221976
    trees: 111, Out-of-bag evaluation: accuracy:0.972222 logloss:0.223525
    trees: 121, Out-of-bag evaluation: accuracy:0.972222 logloss:0.095911
    trees: 131, Out-of-bag evaluation: accuracy:0.968254 logloss:0.0970941
    trees: 141, Out-of-bag evaluation: accuracy:0.972222 logloss:0.0962378
    trees: 151, Out-of-bag evaluation: accuracy:0.972222 logloss:0.0952778
    trees: 161, Out-of-bag evaluation: accuracy:0.97619 logloss:0.0953929
    trees: 171, Out-of-bag evaluation: accuracy:0.972222 logloss:0.0966406
    trees: 181, Out-of-bag evaluation: accuracy:0.97619 logloss:0.096802
    trees: 191, Out-of-bag evaluation: accuracy:0.972222 logloss:0.0952902
    trees: 201, Out-of-bag evaluation: accuracy:0.972222 logloss:0.0926996
    trees: 211, Out-of-bag evaluation: accuracy:0.97619 logloss:0.0923645
    trees: 221, Out-of-bag evaluation: accuracy:0.97619 logloss:0.0928984
    trees: 231, Out-of-bag evaluation: accuracy:0.97619 logloss:0.0938896
    trees: 241, Out-of-bag evaluation: accuracy:0.972222 logloss:0.0947512
    trees: 251, Out-of-bag evaluation: accuracy:0.972222 logloss:0.0952597
    trees: 261, Out-of-bag evaluation: accuracy:0.972222 logloss:0.0948972
    trees: 271, Out-of-bag evaluation: accuracy:0.968254 logloss:0.096022
    trees: 281, Out-of-bag evaluation: accuracy:0.968254 logloss:0.0950604
    trees: 291, Out-of-bag evaluation: accuracy:0.972222 logloss:0.0962781
    trees: 300, Out-of-bag evaluation: accuracy:0.972222 logloss:0.0967387

As informações summary são todos programaticamente disponíveis usando o Inspetor de modelo:

# The input features
model_1.make_inspector().features()
["bill_depth_mm" (1; #0),
 "bill_length_mm" (1; #1),
 "body_mass_g" (1; #2),
 "flipper_length_mm" (1; #3),
 "island" (4; #4),
 "sex" (4; #5),
 "year" (1; #6)]
# The feature importances
model_1.make_inspector().variable_importances()
{'NUM_NODES': [("bill_length_mm" (1; #1), 682.0),
  ("bill_depth_mm" (1; #0), 399.0),
  ("flipper_length_mm" (1; #3), 383.0),
  ("body_mass_g" (1; #2), 315.0),
  ("island" (4; #4), 298.0),
  ("sex" (4; #5), 34.0),
  ("year" (1; #6), 18.0)],
 'SUM_SCORE': [("flipper_length_mm" (1; #3), 26046.34079089854),
  ("bill_length_mm" (1; #1), 24253.20363048464),
  ("bill_depth_mm" (1; #0), 11054.011817359366),
  ("island" (4; #4), 10713.713617041707),
  ("body_mass_g" (1; #2), 4117.938353393227),
  ("sex" (4; #5), 290.82020355574787),
  ("year" (1; #6), 39.21154398471117)],
 'NUM_AS_ROOT': [("flipper_length_mm" (1; #3), 161.0),
  ("bill_length_mm" (1; #1), 62.0),
  ("bill_depth_mm" (1; #0), 57.0),
  ("body_mass_g" (1; #2), 12.0),
  ("island" (4; #4), 8.0)],
 'MEAN_MIN_DEPTH': [("__LABEL" (4; #7), 3.318693759943752),
  ("year" (1; #6), 3.2979265641765556),
  ("sex" (4; #5), 3.2675474155474094),
  ("body_mass_g" (1; #2), 2.6583072575572553),
  ("bill_depth_mm" (1; #0), 2.213271913271913),
  ("island" (4; #4), 2.153126937876938),
  ("bill_length_mm" (1; #1), 1.5158758371258376),
  ("flipper_length_mm" (1; #3), 1.2173052873052872)]}

O conteúdo do resumo eo inspetor depende do algoritmo de aprendizagem ( tfdf.keras.RandomForestModel neste caso) e seus hiper-parâmetros (por exemplo compute_oob_variable_importances=True irá acionar o cálculo de importâncias variáveis fora-de-saco para o aluno aleatória Floresta )

Autoavaliação do modelo

Durante o treino modelos TFDF pode auto avaliar, mesmo se nenhum conjunto de dados de validação é fornecido para o fit() método. A lógica exata depende do modelo. Por exemplo, a Random Forest usará a avaliação Out-of-bag, enquanto as Árvores com Gradient Boosted usarão a validação interna do trem.

A avaliação do modelo de auto está disponível com o inspetor evaluation() :

model_1.make_inspector().evaluation()
Evaluation(num_examples=252, accuracy=0.9722222222222222, loss=0.09673874925762888, rmse=None, ndcg=None, aucs=None)

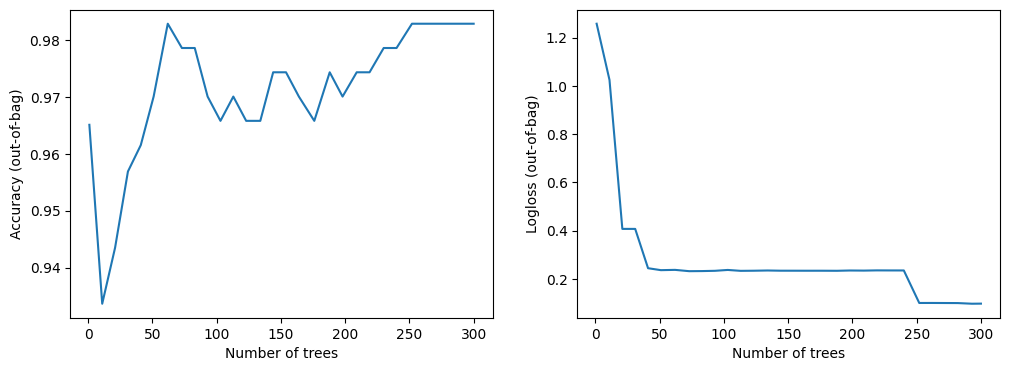
Traçando os registros de treinamento

Os registros de treinamento mostram a qualidade do modelo (por exemplo, precisão avaliada no out-of-bag ou conjunto de dados de validação) de acordo com o número de árvores no modelo. Esses registros são úteis para estudar o equilíbrio entre o tamanho e a qualidade do modelo.

Os registros estão disponíveis de várias maneiras:

  1. Apresentada em durante o treino se fit() é enrolado em with sys_pipes(): (ver exemplo acima).
  2. No final da síntese do modelo ou seja model.summary() (ver exemplo acima).
  3. Por meio de programação, utilizando o inspector modelo ou seja model.make_inspector().training_logs() .
  4. usando TensorBoard

Vamos tentar as opções 2 e 3:

%set_cell_height 150
model_1.make_inspector().training_logs()
<IPython.core.display.Javascript object>
[TrainLog(num_trees=1, evaluation=Evaluation(num_examples=90, accuracy=0.9222222222222223, loss=2.8033951229519314, rmse=None, ndcg=None, aucs=None)),
 TrainLog(num_trees=11, evaluation=Evaluation(num_examples=251, accuracy=0.9601593625498008, loss=0.35555349201320174, rmse=None, ndcg=None, aucs=None)),
 TrainLog(num_trees=21, evaluation=Evaluation(num_examples=252, accuracy=0.9603174603174603, loss=0.36001140491238665, rmse=None, ndcg=None, aucs=None)),
 TrainLog(num_trees=31, evaluation=Evaluation(num_examples=252, accuracy=0.9682539682539683, loss=0.35590612713897984, rmse=None, ndcg=None, aucs=None)),
 TrainLog(num_trees=41, evaluation=Evaluation(num_examples=252, accuracy=0.9722222222222222, loss=0.3542631175664682, rmse=None, ndcg=None, aucs=None)),
 TrainLog(num_trees=51, evaluation=Evaluation(num_examples=252, accuracy=0.9801587301587301, loss=0.3556750144602524, rmse=None, ndcg=None, aucs=None)),
 TrainLog(num_trees=61, evaluation=Evaluation(num_examples=252, accuracy=0.9761904761904762, loss=0.35405768100763596, rmse=None, ndcg=None, aucs=None)),
 TrainLog(num_trees=71, evaluation=Evaluation(num_examples=252, accuracy=0.9722222222222222, loss=0.3557109447003948, rmse=None, ndcg=None, aucs=None)),
 TrainLog(num_trees=81, evaluation=Evaluation(num_examples=252, accuracy=0.9801587301587301, loss=0.3567472372411026, rmse=None, ndcg=None, aucs=None)),
 TrainLog(num_trees=91, evaluation=Evaluation(num_examples=252, accuracy=0.9761904761904762, loss=0.22501842999121263, rmse=None, ndcg=None, aucs=None)),
 TrainLog(num_trees=101, evaluation=Evaluation(num_examples=252, accuracy=0.9722222222222222, loss=0.22197619985256875, rmse=None, ndcg=None, aucs=None)),
 TrainLog(num_trees=111, evaluation=Evaluation(num_examples=252, accuracy=0.9722222222222222, loss=0.22352461745252922, rmse=None, ndcg=None, aucs=None)),
 TrainLog(num_trees=121, evaluation=Evaluation(num_examples=252, accuracy=0.9722222222222222, loss=0.0959110420552038, rmse=None, ndcg=None, aucs=None)),
 TrainLog(num_trees=131, evaluation=Evaluation(num_examples=252, accuracy=0.9682539682539683, loss=0.09709411316240828, rmse=None, ndcg=None, aucs=None)),
 TrainLog(num_trees=141, evaluation=Evaluation(num_examples=252, accuracy=0.9722222222222222, loss=0.09623779574896962, rmse=None, ndcg=None, aucs=None)),
 TrainLog(num_trees=151, evaluation=Evaluation(num_examples=252, accuracy=0.9722222222222222, loss=0.0952777798871495, rmse=None, ndcg=None, aucs=None)),
 TrainLog(num_trees=161, evaluation=Evaluation(num_examples=252, accuracy=0.9761904761904762, loss=0.09539292345473928, rmse=None, ndcg=None, aucs=None)),
 TrainLog(num_trees=171, evaluation=Evaluation(num_examples=252, accuracy=0.9722222222222222, loss=0.0966405748567056, rmse=None, ndcg=None, aucs=None)),
 TrainLog(num_trees=181, evaluation=Evaluation(num_examples=252, accuracy=0.9761904761904762, loss=0.09680202871280176, rmse=None, ndcg=None, aucs=None)),
 TrainLog(num_trees=191, evaluation=Evaluation(num_examples=252, accuracy=0.9722222222222222, loss=0.09529015259994637, rmse=None, ndcg=None, aucs=None)),
 TrainLog(num_trees=201, evaluation=Evaluation(num_examples=252, accuracy=0.9722222222222222, loss=0.09269960071625453, rmse=None, ndcg=None, aucs=None)),
 TrainLog(num_trees=211, evaluation=Evaluation(num_examples=252, accuracy=0.9761904761904762, loss=0.09236453164605395, rmse=None, ndcg=None, aucs=None)),
 TrainLog(num_trees=221, evaluation=Evaluation(num_examples=252, accuracy=0.9761904761904762, loss=0.09289838398791968, rmse=None, ndcg=None, aucs=None)),
 TrainLog(num_trees=231, evaluation=Evaluation(num_examples=252, accuracy=0.9761904761904762, loss=0.09388963293491139, rmse=None, ndcg=None, aucs=None)),
 TrainLog(num_trees=241, evaluation=Evaluation(num_examples=252, accuracy=0.9722222222222222, loss=0.09475124760028271, rmse=None, ndcg=None, aucs=None)),
 TrainLog(num_trees=251, evaluation=Evaluation(num_examples=252, accuracy=0.9722222222222222, loss=0.09525974302197851, rmse=None, ndcg=None, aucs=None)),
 TrainLog(num_trees=261, evaluation=Evaluation(num_examples=252, accuracy=0.9722222222222222, loss=0.09489722432391275, rmse=None, ndcg=None, aucs=None)),
 TrainLog(num_trees=271, evaluation=Evaluation(num_examples=252, accuracy=0.9682539682539683, loss=0.09602198886152889, rmse=None, ndcg=None, aucs=None)),
 TrainLog(num_trees=281, evaluation=Evaluation(num_examples=252, accuracy=0.9682539682539683, loss=0.09506043538613806, rmse=None, ndcg=None, aucs=None)),
 TrainLog(num_trees=291, evaluation=Evaluation(num_examples=252, accuracy=0.9722222222222222, loss=0.09627806474750358, rmse=None, ndcg=None, aucs=None)),
 TrainLog(num_trees=300, evaluation=Evaluation(num_examples=252, accuracy=0.9722222222222222, loss=0.09673874925762888, rmse=None, ndcg=None, aucs=None))]

Vamos traçar:

import matplotlib.pyplot as plt

logs = model_1.make_inspector().training_logs()

plt.figure(figsize=(12, 4))

plt.subplot(1, 2, 1)
plt.plot([log.num_trees for log in logs], [log.evaluation.accuracy for log in logs])
plt.xlabel("Number of trees")
plt.ylabel("Accuracy (out-of-bag)")

plt.subplot(1, 2, 2)
plt.plot([log.num_trees for log in logs], [log.evaluation.loss for log in logs])
plt.xlabel("Number of trees")
plt.ylabel("Logloss (out-of-bag)")

plt.show()

png

Este conjunto de dados é pequeno. Você pode ver o modelo convergindo quase imediatamente.

Vamos usar o TensorBoard:

# This cell start TensorBoard that can be slow.
# Load the TensorBoard notebook extension
%load_ext tensorboard
# Google internal version
# %load_ext google3.learning.brain.tensorboard.notebook.extension
# Clear existing results (if any)
rm -fr "/tmp/tensorboard_logs"
# Export the meta-data to tensorboard.
model_1.make_inspector().export_to_tensorboard("/tmp/tensorboard_logs")
# docs_infra: no_execute
# Start a tensorboard instance.
%tensorboard --logdir "/tmp/tensorboard_logs"

Treine novamente o modelo com um algoritmo de aprendizagem diferente

O algoritmo de aprendizagem é definido pela classe do modelo. Por exemplo, tfdf.keras.RandomForestModel() treina uma floresta aleatória, enquanto tfdf.keras.GradientBoostedTreesModel() treina um gradiente Impulsionado árvores de decisão.

Os algoritmos de aprendizagem são listados chamando tfdf.keras.get_all_models() ou na lista de aluno .

tfdf.keras.get_all_models()
[tensorflow_decision_forests.keras.RandomForestModel,
 tensorflow_decision_forests.keras.GradientBoostedTreesModel,
 tensorflow_decision_forests.keras.CartModel,
 tensorflow_decision_forests.keras.DistributedGradientBoostedTreesModel]

A descrição dos algoritmos de aprendizagem e suas hiper-parâmetros também estão disponíveis na referência API e builtin ajuda:

# help works anywhere.
help(tfdf.keras.RandomForestModel)

# ? only works in ipython or notebooks, it usually opens on a separate panel.
tfdf.keras.RandomForestModel?
Help on class RandomForestModel in module tensorflow_decision_forests.keras:

class RandomForestModel(tensorflow_decision_forests.keras.wrappers.RandomForestModel)
 |  RandomForestModel(*args, **kwargs)
 |  
 |  Random Forest learning algorithm.
 |  
 |  A Random Forest (https://www.stat.berkeley.edu/~breiman/randomforest2001.pdf)
 |  is a collection of deep CART decision trees trained independently and without
 |  pruning. Each tree is trained on a random subset of the original training 
 |  dataset (sampled with replacement).
 |  
 |  The algorithm is unique in that it is robust to overfitting, even in extreme
 |  cases e.g. when there is more features than training examples.
 |  
 |  It is probably the most well-known of the Decision Forest training
 |  algorithms.
 |  
 |  Usage example:
 |  
 |  ```python
 |  import tensorflow_decision_forests as tfdf
 |  import pandas as pd
 |  
 |  dataset = pd.read_csv("project/dataset.csv")
 |  tf_dataset = tfdf.keras.pd_dataframe_to_tf_dataset(dataset, label="my_label")
 |  
 |  model = tfdf.keras.RandomForestModel()
 |  model.fit(tf_dataset)
 |  
 |  print(model.summary())
 |  ```
 |  
 |  Attributes:
 |    task: Task to solve (e.g. Task.CLASSIFICATION, Task.REGRESSION,
 |      Task.RANKING).
 |    features: Specify the list and semantic of the input features of the model.
 |      If not specified, all the available features will be used. If specified
 |      and if `exclude_non_specified_features=True`, only the features in
 |      `features` will be used by the model. If "preprocessing" is used,
 |      `features` corresponds to the output of the preprocessing. In this case,
 |      it is recommended for the preprocessing to return a dictionary of tensors.
 |    exclude_non_specified_features: If true, only use the features specified in
 |      `features`.
 |    preprocessing: Functional keras model or @tf.function to apply on the input
 |      feature before the model to train. This preprocessing model can consume
 |      and return tensors, list of tensors or dictionary of tensors. If
 |      specified, the model only "sees" the output of the preprocessing (and not
 |      the raw input). Can be used to prepare the features or to stack multiple
 |      models on top of each other. Unlike preprocessing done in the tf.dataset,
 |      the operation in "preprocessing" are serialized with the model.
 |    postprocessing: Like "preprocessing" but applied on the model output.
 |    ranking_group: Only for `task=Task.RANKING`. Name of a tf.string feature that
 |      identifies queries in a query/document ranking task. The ranking group
 |      is not added automatically for the set of features if
 |      `exclude_non_specified_features=false`.
 |    temp_directory: Temporary directory used to store the model Assets after the
 |      training, and possibly as a work directory during the training. This
 |      temporary directory is necessary for the model to be exported after
 |      training e.g. `model.save(path)`. If not specified, `temp_directory` is
 |      set to a temporary directory using `tempfile.TemporaryDirectory`. This
 |      directory is deleted when the model python object is garbage-collected.
 |    verbose: If true, displays information about the training.
 |    hyperparameter_template: Override the default value of the hyper-parameters.
 |      If None (default) the default parameters of the library are used. If set,
 |      `default_hyperparameter_template` refers to one of the following
 |      preconfigured hyper-parameter sets. Those sets outperforms the default
 |      hyper-parameters (either generally or in specific scenarios).
 |      You can omit the version (e.g. remove "@v5") to use the last version of
 |      the template. In this case, the hyper-parameter can change in between
 |      releases (not recommended for training in production).
 |      - better_default@v1: A configuration that is generally better than the
 |        default parameters without being more expensive. The parameters are:
 |        winner_take_all=True.
 |      - benchmark_rank1@v1: Top ranking hyper-parameters on our benchmark
 |        slightly modified to run in reasonable time. The parameters are:
 |        winner_take_all=True, categorical_algorithm="RANDOM",
 |        split_axis="SPARSE_OBLIQUE", sparse_oblique_normalization="MIN_MAX",
 |        sparse_oblique_num_projections_exponent=1.0.
 |  
 |    advanced_arguments: Advanced control of the model that most users won't need
 |      to use. See `AdvancedArguments` for details.
 |    num_threads: Number of threads used to train the model. Different learning
 |      algorithms use multi-threading differently and with different degree of
 |      efficiency. If specified, `num_threads` field of the
 |      `advanced_arguments.yggdrasil_deployment_config` has priority.
 |    name: The name of the model.
 |    max_vocab_count: Default maximum size of the vocabulary for CATEGORICAL and
 |      CATEGORICAL_SET features stored as strings. If more unique values exist,
 |      only the most frequent values are kept, and the remaining values are
 |      considered as out-of-vocabulary. The value `max_vocab_count` defined in a
 |      `FeatureUsage` (if any) takes precedence.
 |    adapt_bootstrap_size_ratio_for_maximum_training_duration: Control how the
 |      maximum training duration (if set) is applied. If false, the training
 |      stop when the time is used. If true, adapts the size of the sampled
 |      dataset used to train each tree such that `num_trees` will train within
 |      `maximum_training_duration`. Has no effect if there is no maximum
 |      training duration specified. Default: False.
 |    allow_na_conditions: If true, the tree training evaluates conditions of the
 |      type `X is NA` i.e. `X is missing`. Default: False.
 |    categorical_algorithm: How to learn splits on categorical attributes.
 |      - `CART`: CART algorithm. Find categorical splits of the form "value \\in
 |        mask". The solution is exact for binary classification, regression and
 |        ranking. It is approximated for multi-class classification. This is a
 |        good first algorithm to use. In case of overfitting (very small
 |        dataset, large dictionary), the "random" algorithm is a good
 |        alternative.
 |      - `ONE_HOT`: One-hot encoding. Find the optimal categorical split of the
 |        form "attribute == param". This method is similar (but more efficient)
 |        than converting converting each possible categorical value into a
 |        boolean feature. This method is available for comparison purpose and
 |        generally performs worse than other alternatives.
 |      - `RANDOM`: Best splits among a set of random candidate. Find the a
 |        categorical split of the form "value \\in mask" using a random search.
 |        This solution can be seen as an approximation of the CART algorithm.
 |        This method is a strong alternative to CART. This algorithm is inspired
 |        from section "5.1 Categorical Variables" of "Random Forest", 2001.
 |        Default: "CART".
 |    categorical_set_split_greedy_sampling: For categorical set splits e.g.
 |      texts. Probability for a categorical value to be a candidate for the
 |      positive set. The sampling is applied once per node (i.e. not at every
 |      step of the greedy optimization). Default: 0.1.
 |    categorical_set_split_max_num_items: For categorical set splits e.g. texts.
 |      Maximum number of items (prior to the sampling). If more items are
 |      available, the least frequent items are ignored. Changing this value is
 |      similar to change the "max_vocab_count" before loading the dataset, with
 |      the following exception: With `max_vocab_count`, all the remaining items
 |      are grouped in a special Out-of-vocabulary item. With `max_num_items`,
 |      this is not the case. Default: -1.
 |    categorical_set_split_min_item_frequency: For categorical set splits e.g.
 |      texts. Minimum number of occurrences of an item to be considered.
 |      Default: 1.
 |    compute_oob_performances: If true, compute the Out-of-bag evaluation (then
 |      available in the summary and model inspector). This evaluation is a cheap
 |      alternative to cross-validation evaluation. Default: True.
 |    compute_oob_variable_importances: If true, compute the Out-of-bag feature
 |      importance (then available in the summary and model inspector). Note that
 |      the OOB feature importance can be expensive to compute. Default: False.
 |    growing_strategy: How to grow the tree.
 |      - `LOCAL`: Each node is split independently of the other nodes. In other
 |        words, as long as a node satisfy the splits "constraints (e.g. maximum
 |        depth, minimum number of observations), the node will be split. This is
 |        the "classical" way to grow decision trees.
 |      - `BEST_FIRST_GLOBAL`: The node with the best loss reduction among all
 |        the nodes of the tree is selected for splitting. This method is also
 |        called "best first" or "leaf-wise growth". See "Best-first decision
 |        tree learning", Shi and "Additive logistic regression : A statistical
 |        view of boosting", Friedman for more details. Default: "LOCAL".
 |    in_split_min_examples_check: Whether to check the `min_examples` constraint
 |      in the split search (i.e. splits leading to one child having less than
 |      `min_examples` examples are considered invalid) or before the split
 |      search (i.e. a node can be derived only if it contains more than
 |      `min_examples` examples). If false, there can be nodes with less than
 |      `min_examples` training examples. Default: True.
 |    max_depth: Maximum depth of the tree. `max_depth=1` means that all trees
 |      will be roots. Negative values are ignored. Default: 16.
 |    max_num_nodes: Maximum number of nodes in the tree. Set to -1 to disable
 |      this limit. Only available for `growing_strategy=BEST_FIRST_GLOBAL`.
 |      Default: None.
 |    maximum_model_size_in_memory_in_bytes: Limit the size of the model when
 |      stored in ram. Different algorithms can enforce this limit differently.
 |      Note that when models are compiled into an inference, the size of the
 |      inference engine is generally much smaller than the original model.
 |      Default: -1.0.
 |    maximum_training_duration_seconds: Maximum training duration of the model
 |      expressed in seconds. Each learning algorithm is free to use this
 |      parameter at it sees fit. Enabling maximum training duration makes the
 |      model training non-deterministic. Default: -1.0.
 |    min_examples: Minimum number of examples in a node. Default: 5.
 |    missing_value_policy: Method used to handle missing attribute values.
 |      - `GLOBAL_IMPUTATION`: Missing attribute values are imputed, with the
 |        mean (in case of numerical attribute) or the most-frequent-item (in
 |        case of categorical attribute) computed on the entire dataset (i.e. the
 |        information contained in the data spec).
 |      - `LOCAL_IMPUTATION`: Missing attribute values are imputed with the mean
 |        (numerical attribute) or most-frequent-item (in the case of categorical
 |        attribute) evaluated on the training examples in the current node.
 |      - `RANDOM_LOCAL_IMPUTATION`: Missing attribute values are imputed from
 |        randomly sampled values from the training examples in the current node.
 |        This method was proposed by Clinic et al. in "Random Survival Forests"
 |        (https://projecteuclid.org/download/pdfview_1/euclid.aoas/1223908043).
 |        Default: "GLOBAL_IMPUTATION".
 |    num_candidate_attributes: Number of unique valid attributes tested for each
 |      node. An attribute is valid if it has at least a valid split. If
 |      `num_candidate_attributes=0`, the value is set to the classical default
 |      value for Random Forest: `sqrt(number of input attributes)` in case of
 |      classification and `number_of_input_attributes / 3` in case of
 |      regression. If `num_candidate_attributes=-1`, all the attributes are
 |      tested. Default: 0.
 |    num_candidate_attributes_ratio: Ratio of attributes tested at each node. If
 |      set, it is equivalent to `num_candidate_attributes =
 |      number_of_input_features x num_candidate_attributes_ratio`. The possible
 |      values are between ]0, and 1] as well as -1. If not set or equal to -1,
 |      the `num_candidate_attributes` is used. Default: -1.0.
 |    num_trees: Number of individual decision trees. Increasing the number of
 |      trees can increase the quality of the model at the expense of size,
 |      training speed, and inference latency. Default: 300.
 |    sorting_strategy: How are sorted the numerical features in order to find
 |      the splits
 |      - PRESORT: The features are pre-sorted at the start of the training. This
 |        solution is faster but consumes much more memory than IN_NODE.
 |      - IN_NODE: The features are sorted just before being used in the node.
 |        This solution is slow but consumes little amount of memory.
 |      . Default: "PRESORT".
 |    sparse_oblique_normalization: For sparse oblique splits i.e.
 |      `split_axis=SPARSE_OBLIQUE`. Normalization applied on the features,
 |      before applying the sparse oblique projections.
 |      - `NONE`: No normalization.
 |      - `STANDARD_DEVIATION`: Normalize the feature by the estimated standard
 |        deviation on the entire train dataset. Also known as Z-Score
 |        normalization.
 |      - `MIN_MAX`: Normalize the feature by the range (i.e. max-min) estimated
 |        on the entire train dataset. Default: None.
 |    sparse_oblique_num_projections_exponent: For sparse oblique splits i.e.
 |      `split_axis=SPARSE_OBLIQUE`. Controls of the number of random projections
 |      to test at each node as `num_features^num_projections_exponent`. Default:
 |      None.
 |    sparse_oblique_projection_density_factor: For sparse oblique splits i.e.
 |      `split_axis=SPARSE_OBLIQUE`. Controls of the number of random projections
 |      to test at each node as `num_features^num_projections_exponent`. Default:
 |      None.
 |    split_axis: What structure of split to consider for numerical features.
 |      - `AXIS_ALIGNED`: Axis aligned splits (i.e. one condition at a time).
 |        This is the "classical" way to train a tree. Default value.
 |      - `SPARSE_OBLIQUE`: Sparse oblique splits (i.e. splits one a small number
 |        of features) from "Sparse Projection Oblique Random Forests", Tomita et
 |        al., 2020. Default: "AXIS_ALIGNED".
 |    winner_take_all: Control how classification trees vote. If true, each tree
 |      votes for one class. If false, each tree vote for a distribution of
 |      classes. winner_take_all_inference=false is often preferable. Default:
 |      True.
 |  
 |  Method resolution order:
 |      RandomForestModel
 |      tensorflow_decision_forests.keras.wrappers.RandomForestModel
 |      tensorflow_decision_forests.keras.core.CoreModel
 |      keras.engine.training.Model
 |      keras.engine.base_layer.Layer
 |      tensorflow.python.module.module.Module
 |      tensorflow.python.training.tracking.tracking.AutoTrackable
 |      tensorflow.python.training.tracking.base.Trackable
 |      keras.utils.version_utils.LayerVersionSelector
 |      keras.utils.version_utils.ModelVersionSelector
 |      builtins.object
 |  
 |  Methods inherited from tensorflow_decision_forests.keras.wrappers.RandomForestModel:
 |  
 |  __init__ = wrapper(*args, **kargs)
 |  
 |  ----------------------------------------------------------------------
 |  Static methods inherited from tensorflow_decision_forests.keras.wrappers.RandomForestModel:
 |  
 |  capabilities() -> yggdrasil_decision_forests.learner.abstract_learner_pb2.LearnerCapabilities
 |      Lists the capabilities of the learning algorithm.
 |  
 |  predefined_hyperparameters() -> List[tensorflow_decision_forests.keras.core.HyperParameterTemplate]
 |      Returns a better than default set of hyper-parameters.
 |      
 |      They can be used directly with the `hyperparameter_template` argument of the
 |      model constructor.
 |      
 |      These hyper-parameters outperforms the default hyper-parameters (either
 |      generally or in specific scenarios). Like default hyper-parameters, existing
 |      pre-defined hyper-parameters cannot change.
 |  
 |  ----------------------------------------------------------------------
 |  Methods inherited from tensorflow_decision_forests.keras.core.CoreModel:
 |  
 |  call(self, inputs, training=False)
 |      Inference of the model.
 |      
 |      This method is used for prediction and evaluation of a trained model.
 |      
 |      Args:
 |        inputs: Input tensors.
 |        training: Is the model being trained. Always False.
 |      
 |      Returns:
 |        Model predictions.
 |  
 |  compile(self, metrics=None)
 |      Configure the model for training.
 |      
 |      Unlike for most Keras model, calling "compile" is optional before calling
 |      "fit".
 |      
 |      Args:
 |        metrics: Metrics to report during training.
 |      
 |      Raises:
 |        ValueError: Invalid arguments.
 |  
 |  evaluate(self, *args, **kwargs)
 |      Returns the loss value & metrics values for the model.
 |      
 |      See details on `keras.Model.evaluate`.
 |      
 |      Args:
 |        *args: Passed to `keras.Model.evaluate`.
 |        **kwargs: Passed to `keras.Model.evaluate`.  Scalar test loss (if the
 |          model has a single output and no metrics) or list of scalars (if the
 |          model has multiple outputs and/or metrics). See details in
 |          `keras.Model.evaluate`.
 |  
 |  fit(self, x=None, y=None, callbacks=None, **kwargs) -> keras.callbacks.History
 |      Trains the model.
 |      
 |      The following dataset formats are supported:
 |      
 |        1. "x" is a tf.data.Dataset containing a tuple "(features, labels)".
 |           "features" can be a dictionary a tensor, a list of tensors or a
 |           dictionary of tensors (recommended). "labels" is a tensor.
 |      
 |        2. "x" is a tensor, list of tensors or dictionary of tensors containing
 |           the input features. "y" is a tensor.
 |      
 |        3. "x" is a numpy-array, list of numpy-arrays or dictionary of
 |           numpy-arrays containing the input features. "y" is a numpy-array.
 |      
 |      Unlike classical neural networks, the learning algorithm requires to scan
 |      the training dataset exactly once. Therefore, the dataset should not be
 |      repeated. The algorithm also does not benefit from shuffling the dataset.
 |      
 |      Input features generally do not need to be normalized (numerical) or indexed
 |      (categorical features stored as string). Also, missing values are well
 |      supported (i.e. not need to replace missing values).
 |      
 |      Pandas Dataframe can be prepared with "dataframe_to_tf_dataset":
 |        dataset = pandas.Dataframe(...)
 |        model.fit(pd_dataframe_to_tf_dataset(dataset, label="my_label"))
 |      
 |      Some of the learning algorithm will support distributed training with the
 |      ParameterServerStrategy e.g.:
 |      
 |        with tf.distribute.experimental.ParameterServerStrategy(...).scope():
 |          model = DistributedGradientBoostedTreesModel()
 |        model.fit(...)
 |      
 |      Args:
 |        x: Training dataset (See details above for the supported formats).
 |        y: Label of the training dataset. Only used if "x" does not contains the
 |          labels.
 |        callbacks: Callbacks triggered during the training.
 |        **kwargs: Arguments passed to the core keras model's fit.
 |      
 |      Returns:
 |        A `History` object. Its `History.history` attribute is not yet
 |        implemented for decision forests algorithms, and will return empty.
 |        All other fields are filled as usual for `Keras.Mode.fit()`.
 |  
 |  fit_on_dataset_path(self, train_path: str, label_key: str, weight_key: Union[str, NoneType] = None, ranking_key: Union[str, NoneType] = None, valid_path: Union[str, NoneType] = None, dataset_format: Union[str, NoneType] = 'csv')
 |      Trains the model on a dataset stored on disk.
 |      
 |      This solution is generally more efficient and easier that loading the
 |      dataset with a tf.Dataset both for local and distributed training.
 |      
 |      Usage example:
 |      
 |        # Local training
 |        model = model = keras.GradientBoostedTreesModel()
 |        model.fit_on_dataset_path(
 |          train_path="/path/to/dataset.csv",
 |          label_key="label",
 |          dataset_format="csv")
 |        model.save("/model/path")
 |      
 |        # Distributed training
 |        with tf.distribute.experimental.ParameterServerStrategy(...).scope():
 |          model = model = keras.DistributedGradientBoostedTreesModel()
 |        model.fit_on_dataset_path(
 |          train_path="/path/to/dataset@10",
 |          label_key="label",
 |          dataset_format="tfrecord+tfe")
 |        model.save("/model/path")
 |      
 |      Args:
 |         train_path: Path to the training dataset. Support comma separated files,
 |           shard and glob notation.
 |         label_key: Name of the label column.
 |         weight_key: Name of the weighing column.
 |         ranking_key: Name of the ranking column.
 |         valid_path: Path to the validation dataset. If not provided, or if the
 |           learning algorithm does not support/need a validation dataset,
 |           `valid_path` is ignored.
 |         dataset_format: Format of the dataset. Should be one of the registered
 |           dataset format (see
 |           https://github.com/google/yggdrasil-decision-forests/blob/main/documentation/user_manual#dataset-path-and-format
 |             for more details). The format "csv" always available but it is
 |             generally only suited for small datasets.
 |      
 |      Returns:
 |        A `History` object. Its `History.history` attribute is not yet
 |        implemented for decision forests algorithms, and will return empty.
 |        All other fields are filled as usual for `Keras.Mode.fit()`.
 |  
 |  make_inspector(self) -> tensorflow_decision_forests.component.inspector.inspector.AbstractInspector
 |      Creates an inspector to access the internal model structure.
 |      
 |      Usage example:
 |      
 |      ```python
 |      inspector = model.make_inspector()
 |      print(inspector.num_trees())
 |      print(inspector.variable_importances())
 |      ```
 |      
 |      Returns:
 |        A model inspector.
 |  
 |  make_predict_function(self)
 |      Prediction of the model (!= evaluation).
 |  
 |  make_test_function(self)
 |      Predictions for evaluation.
 |  
 |  save(self, filepath: str, overwrite: Union[bool, NoneType] = True, **kwargs)
 |      Saves the model as a TensorFlow SavedModel.
 |      
 |      The exported SavedModel contains a standalone Yggdrasil Decision Forests
 |      model in the "assets" sub-directory. The Yggdrasil model can be used
 |      directly using the Yggdrasil API. However, this model does not contain the
 |      "preprocessing" layer (if any).
 |      
 |      Args:
 |        filepath: Path to the output model.
 |        overwrite: If true, override an already existing model. If false, raise an
 |          error if a model already exist.
 |        **kwargs: Arguments passed to the core keras model's save.
 |  
 |  summary(self, line_length=None, positions=None, print_fn=None)
 |      Shows information about the model.
 |  
 |  train_step(self, data)
 |      Collects training examples.
 |  
 |  yggdrasil_model_path_tensor(self) -> Union[tensorflow.python.framework.ops.Tensor, NoneType]
 |      Gets the path to yggdrasil model, if available.
 |      
 |      The effective path can be obtained with:
 |      
 |      ```python
 |      yggdrasil_model_path_tensor().numpy().decode("utf-8")
 |      ```
 |      
 |      Returns:
 |        Path to the Yggdrasil model.
 |  
 |  ----------------------------------------------------------------------
 |  Methods inherited from keras.engine.training.Model:
 |  
 |  __copy__(self)
 |  
 |  __deepcopy__(self, memo)
 |  
 |  __reduce__(self)
 |      Helper for pickle.
 |  
 |  __setattr__(self, name, value)
 |      Support self.foo = trackable syntax.
 |  
 |  build(self, input_shape)
 |      Builds the model based on input shapes received.
 |      
 |      This is to be used for subclassed models, which do not know at instantiation
 |      time what their inputs look like.
 |      
 |      This method only exists for users who want to call `model.build()` in a
 |      standalone way (as a substitute for calling the model on real data to
 |      build it). It will never be called by the framework (and thus it will
 |      never throw unexpected errors in an unrelated workflow).
 |      
 |      Args:
 |       input_shape: Single tuple, `TensorShape` instance, or list/dict of shapes,
 |         where shapes are tuples, integers, or `TensorShape` instances.
 |      
 |      Raises:
 |        ValueError:
 |          1. In case of invalid user-provided data (not of type tuple,
 |             list, `TensorShape`, or dict).
 |          2. If the model requires call arguments that are agnostic
 |             to the input shapes (positional or keyword arg in call signature).
 |          3. If not all layers were properly built.
 |          4. If float type inputs are not supported within the layers.
 |      
 |        In each of these cases, the user should build their model by calling it
 |        on real tensor data.
 |  
 |  evaluate_generator(self, generator, steps=None, callbacks=None, max_queue_size=10, workers=1, use_multiprocessing=False, verbose=0)
 |      Evaluates the model on a data generator.
 |      
 |      DEPRECATED:
 |        `Model.evaluate` now supports generators, so there is no longer any need
 |        to use this endpoint.
 |  
 |  fit_generator(self, generator, steps_per_epoch=None, epochs=1, verbose=1, callbacks=None, validation_data=None, validation_steps=None, validation_freq=1, class_weight=None, max_queue_size=10, workers=1, use_multiprocessing=False, shuffle=True, initial_epoch=0)
 |      Fits the model on data yielded batch-by-batch by a Python generator.
 |      
 |      DEPRECATED:
 |        `Model.fit` now supports generators, so there is no longer any need to use
 |        this endpoint.
 |  
 |  get_config(self)
 |      Returns the config of the layer.
 |      
 |      A layer config is a Python dictionary (serializable)
 |      containing the configuration of a layer.
 |      The same layer can be reinstantiated later
 |      (without its trained weights) from this configuration.
 |      
 |      The config of a layer does not include connectivity
 |      information, nor the layer class name. These are handled
 |      by `Network` (one layer of abstraction above).
 |      
 |      Note that `get_config()` does not guarantee to return a fresh copy of dict
 |      every time it is called. The callers should make a copy of the returned dict
 |      if they want to modify it.
 |      
 |      Returns:
 |          Python dictionary.
 |  
 |  get_layer(self, name=None, index=None)
 |      Retrieves a layer based on either its name (unique) or index.
 |      
 |      If `name` and `index` are both provided, `index` will take precedence.
 |      Indices are based on order of horizontal graph traversal (bottom-up).
 |      
 |      Args:
 |          name: String, name of layer.
 |          index: Integer, index of layer.
 |      
 |      Returns:
 |          A layer instance.
 |  
 |  get_weights(self)
 |      Retrieves the weights of the model.
 |      
 |      Returns:
 |          A flat list of Numpy arrays.
 |  
 |  load_weights(self, filepath, by_name=False, skip_mismatch=False, options=None)
 |      Loads all layer weights, either from a TensorFlow or an HDF5 weight file.
 |      
 |      If `by_name` is False weights are loaded based on the network's
 |      topology. This means the architecture should be the same as when the weights
 |      were saved.  Note that layers that don't have weights are not taken into
 |      account in the topological ordering, so adding or removing layers is fine as
 |      long as they don't have weights.
 |      
 |      If `by_name` is True, weights are loaded into layers only if they share the
 |      same name. This is useful for fine-tuning or transfer-learning models where
 |      some of the layers have changed.
 |      
 |      Only topological loading (`by_name=False`) is supported when loading weights
 |      from the TensorFlow format. Note that topological loading differs slightly
 |      between TensorFlow and HDF5 formats for user-defined classes inheriting from
 |      `tf.keras.Model`: HDF5 loads based on a flattened list of weights, while the
 |      TensorFlow format loads based on the object-local names of attributes to
 |      which layers are assigned in the `Model`'s constructor.
 |      
 |      Args:
 |          filepath: String, path to the weights file to load. For weight files in
 |              TensorFlow format, this is the file prefix (the same as was passed
 |              to `save_weights`). This can also be a path to a SavedModel
 |              saved from `model.save`.
 |          by_name: Boolean, whether to load weights by name or by topological
 |              order. Only topological loading is supported for weight files in
 |              TensorFlow format.
 |          skip_mismatch: Boolean, whether to skip loading of layers where there is
 |              a mismatch in the number of weights, or a mismatch in the shape of
 |              the weight (only valid when `by_name=True`).
 |          options: Optional `tf.train.CheckpointOptions` object that specifies
 |              options for loading weights.
 |      
 |      Returns:
 |          When loading a weight file in TensorFlow format, returns the same status
 |          object as `tf.train.Checkpoint.restore`. When graph building, restore
 |          ops are run automatically as soon as the network is built (on first call
 |          for user-defined classes inheriting from `Model`, immediately if it is
 |          already built).
 |      
 |          When loading weights in HDF5 format, returns `None`.
 |      
 |      Raises:
 |          ImportError: If `h5py` is not available and the weight file is in HDF5
 |              format.
 |          ValueError: If `skip_mismatch` is set to `True` when `by_name` is
 |            `False`.
 |  
 |  make_train_function(self, force=False)
 |      Creates a function that executes one step of training.
 |      
 |      This method can be overridden to support custom training logic.
 |      This method is called by `Model.fit` and `Model.train_on_batch`.
 |      
 |      Typically, this method directly controls `tf.function` and
 |      `tf.distribute.Strategy` settings, and delegates the actual training
 |      logic to `Model.train_step`.
 |      
 |      This function is cached the first time `Model.fit` or
 |      `Model.train_on_batch` is called. The cache is cleared whenever
 |      `Model.compile` is called. You can skip the cache and generate again the
 |      function with `force=True`.
 |      
 |      Args:
 |        force: Whether to regenerate the train function and skip the cached
 |          function if available.
 |      
 |      Returns:
 |        Function. The function created by this method should accept a
 |        `tf.data.Iterator`, and return a `dict` containing values that will
 |        be passed to `tf.keras.Callbacks.on_train_batch_end`, such as
 |        `{'loss': 0.2, 'accuracy': 0.7}`.
 |  
 |  predict(self, x, batch_size=None, verbose=0, steps=None, callbacks=None, max_queue_size=10, workers=1, use_multiprocessing=False)
 |      Generates output predictions for the input samples.
 |      
 |      Computation is done in batches. This method is designed for performance in
 |      large scale inputs. For small amount of inputs that fit in one batch,
 |      directly using `__call__()` is recommended for faster execution, e.g.,
 |      `model(x)`, or `model(x, training=False)` if you have layers such as
 |      `tf.keras.layers.BatchNormalization` that behaves differently during
 |      inference. Also, note the fact that test loss is not affected by
 |      regularization layers like noise and dropout.
 |      
 |      Args:
 |          x: Input samples. It could be:
 |            - A Numpy array (or array-like), or a list of arrays
 |              (in case the model has multiple inputs).
 |            - A TensorFlow tensor, or a list of tensors
 |              (in case the model has multiple inputs).
 |            - A `tf.data` dataset.
 |            - A generator or `keras.utils.Sequence` instance.
 |            A more detailed description of unpacking behavior for iterator types
 |            (Dataset, generator, Sequence) is given in the `Unpacking behavior
 |            for iterator-like inputs` section of `Model.fit`.
 |          batch_size: Integer or `None`.
 |              Number of samples per batch.
 |              If unspecified, `batch_size` will default to 32.
 |              Do not specify the `batch_size` if your data is in the
 |              form of dataset, generators, or `keras.utils.Sequence` instances
 |              (since they generate batches).
 |          verbose: Verbosity mode, 0 or 1.
 |          steps: Total number of steps (batches of samples)
 |              before declaring the prediction round finished.
 |              Ignored with the default value of `None`. If x is a `tf.data`
 |              dataset and `steps` is None, `predict()` will
 |              run until the input dataset is exhausted.
 |          callbacks: List of `keras.callbacks.Callback` instances.
 |              List of callbacks to apply during prediction.
 |              See [callbacks](/api_docs/python/tf/keras/callbacks).
 |          max_queue_size: Integer. Used for generator or `keras.utils.Sequence`
 |              input only. Maximum size for the generator queue.
 |              If unspecified, `max_queue_size` will default to 10.
 |          workers: Integer. Used for generator or `keras.utils.Sequence` input
 |              only. Maximum number of processes to spin up when using
 |              process-based threading. If unspecified, `workers` will default
 |              to 1.
 |          use_multiprocessing: Boolean. Used for generator or
 |              `keras.utils.Sequence` input only. If `True`, use process-based
 |              threading. If unspecified, `use_multiprocessing` will default to
 |              `False`. Note that because this implementation relies on
 |              multiprocessing, you should not pass non-picklable arguments to
 |              the generator as they can't be passed easily to children processes.
 |      
 |      See the discussion of `Unpacking behavior for iterator-like inputs` for
 |      `Model.fit`. Note that Model.predict uses the same interpretation rules as
 |      `Model.fit` and `Model.evaluate`, so inputs must be unambiguous for all
 |      three methods.
 |      
 |      Returns:
 |          Numpy array(s) of predictions.
 |      
 |      Raises:
 |          RuntimeError: If `model.predict` is wrapped in a `tf.function`.
 |          ValueError: In case of mismatch between the provided
 |              input data and the model's expectations,
 |              or in case a stateful model receives a number of samples
 |              that is not a multiple of the batch size.
 |  
 |  predict_generator(self, generator, steps=None, callbacks=None, max_queue_size=10, workers=1, use_multiprocessing=False, verbose=0)
 |      Generates predictions for the input samples from a data generator.
 |      
 |      DEPRECATED:
 |        `Model.predict` now supports generators, so there is no longer any need
 |        to use this endpoint.
 |  
 |  predict_on_batch(self, x)
 |      Returns predictions for a single batch of samples.
 |      
 |      Args:
 |          x: Input data. It could be:
 |            - A Numpy array (or array-like), or a list of arrays (in case the
 |                model has multiple inputs).
 |            - A TensorFlow tensor, or a list of tensors (in case the model has
 |                multiple inputs).
 |      
 |      Returns:
 |          Numpy array(s) of predictions.
 |      
 |      Raises:
 |          RuntimeError: If `model.predict_on_batch` is wrapped in a `tf.function`.
 |  
 |  predict_step(self, data)
 |      The logic for one inference step.
 |      
 |      This method can be overridden to support custom inference logic.
 |      This method is called by `Model.make_predict_function`.
 |      
 |      This method should contain the mathematical logic for one step of inference.
 |      This typically includes the forward pass.
 |      
 |      Configuration details for *how* this logic is run (e.g. `tf.function` and
 |      `tf.distribute.Strategy` settings), should be left to
 |      `Model.make_predict_function`, which can also be overridden.
 |      
 |      Args:
 |        data: A nested structure of `Tensor`s.
 |      
 |      Returns:
 |        The result of one inference step, typically the output of calling the
 |        `Model` on data.
 |  
 |  reset_metrics(self)
 |      Resets the state of all the metrics in the model.
 |      
 |      Examples:
 |      
 |      >>> inputs = tf.keras.layers.Input(shape=(3,))
 |      >>> outputs = tf.keras.layers.Dense(2)(inputs)
 |      >>> model = tf.keras.models.Model(inputs=inputs, outputs=outputs)
 |      >>> model.compile(optimizer="Adam", loss="mse", metrics=["mae"])
 |      
 |      >>> x = np.random.random((2, 3))
 |      >>> y = np.random.randint(0, 2, (2, 2))
 |      >>> _ = model.fit(x, y, verbose=0)
 |      >>> assert all(float(m.result()) for m in model.metrics)
 |      
 |      >>> model.reset_metrics()
 |      >>> assert all(float(m.result()) == 0 for m in model.metrics)
 |  
 |  reset_states(self)
 |  
 |  save_spec(self, dynamic_batch=True)
 |      Returns the `tf.TensorSpec` of call inputs as a tuple `(args, kwargs)`.
 |      
 |      This value is automatically defined after calling the model for the first
 |      time. Afterwards, you can use it when exporting the model for serving:
 |      
 |      ```python
 |      model = tf.keras.Model(...)
 |      
 |      @tf.function
 |      def serve(*args, **kwargs):
 |        outputs = model(*args, **kwargs)
 |        # Apply postprocessing steps, or add additional outputs.
 |        ...
 |        return outputs
 |      
 |      # arg_specs is `[tf.TensorSpec(...), ...]`. kwarg_specs, in this example, is
 |      # an empty dict since functional models do not use keyword arguments.
 |      arg_specs, kwarg_specs = model.save_spec()
 |      
 |      model.save(path, signatures={
 |        'serving_default': serve.get_concrete_function(*arg_specs, **kwarg_specs)
 |      })
 |      ```
 |      
 |      Args:
 |        dynamic_batch: Whether to set the batch sizes of all the returned
 |          `tf.TensorSpec` to `None`. (Note that when defining functional or
 |          Sequential models with `tf.keras.Input([...], batch_size=X)`, the
 |          batch size will always be preserved). Defaults to `True`.
 |      Returns:
 |        If the model inputs are defined, returns a tuple `(args, kwargs)`. All
 |        elements in `args` and `kwargs` are `tf.TensorSpec`.
 |        If the model inputs are not defined, returns `None`.
 |        The model inputs are automatically set when calling the model,
 |        `model.fit`, `model.evaluate` or `model.predict`.
 |  
 |  save_weights(self, filepath, overwrite=True, save_format=None, options=None)
 |      Saves all layer weights.
 |      
 |      Either saves in HDF5 or in TensorFlow format based on the `save_format`
 |      argument.
 |      
 |      When saving in HDF5 format, the weight file has:
 |        - `layer_names` (attribute), a list of strings
 |            (ordered names of model layers).
 |        - For every layer, a `group` named `layer.name`
 |            - For every such layer group, a group attribute `weight_names`,
 |                a list of strings
 |                (ordered names of weights tensor of the layer).
 |            - For every weight in the layer, a dataset
 |                storing the weight value, named after the weight tensor.
 |      
 |      When saving in TensorFlow format, all objects referenced by the network are
 |      saved in the same format as `tf.train.Checkpoint`, including any `Layer`
 |      instances or `Optimizer` instances assigned to object attributes. For
 |      networks constructed from inputs and outputs using `tf.keras.Model(inputs,
 |      outputs)`, `Layer` instances used by the network are tracked/saved
 |      automatically. For user-defined classes which inherit from `tf.keras.Model`,
 |      `Layer` instances must be assigned to object attributes, typically in the
 |      constructor. See the documentation of `tf.train.Checkpoint` and
 |      `tf.keras.Model` for details.
 |      
 |      While the formats are the same, do not mix `save_weights` and
 |      `tf.train.Checkpoint`. Checkpoints saved by `Model.save_weights` should be
 |      loaded using `Model.load_weights`. Checkpoints saved using
 |      `tf.train.Checkpoint.save` should be restored using the corresponding
 |      `tf.train.Checkpoint.restore`. Prefer `tf.train.Checkpoint` over
 |      `save_weights` for training checkpoints.
 |      
 |      The TensorFlow format matches objects and variables by starting at a root
 |      object, `self` for `save_weights`, and greedily matching attribute
 |      names. For `Model.save` this is the `Model`, and for `Checkpoint.save` this
 |      is the `Checkpoint` even if the `Checkpoint` has a model attached. This
 |      means saving a `tf.keras.Model` using `save_weights` and loading into a
 |      `tf.train.Checkpoint` with a `Model` attached (or vice versa) will not match
 |      the `Model`'s variables. See the
 |      [guide to training checkpoints](https://www.tensorflow.org/guide/checkpoint)
 |      for details on the TensorFlow format.
 |      
 |      Args:
 |          filepath: String or PathLike, path to the file to save the weights to.
 |              When saving in TensorFlow format, this is the prefix used for
 |              checkpoint files (multiple files are generated). Note that the '.h5'
 |              suffix causes weights to be saved in HDF5 format.
 |          overwrite: Whether to silently overwrite any existing file at the
 |              target location, or provide the user with a manual prompt.
 |          save_format: Either 'tf' or 'h5'. A `filepath` ending in '.h5' or
 |              '.keras' will default to HDF5 if `save_format` is `None`. Otherwise
 |              `None` defaults to 'tf'.
 |          options: Optional `tf.train.CheckpointOptions` object that specifies
 |              options for saving weights.
 |      
 |      Raises:
 |          ImportError: If `h5py` is not available when attempting to save in HDF5
 |              format.
 |  
 |  test_on_batch(self, x, y=None, sample_weight=None, reset_metrics=True, return_dict=False)
 |      Test the model on a single batch of samples.
 |      
 |      Args:
 |          x: Input data. It could be:
 |            - A Numpy array (or array-like), or a list of arrays (in case the
 |                model has multiple inputs).
 |            - A TensorFlow tensor, or a list of tensors (in case the model has
 |                multiple inputs).
 |            - A dict mapping input names to the corresponding array/tensors, if
 |                the model has named inputs.
 |          y: Target data. Like the input data `x`, it could be either Numpy
 |            array(s) or TensorFlow tensor(s). It should be consistent with `x`
 |            (you cannot have Numpy inputs and tensor targets, or inversely).
 |          sample_weight: Optional array of the same length as x, containing
 |            weights to apply to the model's loss for each sample. In the case of
 |            temporal data, you can pass a 2D array with shape (samples,
 |            sequence_length), to apply a different weight to every timestep of
 |            every sample.
 |          reset_metrics: If `True`, the metrics returned will be only for this
 |            batch. If `False`, the metrics will be statefully accumulated across
 |            batches.
 |          return_dict: If `True`, loss and metric results are returned as a dict,
 |            with each key being the name of the metric. If `False`, they are
 |            returned as a list.
 |      
 |      Returns:
 |          Scalar test loss (if the model has a single output and no metrics)
 |          or list of scalars (if the model has multiple outputs
 |          and/or metrics). The attribute `model.metrics_names` will give you
 |          the display labels for the scalar outputs.
 |      
 |      Raises:
 |          RuntimeError: If `model.test_on_batch` is wrapped in a `tf.function`.
 |  
 |  test_step(self, data)
 |      The logic for one evaluation step.
 |      
 |      This method can be overridden to support custom evaluation logic.
 |      This method is called by `Model.make_test_function`.
 |      
 |      This function should contain the mathematical logic for one step of
 |      evaluation.
 |      This typically includes the forward pass, loss calculation, and metrics
 |      updates.
 |      
 |      Configuration details for *how* this logic is run (e.g. `tf.function` and
 |      `tf.distribute.Strategy` settings), should be left to
 |      `Model.make_test_function`, which can also be overridden.
 |      
 |      Args:
 |        data: A nested structure of `Tensor`s.
 |      
 |      Returns:
 |        A `dict` containing values that will be passed to
 |        `tf.keras.callbacks.CallbackList.on_train_batch_end`. Typically, the
 |        values of the `Model`'s metrics are returned.
 |  
 |  to_json(self, **kwargs)
 |      Returns a JSON string containing the network configuration.
 |      
 |      To load a network from a JSON save file, use
 |      `keras.models.model_from_json(json_string, custom_objects={})`.
 |      
 |      Args:
 |          **kwargs: Additional keyword arguments
 |              to be passed to `json.dumps()`.
 |      
 |      Returns:
 |          A JSON string.
 |  
 |  to_yaml(self, **kwargs)
 |      Returns a yaml string containing the network configuration.
 |      
 |      Note: Since TF 2.6, this method is no longer supported and will raise a
 |      RuntimeError.
 |      
 |      To load a network from a yaml save file, use
 |      `keras.models.model_from_yaml(yaml_string, custom_objects={})`.
 |      
 |      `custom_objects` should be a dictionary mapping
 |      the names of custom losses / layers / etc to the corresponding
 |      functions / classes.
 |      
 |      Args:
 |          **kwargs: Additional keyword arguments
 |              to be passed to `yaml.dump()`.
 |      
 |      Returns:
 |          A YAML string.
 |      
 |      Raises:
 |          RuntimeError: announces that the method poses a security risk
 |  
 |  train_on_batch(self, x, y=None, sample_weight=None, class_weight=None, reset_metrics=True, return_dict=False)
 |      Runs a single gradient update on a single batch of data.
 |      
 |      Args:
 |          x: Input data. It could be:
 |            - A Numpy array (or array-like), or a list of arrays
 |                (in case the model has multiple inputs).
 |            - A TensorFlow tensor, or a list of tensors
 |                (in case the model has multiple inputs).
 |            - A dict mapping input names to the corresponding array/tensors,
 |                if the model has named inputs.
 |          y: Target data. Like the input data `x`, it could be either Numpy
 |            array(s) or TensorFlow tensor(s). It should be consistent with `x`
 |            (you cannot have Numpy inputs and tensor targets, or inversely).
 |          sample_weight: Optional array of the same length as x, containing
 |            weights to apply to the model's loss for each sample. In the case of
 |            temporal data, you can pass a 2D array with shape (samples,
 |            sequence_length), to apply a different weight to every timestep of
 |            every sample.
 |          class_weight: Optional dictionary mapping class indices (integers) to a
 |            weight (float) to apply to the model's loss for the samples from this
 |            class during training. This can be useful to tell the model to "pay
 |            more attention" to samples from an under-represented class.
 |          reset_metrics: If `True`, the metrics returned will be only for this
 |            batch. If `False`, the metrics will be statefully accumulated across
 |            batches.
 |          return_dict: If `True`, loss and metric results are returned as a dict,
 |            with each key being the name of the metric. If `False`, they are
 |            returned as a list.
 |      
 |      Returns:
 |          Scalar training loss
 |          (if the model has a single output and no metrics)
 |          or list of scalars (if the model has multiple outputs
 |          and/or metrics). The attribute `model.metrics_names` will give you
 |          the display labels for the scalar outputs.
 |      
 |      Raises:
 |        RuntimeError: If `model.train_on_batch` is wrapped in a `tf.function`.
 |  
 |  ----------------------------------------------------------------------
 |  Class methods inherited from keras.engine.training.Model:
 |  
 |  from_config(config, custom_objects=None) from builtins.type
 |      Creates a layer from its config.
 |      
 |      This method is the reverse of `get_config`,
 |      capable of instantiating the same layer from the config
 |      dictionary. It does not handle layer connectivity
 |      (handled by Network), nor weights (handled by `set_weights`).
 |      
 |      Args:
 |          config: A Python dictionary, typically the
 |              output of get_config.
 |      
 |      Returns:
 |          A layer instance.
 |  
 |  ----------------------------------------------------------------------
 |  Static methods inherited from keras.engine.training.Model:
 |  
 |  __new__(cls, *args, **kwargs)
 |      Create and return a new object.  See help(type) for accurate signature.
 |  
 |  ----------------------------------------------------------------------
 |  Data descriptors inherited from keras.engine.training.Model:
 |  
 |  distribute_strategy
 |      The `tf.distribute.Strategy` this model was created under.
 |  
 |  layers
 |  
 |  metrics
 |      Returns the model's metrics added using `compile()`, `add_metric()` APIs.
 |      
 |      Note: Metrics passed to `compile()` are available only after a `keras.Model`
 |      has been trained/evaluated on actual data.
 |      
 |      Examples:
 |      
 |      >>> inputs = tf.keras.layers.Input(shape=(3,))
 |      >>> outputs = tf.keras.layers.Dense(2)(inputs)
 |      >>> model = tf.keras.models.Model(inputs=inputs, outputs=outputs)
 |      >>> model.compile(optimizer="Adam", loss="mse", metrics=["mae"])
 |      >>> [m.name for m in model.metrics]
 |      []
 |      
 |      >>> x = np.random.random((2, 3))
 |      >>> y = np.random.randint(0, 2, (2, 2))
 |      >>> model.fit(x, y)
 |      >>> [m.name for m in model.metrics]
 |      ['loss', 'mae']
 |      
 |      >>> inputs = tf.keras.layers.Input(shape=(3,))
 |      >>> d = tf.keras.layers.Dense(2, name='out')
 |      >>> output_1 = d(inputs)
 |      >>> output_2 = d(inputs)
 |      >>> model = tf.keras.models.Model(
 |      ...    inputs=inputs, outputs=[output_1, output_2])
 |      >>> model.add_metric(
 |      ...    tf.reduce_sum(output_2), name='mean', aggregation='mean')
 |      >>> model.compile(optimizer="Adam", loss="mse", metrics=["mae", "acc"])
 |      >>> model.fit(x, (y, y))
 |      >>> [m.name for m in model.metrics]
 |      ['loss', 'out_loss', 'out_1_loss', 'out_mae', 'out_acc', 'out_1_mae',
 |      'out_1_acc', 'mean']
 |  
 |  metrics_names
 |      Returns the model's display labels for all outputs.
 |      
 |      Note: `metrics_names` are available only after a `keras.Model` has been
 |      trained/evaluated on actual data.
 |      
 |      Examples:
 |      
 |      >>> inputs = tf.keras.layers.Input(shape=(3,))
 |      >>> outputs = tf.keras.layers.Dense(2)(inputs)
 |      >>> model = tf.keras.models.Model(inputs=inputs, outputs=outputs)
 |      >>> model.compile(optimizer="Adam", loss="mse", metrics=["mae"])
 |      >>> model.metrics_names
 |      []
 |      
 |      >>> x = np.random.random((2, 3))
 |      >>> y = np.random.randint(0, 2, (2, 2))
 |      >>> model.fit(x, y)
 |      >>> model.metrics_names
 |      ['loss', 'mae']
 |      
 |      >>> inputs = tf.keras.layers.Input(shape=(3,))
 |      >>> d = tf.keras.layers.Dense(2, name='out')
 |      >>> output_1 = d(inputs)
 |      >>> output_2 = d(inputs)
 |      >>> model = tf.keras.models.Model(
 |      ...    inputs=inputs, outputs=[output_1, output_2])
 |      >>> model.compile(optimizer="Adam", loss="mse", metrics=["mae", "acc"])
 |      >>> model.fit(x, (y, y))
 |      >>> model.metrics_names
 |      ['loss', 'out_loss', 'out_1_loss', 'out_mae', 'out_acc', 'out_1_mae',
 |      'out_1_acc']
 |  
 |  non_trainable_weights
 |      List of all non-trainable weights tracked by this layer.
 |      
 |      Non-trainable weights are *not* updated during training. They are expected
 |      to be updated manually in `call()`.
 |      
 |      Returns:
 |        A list of non-trainable variables.
 |  
 |  run_eagerly
 |      Settable attribute indicating whether the model should run eagerly.
 |      
 |      Running eagerly means that your model will be run step by step,
 |      like Python code. Your model might run slower, but it should become easier
 |      for you to debug it by stepping into individual layer calls.
 |      
 |      By default, we will attempt to compile your model to a static graph to
 |      deliver the best execution performance.
 |      
 |      Returns:
 |        Boolean, whether the model should run eagerly.
 |  
 |  state_updates
 |      Deprecated, do NOT use!
 |      
 |      Returns the `updates` from all layers that are stateful.
 |      
 |      This is useful for separating training updates and
 |      state updates, e.g. when we need to update a layer's internal state
 |      during prediction.
 |      
 |      Returns:
 |          A list of update ops.
 |  
 |  trainable_weights
 |      List of all trainable weights tracked by this layer.
 |      
 |      Trainable weights are updated via gradient descent during training.
 |      
 |      Returns:
 |        A list of trainable variables.
 |  
 |  weights
 |      Returns the list of all layer variables/weights.
 |      
 |      Note: This will not track the weights of nested `tf.Modules` that are not
 |      themselves Keras layers.
 |      
 |      Returns:
 |        A list of variables.
 |  
 |  ----------------------------------------------------------------------
 |  Methods inherited from keras.engine.base_layer.Layer:
 |  
 |  __call__(self, *args, **kwargs)
 |      Wraps `call`, applying pre- and post-processing steps.
 |      
 |      Args:
 |        *args: Positional arguments to be passed to `self.call`.
 |        **kwargs: Keyword arguments to be passed to `self.call`.
 |      
 |      Returns:
 |        Output tensor(s).
 |      
 |      Note:
 |        - The following optional keyword arguments are reserved for specific uses:
 |          * `training`: Boolean scalar tensor of Python boolean indicating
 |            whether the `call` is meant for training or inference.
 |          * `mask`: Boolean input mask.
 |        - If the layer's `call` method takes a `mask` argument (as some Keras
 |          layers do), its default value will be set to the mask generated
 |          for `inputs` by the previous layer (if `input` did come from
 |          a layer that generated a corresponding mask, i.e. if it came from
 |          a Keras layer with masking support.
 |        - If the layer is not built, the method will call `build`.
 |      
 |      Raises:
 |        ValueError: if the layer's `call` method returns None (an invalid value).
 |        RuntimeError: if `super().__init__()` was not called in the constructor.
 |  
 |  __delattr__(self, name)
 |      Implement delattr(self, name).
 |  
 |  __getstate__(self)
 |  
 |  __setstate__(self, state)
 |  
 |  add_loss(self, losses, **kwargs)
 |      Add loss tensor(s), potentially dependent on layer inputs.
 |      
 |      Some losses (for instance, activity regularization losses) may be dependent
 |      on the inputs passed when calling a layer. Hence, when reusing the same
 |      layer on different inputs `a` and `b`, some entries in `layer.losses` may
 |      be dependent on `a` and some on `b`. This method automatically keeps track
 |      of dependencies.
 |      
 |      This method can be used inside a subclassed layer or model's `call`
 |      function, in which case `losses` should be a Tensor or list of Tensors.
 |      
 |      Example:
 |      
 |      ```python
 |      class MyLayer(tf.keras.layers.Layer):
 |        def call(self, inputs):
 |          self.add_loss(tf.abs(tf.reduce_mean(inputs)))
 |          return inputs
 |      ```
 |      
 |      This method can also be called directly on a Functional Model during
 |      construction. In this case, any loss Tensors passed to this Model must
 |      be symbolic and be able to be traced back to the model's `Input`s. These
 |      losses become part of the model's topology and are tracked in `get_config`.
 |      
 |      Example:
 |      
 |      ```python
 |      inputs = tf.keras.Input(shape=(10,))
 |      x = tf.keras.layers.Dense(10)(inputs)
 |      outputs = tf.keras.layers.Dense(1)(x)
 |      model = tf.keras.Model(inputs, outputs)
 |      # Activity regularization.
 |      model.add_loss(tf.abs(tf.reduce_mean(x)))
 |      ```
 |      
 |      If this is not the case for your loss (if, for example, your loss references
 |      a `Variable` of one of the model's layers), you can wrap your loss in a
 |      zero-argument lambda. These losses are not tracked as part of the model's
 |      topology since they can't be serialized.
 |      
 |      Example:
 |      
 |      ```python
 |      inputs = tf.keras.Input(shape=(10,))
 |      d = tf.keras.layers.Dense(10)
 |      x = d(inputs)
 |      outputs = tf.keras.layers.Dense(1)(x)
 |      model = tf.keras.Model(inputs, outputs)
 |      # Weight regularization.
 |      model.add_loss(lambda: tf.reduce_mean(d.kernel))
 |      ```
 |      
 |      Args:
 |        losses: Loss tensor, or list/tuple of tensors. Rather than tensors, losses
 |          may also be zero-argument callables which create a loss tensor.
 |        **kwargs: Additional keyword arguments for backward compatibility.
 |          Accepted values:
 |            inputs - Deprecated, will be automatically inferred.
 |  
 |  add_metric(self, value, name=None, **kwargs)
 |      Adds metric tensor to the layer.
 |      
 |      This method can be used inside the `call()` method of a subclassed layer
 |      or model.
 |      
 |      ```python
 |      class MyMetricLayer(tf.keras.layers.Layer):
 |        def __init__(self):
 |          super(MyMetricLayer, self).__init__(name='my_metric_layer')
 |          self.mean = tf.keras.metrics.Mean(name='metric_1')
 |      
 |        def call(self, inputs):
 |          self.add_metric(self.mean(inputs))
 |          self.add_metric(tf.reduce_sum(inputs), name='metric_2')
 |          return inputs
 |      ```
 |      
 |      This method can also be called directly on a Functional Model during
 |      construction. In this case, any tensor passed to this Model must
 |      be symbolic and be able to be traced back to the model's `Input`s. These
 |      metrics become part of the model's topology and are tracked when you
 |      save the model via `save()`.
 |      
 |      ```python
 |      inputs = tf.keras.Input(shape=(10,))
 |      x = tf.keras.layers.Dense(10)(inputs)
 |      outputs = tf.keras.layers.Dense(1)(x)
 |      model = tf.keras.Model(inputs, outputs)
 |      model.add_metric(math_ops.reduce_sum(x), name='metric_1')
 |      ```
 |      
 |      Note: Calling `add_metric()` with the result of a metric object on a
 |      Functional Model, as shown in the example below, is not supported. This is
 |      because we cannot trace the metric result tensor back to the model's inputs.
 |      
 |      ```python
 |      inputs = tf.keras.Input(shape=(10,))
 |      x = tf.keras.layers.Dense(10)(inputs)
 |      outputs = tf.keras.layers.Dense(1)(x)
 |      model = tf.keras.Model(inputs, outputs)
 |      model.add_metric(tf.keras.metrics.Mean()(x), name='metric_1')
 |      ```
 |      
 |      Args:
 |        value: Metric tensor.
 |        name: String metric name.
 |        **kwargs: Additional keyword arguments for backward compatibility.
 |          Accepted values:
 |          `aggregation` - When the `value` tensor provided is not the result of
 |          calling a `keras.Metric` instance, it will be aggregated by default
 |          using a `keras.Metric.Mean`.
 |  
 |  add_update(self, updates, inputs=None)
 |      Add update op(s), potentially dependent on layer inputs.
 |      
 |      Weight updates (for instance, the updates of the moving mean and variance
 |      in a BatchNormalization layer) may be dependent on the inputs passed
 |      when calling a layer. Hence, when reusing the same layer on
 |      different inputs `a` and `b`, some entries in `layer.updates` may be
 |      dependent on `a` and some on `b`. This method automatically keeps track
 |      of dependencies.
 |      
 |      This call is ignored when eager execution is enabled (in that case, variable
 |      updates are run on the fly and thus do not need to be tracked for later
 |      execution).
 |      
 |      Args:
 |        updates: Update op, or list/tuple of update ops, or zero-arg callable
 |          that returns an update op. A zero-arg callable should be passed in
 |          order to disable running the updates by setting `trainable=False`
 |          on this Layer, when executing in Eager mode.
 |        inputs: Deprecated, will be automatically inferred.
 |  
 |  add_variable(self, *args, **kwargs)
 |      Deprecated, do NOT use! Alias for `add_weight`.
 |  
 |  add_weight(self, name=None, shape=None, dtype=None, initializer=None, regularizer=None, trainable=None, constraint=None, use_resource=None, synchronization=<VariableSynchronization.AUTO: 0>, aggregation=<VariableAggregationV2.NONE: 0>, **kwargs)
 |      Adds a new variable to the layer.
 |      
 |      Args:
 |        name: Variable name.
 |        shape: Variable shape. Defaults to scalar if unspecified.
 |        dtype: The type of the variable. Defaults to `self.dtype`.
 |        initializer: Initializer instance (callable).
 |        regularizer: Regularizer instance (callable).
 |        trainable: Boolean, whether the variable should be part of the layer's
 |          "trainable_variables" (e.g. variables, biases)
 |          or "non_trainable_variables" (e.g. BatchNorm mean and variance).
 |          Note that `trainable` cannot be `True` if `synchronization`
 |          is set to `ON_READ`.
 |        constraint: Constraint instance (callable).
 |        use_resource: Whether to use `ResourceVariable`.
 |        synchronization: Indicates when a distributed a variable will be
 |          aggregated. Accepted values are constants defined in the class
 |          `tf.VariableSynchronization`. By default the synchronization is set to
 |          `AUTO` and the current `DistributionStrategy` chooses
 |          when to synchronize. If `synchronization` is set to `ON_READ`,
 |          `trainable` must not be set to `True`.
 |        aggregation: Indicates how a distributed variable will be aggregated.
 |          Accepted values are constants defined in the class
 |          `tf.VariableAggregation`.
 |        **kwargs: Additional keyword arguments. Accepted values are `getter`,
 |          `collections`, `experimental_autocast` and `caching_device`.
 |      
 |      Returns:
 |        The variable created.
 |      
 |      Raises:
 |        ValueError: When giving unsupported dtype and no initializer or when
 |          trainable has been set to True with synchronization set as `ON_READ`.
 |  
 |  apply(self, inputs, *args, **kwargs)
 |      Deprecated, do NOT use!
 |      
 |      This is an alias of `self.__call__`.
 |      
 |      Args:
 |        inputs: Input tensor(s).
 |        *args: additional positional arguments to be passed to `self.call`.
 |        **kwargs: additional keyword arguments to be passed to `self.call`.
 |      
 |      Returns:
 |        Output tensor(s).
 |  
 |  compute_mask(self, inputs, mask=None)
 |      Computes an output mask tensor.
 |      
 |      Args:
 |          inputs: Tensor or list of tensors.
 |          mask: Tensor or list of tensors.
 |      
 |      Returns:
 |          None or a tensor (or list of tensors,
 |              one per output tensor of the layer).
 |  
 |  compute_output_shape(self, input_shape)
 |      Computes the output shape of the layer.
 |      
 |      If the layer has not been built, this method will call `build` on the
 |      layer. This assumes that the layer will later be used with inputs that
 |      match the input shape provided here.
 |      
 |      Args:
 |          input_shape: Shape tuple (tuple of integers)
 |              or list of shape tuples (one per output tensor of the layer).
 |              Shape tuples can include None for free dimensions,
 |              instead of an integer.
 |      
 |      Returns:
 |          An input shape tuple.
 |  
 |  compute_output_signature(self, input_signature)
 |      Compute the output tensor signature of the layer based on the inputs.
 |      
 |      Unlike a TensorShape object, a TensorSpec object contains both shape
 |      and dtype information for a tensor. This method allows layers to provide
 |      output dtype information if it is different from the input dtype.
 |      For any layer that doesn't implement this function,
 |      the framework will fall back to use `compute_output_shape`, and will
 |      assume that the output dtype matches the input dtype.
 |      
 |      Args:
 |        input_signature: Single TensorSpec or nested structure of TensorSpec
 |          objects, describing a candidate input for the layer.
 |      
 |      Returns:
 |        Single TensorSpec or nested structure of TensorSpec objects, describing
 |          how the layer would transform the provided input.
 |      
 |      Raises:
 |        TypeError: If input_signature contains a non-TensorSpec object.
 |  
 |  count_params(self)
 |      Count the total number of scalars composing the weights.
 |      
 |      Returns:
 |          An integer count.
 |      
 |      Raises:
 |          ValueError: if the layer isn't yet built
 |            (in which case its weights aren't yet defined).
 |  
 |  finalize_state(self)
 |      Finalizes the layers state after updating layer weights.
 |      
 |      This function can be subclassed in a layer and will be called after updating
 |      a layer weights. It can be overridden to finalize any additional layer state
 |      after a weight update.
 |  
 |  get_input_at(self, node_index)
 |      Retrieves the input tensor(s) of a layer at a given node.
 |      
 |      Args:
 |          node_index: Integer, index of the node
 |              from which to retrieve the attribute.
 |              E.g. `node_index=0` will correspond to the
 |              first input node of the layer.
 |      
 |      Returns:
 |          A tensor (or list of tensors if the layer has multiple inputs).
 |      
 |      Raises:
 |        RuntimeError: If called in Eager mode.
 |  
 |  get_input_mask_at(self, node_index)
 |      Retrieves the input mask tensor(s) of a layer at a given node.
 |      
 |      Args:
 |          node_index: Integer, index of the node
 |              from which to retrieve the attribute.
 |              E.g. `node_index=0` will correspond to the
 |              first time the layer was called.
 |      
 |      Returns:
 |          A mask tensor
 |          (or list of tensors if the layer has multiple inputs).
 |  
 |  get_input_shape_at(self, node_index)
 |      Retrieves the input shape(s) of a layer at a given node.
 |      
 |      Args:
 |          node_index: Integer, index of the node
 |              from which to retrieve the attribute.
 |              E.g. `node_index=0` will correspond to the
 |              first time the layer was called.
 |      
 |      Returns:
 |          A shape tuple
 |          (or list of shape tuples if the layer has multiple inputs).
 |      
 |      Raises:
 |        RuntimeError: If called in Eager mode.
 |  
 |  get_losses_for(self, inputs)
 |      Deprecated, do NOT use!
 |      
 |      Retrieves losses relevant to a specific set of inputs.
 |      
 |      Args:
 |        inputs: Input tensor or list/tuple of input tensors.
 |      
 |      Returns:
 |        List of loss tensors of the layer that depend on `inputs`.
 |  
 |  get_output_at(self, node_index)
 |      Retrieves the output tensor(s) of a layer at a given node.
 |      
 |      Args:
 |          node_index: Integer, index of the node
 |              from which to retrieve the attribute.
 |              E.g. `node_index=0` will correspond to the
 |              first output node of the layer.
 |      
 |      Returns:
 |          A tensor (or list of tensors if the layer has multiple outputs).
 |      
 |      Raises:
 |        RuntimeError: If called in Eager mode.
 |  
 |  get_output_mask_at(self, node_index)
 |      Retrieves the output mask tensor(s) of a layer at a given node.
 |      
 |      Args:
 |          node_index: Integer, index of the node
 |              from which to retrieve the attribute.
 |              E.g. `node_index=0` will correspond to the
 |              first time the layer was called.
 |      
 |      Returns:
 |          A mask tensor
 |          (or list of tensors if the layer has multiple outputs).
 |  
 |  get_output_shape_at(self, node_index)
 |      Retrieves the output shape(s) of a layer at a given node.
 |      
 |      Args:
 |          node_index: Integer, index of the node
 |              from which to retrieve the attribute.
 |              E.g. `node_index=0` will correspond to the
 |              first time the layer was called.
 |      
 |      Returns:
 |          A shape tuple
 |          (or list of shape tuples if the layer has multiple outputs).
 |      
 |      Raises:
 |        RuntimeError: If called in Eager mode.
 |  
 |  get_updates_for(self, inputs)
 |      Deprecated, do NOT use!
 |      
 |      Retrieves updates relevant to a specific set of inputs.
 |      
 |      Args:
 |        inputs: Input tensor or list/tuple of input tensors.
 |      
 |      Returns:
 |        List of update ops of the layer that depend on `inputs`.
 |  
 |  set_weights(self, weights)
 |      Sets the weights of the layer, from NumPy arrays.
 |      
 |      The weights of a layer represent the state of the layer. This function
 |      sets the weight values from numpy arrays. The weight values should be
 |      passed in the order they are created by the layer. Note that the layer's
 |      weights must be instantiated before calling this function, by calling
 |      the layer.
 |      
 |      For example, a `Dense` layer returns a list of two values: the kernel matrix
 |      and the bias vector. These can be used to set the weights of another
 |      `Dense` layer:
 |      
 |      >>> layer_a = tf.keras.layers.Dense(1,
 |      ...   kernel_initializer=tf.constant_initializer(1.))
 |      >>> a_out = layer_a(tf.convert_to_tensor([[1., 2., 3.]]))
 |      >>> layer_a.get_weights()
 |      [array([[1.],
 |             [1.],
 |             [1.]], dtype=float32), array([0.], dtype=float32)]
 |      >>> layer_b = tf.keras.layers.Dense(1,
 |      ...   kernel_initializer=tf.constant_initializer(2.))
 |      >>> b_out = layer_b(tf.convert_to_tensor([[10., 20., 30.]]))
 |      >>> layer_b.get_weights()
 |      [array([[2.],
 |             [2.],
 |             [2.]], dtype=float32), array([0.], dtype=float32)]
 |      >>> layer_b.set_weights(layer_a.get_weights())
 |      >>> layer_b.get_weights()
 |      [array([[1.],
 |             [1.],
 |             [1.]], dtype=float32), array([0.], dtype=float32)]
 |      
 |      Args:
 |        weights: a list of NumPy arrays. The number
 |          of arrays and their shape must match
 |          number of the dimensions of the weights
 |          of the layer (i.e. it should match the
 |          output of `get_weights`).
 |      
 |      Raises:
 |        ValueError: If the provided weights list does not match the
 |          layer's specifications.
 |  
 |  ----------------------------------------------------------------------
 |  Data descriptors inherited from keras.engine.base_layer.Layer:
 |  
 |  activity_regularizer
 |      Optional regularizer function for the output of this layer.
 |  
 |  compute_dtype
 |      The dtype of the layer's computations.
 |      
 |      This is equivalent to `Layer.dtype_policy.compute_dtype`. Unless
 |      mixed precision is used, this is the same as `Layer.dtype`, the dtype of
 |      the weights.
 |      
 |      Layers automatically cast their inputs to the compute dtype, which causes
 |      computations and the output to be in the compute dtype as well. This is done
 |      by the base Layer class in `Layer.__call__`, so you do not have to insert
 |      these casts if implementing your own layer.
 |      
 |      Layers often perform certain internal computations in higher precision when
 |      `compute_dtype` is float16 or bfloat16 for numeric stability. The output
 |      will still typically be float16 or bfloat16 in such cases.
 |      
 |      Returns:
 |        The layer's compute dtype.
 |  
 |  dtype
 |      The dtype of the layer weights.
 |      
 |      This is equivalent to `Layer.dtype_policy.variable_dtype`. Unless
 |      mixed precision is used, this is the same as `Layer.compute_dtype`, the
 |      dtype of the layer's computations.
 |  
 |  dtype_policy
 |      The dtype policy associated with this layer.
 |      
 |      This is an instance of a `tf.keras.mixed_precision.Policy`.
 |  
 |  dynamic
 |      Whether the layer is dynamic (eager-only); set in the constructor.
 |  
 |  inbound_nodes
 |      Deprecated, do NOT use! Only for compatibility with external Keras.
 |  
 |  input
 |      Retrieves the input tensor(s) of a layer.
 |      
 |      Only applicable if the layer has exactly one input,
 |      i.e. if it is connected to one incoming layer.
 |      
 |      Returns:
 |          Input tensor or list of input tensors.
 |      
 |      Raises:
 |        RuntimeError: If called in Eager mode.
 |        AttributeError: If no inbound nodes are found.
 |  
 |  input_mask
 |      Retrieves the input mask tensor(s) of a layer.
 |      
 |      Only applicable if the layer has exactly one inbound node,
 |      i.e. if it is connected to one incoming layer.
 |      
 |      Returns:
 |          Input mask tensor (potentially None) or list of input
 |          mask tensors.
 |      
 |      Raises:
 |          AttributeError: if the layer is connected to
 |          more than one incoming layers.
 |  
 |  input_shape
 |      Retrieves the input shape(s) of a layer.
 |      
 |      Only applicable if the layer has exactly one input,
 |      i.e. if it is connected to one incoming layer, or if all inputs
 |      have the same shape.
 |      
 |      Returns:
 |          Input shape, as an integer shape tuple
 |          (or list of shape tuples, one tuple per input tensor).
 |      
 |      Raises:
 |          AttributeError: if the layer has no defined input_shape.
 |          RuntimeError: if called in Eager mode.
 |  
 |  input_spec
 |      `InputSpec` instance(s) describing the input format for this layer.
 |      
 |      When you create a layer subclass, you can set `self.input_spec` to enable
 |      the layer to run input compatibility checks when it is called.
 |      Consider a `Conv2D` layer: it can only be called on a single input tensor
 |      of rank 4. As such, you can set, in `__init__()`:
 |      
 |      ```python
 |      self.input_spec = tf.keras.layers.InputSpec(ndim=4)
 |      ```
 |      
 |      Now, if you try to call the layer on an input that isn't rank 4
 |      (for instance, an input of shape `(2,)`, it will raise a nicely-formatted
 |      error:
 |      
 |      ```
 |      ValueError: Input 0 of layer conv2d is incompatible with the layer:
 |      expected ndim=4, found ndim=1. Full shape received: [2]
 |      ```
 |      
 |      Input checks that can be specified via `input_spec` include:
 |      - Structure (e.g. a single input, a list of 2 inputs, etc)
 |      - Shape
 |      - Rank (ndim)
 |      - Dtype
 |      
 |      For more information, see `tf.keras.layers.InputSpec`.
 |      
 |      Returns:
 |        A `tf.keras.layers.InputSpec` instance, or nested structure thereof.
 |  
 |  losses
 |      List of losses added using the `add_loss()` API.
 |      
 |      Variable regularization tensors are created when this property is accessed,
 |      so it is eager safe: accessing `losses` under a `tf.GradientTape` will
 |      propagate gradients back to the corresponding variables.
 |      
 |      Examples:
 |      
 |      >>> class MyLayer(tf.keras.layers.Layer):
 |      ...   def call(self, inputs):
 |      ...     self.add_loss(tf.abs(tf.reduce_mean(inputs)))
 |      ...     return inputs
 |      >>> l = MyLayer()
 |      >>> l(np.ones((10, 1)))
 |      >>> l.losses
 |      [1.0]
 |      
 |      >>> inputs = tf.keras.Input(shape=(10,))
 |      >>> x = tf.keras.layers.Dense(10)(inputs)
 |      >>> outputs = tf.keras.layers.Dense(1)(x)
 |      >>> model = tf.keras.Model(inputs, outputs)
 |      >>> # Activity regularization.
 |      >>> len(model.losses)
 |      0
 |      >>> model.add_loss(tf.abs(tf.reduce_mean(x)))
 |      >>> len(model.losses)
 |      1
 |      
 |      >>> inputs = tf.keras.Input(shape=(10,))
 |      >>> d = tf.keras.layers.Dense(10, kernel_initializer='ones')
 |      >>> x = d(inputs)
 |      >>> outputs = tf.keras.layers.Dense(1)(x)
 |      >>> model = tf.keras.Model(inputs, outputs)
 |      >>> # Weight regularization.
 |      >>> model.add_loss(lambda: tf.reduce_mean(d.kernel))
 |      >>> model.losses
 |      [<tf.Tensor: shape=(), dtype=float32, numpy=1.0>]
 |      
 |      Returns:
 |        A list of tensors.
 |  
 |  name
 |      Name of the layer (string), set in the constructor.
 |  
 |  non_trainable_variables
 |      Sequence of non-trainable variables owned by this module and its submodules.
 |      
 |      Note: this method uses reflection to find variables on the current instance
 |      and submodules. For performance reasons you may wish to cache the result
 |      of calling this method if you don't expect the return value to change.
 |      
 |      Returns:
 |        A sequence of variables for the current module (sorted by attribute
 |        name) followed by variables from all submodules recursively (breadth
 |        first).
 |  
 |  outbound_nodes
 |      Deprecated, do NOT use! Only for compatibility with external Keras.
 |  
 |  output
 |      Retrieves the output tensor(s) of a layer.
 |      
 |      Only applicable if the layer has exactly one output,
 |      i.e. if it is connected to one incoming layer.
 |      
 |      Returns:
 |        Output tensor or list of output tensors.
 |      
 |      Raises:
 |        AttributeError: if the layer is connected to more than one incoming
 |          layers.
 |        RuntimeError: if called in Eager mode.
 |  
 |  output_mask
 |      Retrieves the output mask tensor(s) of a layer.
 |      
 |      Only applicable if the layer has exactly one inbound node,
 |      i.e. if it is connected to one incoming layer.
 |      
 |      Returns:
 |          Output mask tensor (potentially None) or list of output
 |          mask tensors.
 |      
 |      Raises:
 |          AttributeError: if the layer is connected to
 |          more than one incoming layers.
 |  
 |  output_shape
 |      Retrieves the output shape(s) of a layer.
 |      
 |      Only applicable if the layer has one output,
 |      or if all outputs have the same shape.
 |      
 |      Returns:
 |          Output shape, as an integer shape tuple
 |          (or list of shape tuples, one tuple per output tensor).
 |      
 |      Raises:
 |          AttributeError: if the layer has no defined output shape.
 |          RuntimeError: if called in Eager mode.
 |  
 |  stateful
 |  
 |  supports_masking
 |      Whether this layer supports computing a mask using `compute_mask`.
 |  
 |  trainable
 |  
 |  trainable_variables
 |      Sequence of trainable variables owned by this module and its submodules.
 |      
 |      Note: this method uses reflection to find variables on the current instance
 |      and submodules. For performance reasons you may wish to cache the result
 |      of calling this method if you don't expect the return value to change.
 |      
 |      Returns:
 |        A sequence of variables for the current module (sorted by attribute
 |        name) followed by variables from all submodules recursively (breadth
 |        first).
 |  
 |  updates
 |  
 |  variable_dtype
 |      Alias of `Layer.dtype`, the dtype of the weights.
 |  
 |  variables
 |      Returns the list of all layer variables/weights.
 |      
 |      Alias of `self.weights`.
 |      
 |      Note: This will not track the weights of nested `tf.Modules` that are not
 |      themselves Keras layers.
 |      
 |      Returns:
 |        A list of variables.
 |  
 |  ----------------------------------------------------------------------
 |  Class methods inherited from tensorflow.python.module.module.Module:
 |  
 |  with_name_scope(method) from builtins.type
 |      Decorator to automatically enter the module name scope.
 |      
 |      >>> class MyModule(tf.Module):
 |      ...   @tf.Module.with_name_scope
 |      ...   def __call__(self, x):
 |      ...     if not hasattr(self, 'w'):
 |      ...       self.w = tf.Variable(tf.random.normal([x.shape[1], 3]))
 |      ...     return tf.matmul(x, self.w)
 |      
 |      Using the above module would produce `tf.Variable`s and `tf.Tensor`s whose
 |      names included the module name:
 |      
 |      >>> mod = MyModule()
 |      >>> mod(tf.ones([1, 2]))
 |      <tf.Tensor: shape=(1, 3), dtype=float32, numpy=..., dtype=float32)>
 |      >>> mod.w
 |      <tf.Variable 'my_module/Variable:0' shape=(2, 3) dtype=float32,
 |      numpy=..., dtype=float32)>
 |      
 |      Args:
 |        method: The method to wrap.
 |      
 |      Returns:
 |        The original method wrapped such that it enters the module's name scope.
 |  
 |  ----------------------------------------------------------------------
 |  Data descriptors inherited from tensorflow.python.module.module.Module:
 |  
 |  name_scope
 |      Returns a `tf.name_scope` instance for this class.
 |  
 |  submodules
 |      Sequence of all sub-modules.
 |      
 |      Submodules are modules which are properties of this module, or found as
 |      properties of modules which are properties of this module (and so on).
 |      
 |      >>> a = tf.Module()
 |      >>> b = tf.Module()
 |      >>> c = tf.Module()
 |      >>> a.b = b
 |      >>> b.c = c
 |      >>> list(a.submodules) == [b, c]
 |      True
 |      >>> list(b.submodules) == [c]
 |      True
 |      >>> list(c.submodules) == []
 |      True
 |      
 |      Returns:
 |        A sequence of all submodules.
 |  
 |  ----------------------------------------------------------------------
 |  Data descriptors inherited from tensorflow.python.training.tracking.base.Trackable:
 |  
 |  __dict__
 |      dictionary for instance variables (if defined)
 |  
 |  __weakref__
 |      list of weak references to the object (if defined)

Usando um subconjunto de recursos

O exemplo anterior não especificou os recursos, portanto, todas as colunas foram usadas como recurso de entrada (exceto para o rótulo). O exemplo a seguir mostra como especificar recursos de entrada.

feature_1 = tfdf.keras.FeatureUsage(name="bill_length_mm")
feature_2 = tfdf.keras.FeatureUsage(name="island")

all_features = [feature_1, feature_2]

# Note: This model is only trained with two features. It will not be as good as
# the one trained on all features.

model_2 = tfdf.keras.GradientBoostedTreesModel(
    features=all_features, exclude_non_specified_features=True)

model_2.compile(metrics=["accuracy"])
model_2.fit(x=train_ds, validation_data=test_ds)

print(model_2.evaluate(test_ds, return_dict=True))
1/4 [======>.......................] - ETA: 0s
[INFO kernel.cc:736] Start Yggdrasil model training
[INFO kernel.cc:737] Collect training examples
[INFO kernel.cc:392] Number of batches: 4
[INFO kernel.cc:393] Number of examples: 252
[INFO kernel.cc:759] Dataset:
Number of records: 252
Number of columns: 3

Number of columns by type:
    CATEGORICAL: 2 (66.6667%)
    NUMERICAL: 1 (33.3333%)

Columns:

CATEGORICAL: 2 (66.6667%)
    1: "island" CATEGORICAL has-dict vocab-size:4 zero-ood-items most-frequent:"Biscoe" 126 (50%)
    2: "__LABEL" CATEGORICAL integerized vocab-size:4 no-ood-item

NUMERICAL: 1 (33.3333%)
    0: "bill_length_mm" NUMERICAL num-nas:2 (0.793651%) mean:44.1884 min:33.1 max:59.6 sd:5.36528

Terminology:
    nas: Number of non-available (i.e. missing) values.
    ood: Out of dictionary.
    manually-defined: Attribute which type is manually defined by the user i.e. the type was not automatically inferred.
    tokenized: The attribute value is obtained through tokenization.
    has-dict: The attribute is attached to a string dictionary e.g. a categorical attribute stored as a string.
    vocab-size: Number of unique values.

[INFO kernel.cc:762] Configure learner
[WARNING gradient_boosted_trees.cc:1643] Subsample hyperparameter given but sampling method does not match.
[WARNING gradient_boosted_trees.cc:1656] GOSS alpha hyperparameter given but GOSS is disabled.
[WARNING gradient_boosted_trees.cc:1665] GOSS beta hyperparameter given but GOSS is disabled.
[WARNING gradient_boosted_trees.cc:1677] SelGB ratio hyperparameter given but SelGB is disabled.
[INFO kernel.cc:787] Training config:
learner: "GRADIENT_BOOSTED_TREES"
features: "bill_length_mm"
features: "island"
label: "__LABEL"
task: CLASSIFICATION
[yggdrasil_decision_forests.model.gradient_boosted_trees.proto.gradient_boosted_trees_config] {
  num_trees: 300
  decision_tree {
    max_depth: 6
    min_examples: 5
    in_split_min_examples_check: true
    missing_value_policy: GLOBAL_IMPUTATION
    allow_na_conditions: false
    categorical_set_greedy_forward {
      sampling: 0.1
      max_num_items: -1
      min_item_frequency: 1
    }
    growing_strategy_local {
    }
    categorical {
      cart {
      }
    }
    num_candidate_attributes_ratio: -1
    axis_aligned_split {
    }
    internal {
      sorting_strategy: PRESORTED
    }
  }
  shrinkage: 0.1
  validation_set_ratio: 0.1
  early_stopping: VALIDATION_LOSS_INCREASE
  early_stopping_num_trees_look_ahead: 30
  l2_regularization: 0
  lambda_loss: 1
  mart {
  }
  adapt_subsample_for_maximum_training_duration: false
  l1_regularization: 0
  use_hessian_gain: false
  l2_regularization_categorical: 1
  apply_link_function: true
  compute_permutation_variable_importance: false
}

[INFO kernel.cc:790] Deployment config:
num_threads: 6

[INFO kernel.cc:817] Train model
[INFO gradient_boosted_trees.cc:404] Default loss set to MULTINOMIAL_LOG_LIKELIHOOD
[INFO gradient_boosted_trees.cc:1001] Training gradient boosted tree on 252 example(s) and 2 feature(s).
[INFO gradient_boosted_trees.cc:1044] 223 examples used for training and 29 examples used for validation
[INFO gradient_boosted_trees.cc:1426]     num-trees:1 train-loss:0.933984 train-accuracy:0.977578 valid-loss:0.948754 valid-accuracy:0.931035
[INFO gradient_boosted_trees.cc:1428]     num-trees:2 train-loss:0.792019 train-accuracy:0.973094 valid-loss:0.830319 valid-accuracy:0.896552
[INFO gradient_boosted_trees.cc:2740] Early stop of the training because the validation loss does not decrease anymore. Best valid-loss: 0.2425
[INFO gradient_boosted_trees.cc:229] Truncates the model to 78 tree(s) i.e. 26  iteration(s).
[INFO gradient_boosted_trees.cc:263] Final model num-trees:26 valid-loss:0.242500 valid-accuracy:0.931035
[INFO kernel.cc:828] Export model in log directory: /tmp/tmpzdx1sewe
[INFO kernel.cc:836] Save model in resources
[INFO kernel.cc:988] Loading model from path
[INFO decision_forest.cc:590] Model loaded with 78 root(s), 2752 node(s), and 2 input feature(s).
[INFO kernel.cc:848] Use fast generic engine
4/4 [==============================] - 0s 92ms/step - val_loss: 0.0000e+00 - val_accuracy: 0.9674
2/2 [==============================] - 0s 3ms/step - loss: 0.0000e+00 - accuracy: 0.9674
{'loss': 0.0, 'accuracy': 0.967391312122345}

TF-DF atribui uma semântica para cada característica. Essa semântica controla como o recurso é usado pelo modelo. As seguintes semânticas são atualmente suportadas:

  • Numérica: Geralmente para quantidades ou conta com ordenação total. Por exemplo, a idade de uma pessoa ou o número de itens em uma sacola. Pode ser um número flutuante ou inteiro. Os valores ausentes são representados com float (Nan) ou com um tensor esparso vazio.
  • Categórica: Geralmente para um tipo / classe em conjunto finito de valores possíveis, sem ordenação. Por exemplo, a cor VERMELHA no conjunto {VERMELHO, AZUL, VERDE}. Pode ser uma string ou um número inteiro. Valores ausentes são representados como "" (picada vazia), valor -2 ou com um tensor esparso vazio.
  • Categórica-Set: Um conjunto de valores categóricos. Ótimo para representar texto tokenizado. Pode ser uma string ou um inteiro em um tensor esparso ou um tensor irregular (recomendado). A ordem / índice de cada item não importa.

Se não for especificado, a semântica é inferida do tipo de representação e mostrada nos logs de treinamento:

  • int, float (denso ou esparso) → Semântica numérica.
  • str (denso ou esparso) → Semântica categórica
  • int, str (ragged) → Semântica do conjunto categórico

Em alguns casos, a semântica inferida está incorreta. Por exemplo: Um Enum armazenado como um inteiro é semanticamente categórico, mas será detectado como numérico. Nesse caso, você deve especificar o argumento semântico na entrada. O education_num campo do conjunto de dados Adulto é exemplo clássico.

Este conjunto de dados não contém tal recurso. No entanto, para a demonstração, vamos fazer o deleite modelo do year como uma característica categórica:

%set_cell_height 300

feature_1 = tfdf.keras.FeatureUsage(name="year", semantic=tfdf.keras.FeatureSemantic.CATEGORICAL)
feature_2 = tfdf.keras.FeatureUsage(name="bill_length_mm")
feature_3 = tfdf.keras.FeatureUsage(name="sex")
all_features = [feature_1, feature_2, feature_3]

model_3 = tfdf.keras.GradientBoostedTreesModel(features=all_features, exclude_non_specified_features=True)
model_3.compile( metrics=["accuracy"])

with sys_pipes():
  model_3.fit(x=train_ds, validation_data=test_ds)
<IPython.core.display.Javascript object>
1/4 [======>.......................] - ETA: 0s
[INFO kernel.cc:736] Start Yggdrasil model training
[INFO kernel.cc:737] Collect training examples
[INFO kernel.cc:392] Number of batches: 4
[INFO kernel.cc:393] Number of examples: 252
[INFO kernel.cc:759] Dataset:
Number of records: 252
Number of columns: 4

Number of columns by type:
    CATEGORICAL: 3 (75%)
    NUMERICAL: 1 (25%)

Columns:

CATEGORICAL: 3 (75%)
    1: "sex" CATEGORICAL num-nas:7 (2.77778%) has-dict vocab-size:3 zero-ood-items most-frequent:"male" 124 (50.6122%)
    2: "year" CATEGORICAL integerized vocab-size:2011 no-ood-item
    3: "__LABEL" CATEGORICAL integerized vocab-size:4 no-ood-item

NUMERICAL: 1 (25%)
    0: "bill_length_mm" NUMERICAL num-nas:2 (0.793651%) mean:44.1884 min:33.1 max:59.6 sd:5.36528

Terminology:
    nas: Number of non-available (i.e. missing) values.
    ood: Out of dictionary.
    manually-defined: Attribute which type is manually defined by the user i.e. the type was not automatically inferred.
    tokenized: The attribute value is obtained through tokenization.
    has-dict: The attribute is attached to a string dictionary e.g. a categorical attribute stored as a string.
    vocab-size: Number of unique values.

[INFO kernel.cc:762] Configure learner
[WARNING gradient_boosted_trees.cc:1643] Subsample hyperparameter given but sampling method does not match.
[WARNING gradient_boosted_trees.cc:1656] GOSS alpha hyperparameter given but GOSS is disabled.
[WARNING gradient_boosted_trees.cc:1665] GOSS beta hyperparameter given but GOSS is disabled.
[WARNING gradient_boosted_trees.cc:1677] SelGB ratio hyperparameter given but SelGB is disabled.
[INFO kernel.cc:787] Training config:
learner: "GRADIENT_BOOSTED_TREES"
features: "bill_length_mm"
features: "sex"
features: "year"
label: "__LABEL"
task: CLASSIFICATION
[yggdrasil_decision_forests.model.gradient_boosted_trees.proto.gradient_boosted_trees_config] {
  num_trees: 300
  decision_tree {
    max_depth: 6
    min_examples: 5
    in_split_min_examples_check: true
    missing_value_policy: GLOBAL_IMPUTATION
    allow_na_conditions: false
    categorical_set_greedy_forward {
      sampling: 0.1
      max_num_items: -1
      min_item_frequency: 1
    }
    growing_strategy_local {
    }
    categorical {
      cart {
      }
    }
    num_candidate_attributes_ratio: -1
    axis_aligned_split {
    }
    internal {
      sorting_strategy: PRESORTED
    }
  }
  shrinkage: 0.1
  validation_set_ratio: 0.1
  early_stopping: VALIDATION_LOSS_INCREASE
  early_stopping_num_trees_look_ahead: 30
  l2_regularization: 0
  lambda_loss: 1
  mart {
  }
  adapt_subsample_for_maximum_training_duration: false
  l1_regularization: 0
  use_hessian_gain: false
  l2_regularization_categorical: 1
  apply_link_function: true
  compute_permutation_variable_importance: false
}

[INFO kernel.cc:790] Deployment config:
num_threads: 6

[INFO kernel.cc:817] Train model
[INFO gradient_boosted_trees.cc:404] Default loss set to MULTINOMIAL_LOG_LIKELIHOOD
[INFO gradient_boosted_trees.cc:1001] Training gradient boosted tree on 252 example(s) and 3 feature(s).
[INFO gradient_boosted_trees.cc:1044] 223 examples used for training and 29 examples used for validation
[INFO gradient_boosted_trees.cc:1426]     num-trees:1 train-loss:0.967301 train-accuracy:0.865471 valid-loss:1.017016 valid-accuracy:0.655172
[INFO gradient_boosted_trees.cc:2740] Early stop of the training because the validation loss does not decrease anymore. Best valid-loss: 0.761793
[INFO gradient_boosted_trees.cc:229] Truncates the model to 45 tree(s) i.e. 15  iteration(s).
[INFO gradient_boosted_trees.cc:263] Final model num-trees:15 valid-loss:0.761793 valid-accuracy:0.586207
[INFO kernel.cc:828] Export model in log directory: /tmp/tmpetvbj79i
[INFO kernel.cc:836] Save model in resources
[INFO kernel.cc:988] Loading model from path
[INFO decision_forest.cc:590] Model loaded with 45 root(s), 1933 node(s), and 3 input feature(s).
[INFO kernel.cc:848] Use fast generic engine
4/4 [==============================] - 0s 97ms/step - val_loss: 0.0000e+00 - val_accuracy: 0.7935

Note-se que year está na lista de recursos categórica (ao contrário da primeira corrida).

Hiperparâmetros

Hiper-parâmetros são parâmetros do algoritmo de treinamento que o impacto da qualidade do modelo final. Eles são especificados no construtor da classe de modelo. A lista de hiper-parâmetros é visível com o comando colab ponto de interrogação (por exemplo ?tfdf.keras.GradientBoostedTreesModel ).

Alternativamente, você pode encontrá-los na decisão TensorFlow Floresta Github ou a documentação decisão Floresta Yggdrasil .

Os hiperparâmetros padrão de cada algoritmo correspondem aproximadamente ao artigo de publicação inicial. Para garantir consistência, novos recursos e seus hiperparâmetros correspondentes são sempre desabilitados por padrão. É por isso que é uma boa ideia ajustar seus hiperparâmetros.

# A classical but slighly more complex model.
model_6 = tfdf.keras.GradientBoostedTreesModel(
    num_trees=500, growing_strategy="BEST_FIRST_GLOBAL", max_depth=8)
model_6.fit(x=train_ds)
1/4 [======>.......................] - ETA: 0s
[INFO kernel.cc:736] Start Yggdrasil model training
[INFO kernel.cc:737] Collect training examples
[INFO kernel.cc:392] Number of batches: 4
[INFO kernel.cc:393] Number of examples: 252
[INFO kernel.cc:759] Dataset:
Number of records: 252
Number of columns: 8

Number of columns by type:
    NUMERICAL: 5 (62.5%)
    CATEGORICAL: 3 (37.5%)

Columns:

NUMERICAL: 5 (62.5%)
    0: "bill_depth_mm" NUMERICAL num-nas:2 (0.793651%) mean:17.1936 min:13.2 max:21.5 sd:1.96763
    1: "bill_length_mm" NUMERICAL num-nas:2 (0.793651%) mean:44.1884 min:33.1 max:59.6 sd:5.36528
    2: "body_mass_g" NUMERICAL num-nas:2 (0.793651%) mean:4221 min:2700 max:6300 sd:811.125
    3: "flipper_length_mm" NUMERICAL num-nas:2 (0.793651%) mean:201.264 min:172 max:231 sd:14.0793
    6: "year" NUMERICAL mean:2008.05 min:2007 max:2009 sd:0.817297

CATEGORICAL: 3 (37.5%)
    4: "island" CATEGORICAL has-dict vocab-size:4 zero-ood-items most-frequent:"Biscoe" 126 (50%)
    5: "sex" CATEGORICAL num-nas:7 (2.77778%) has-dict vocab-size:3 zero-ood-items most-frequent:"male" 124 (50.6122%)
    7: "__LABEL" CATEGORICAL integerized vocab-size:4 no-ood-item

Terminology:
    nas: Number of non-available (i.e. missing) values.
    ood: Out of dictionary.
    manually-defined: Attribute which type is manually defined by the user i.e. the type was not automatically inferred.
    tokenized: The attribute value is obtained through tokenization.
    has-dict: The attribute is attached to a string dictionary e.g. a categorical attribute stored as a string.
    vocab-size: Number of unique values.

[INFO kernel.cc:762] Configure learner
[WARNING gradient_boosted_trees.cc:1643] Subsample hyperparameter given but sampling method does not match.
[WARNING gradient_boosted_trees.cc:1656] GOSS alpha hyperparameter given but GOSS is disabled.
[WARNING gradient_boosted_trees.cc:1665] GOSS beta hyperparameter given but GOSS is disabled.
[WARNING gradient_boosted_trees.cc:1677] SelGB ratio hyperparameter given but SelGB is disabled.
[INFO kernel.cc:787] Training config:
learner: "GRADIENT_BOOSTED_TREES"
features: "bill_depth_mm"
features: "bill_length_mm"
features: "body_mass_g"
features: "flipper_length_mm"
features: "island"
features: "sex"
features: "year"
label: "__LABEL"
task: CLASSIFICATION
[yggdrasil_decision_forests.model.gradient_boosted_trees.proto.gradient_boosted_trees_config] {
  num_trees: 500
  decision_tree {
    max_depth: 8
    min_examples: 5
    in_split_min_examples_check: true
    missing_value_policy: GLOBAL_IMPUTATION
    allow_na_conditions: false
    categorical_set_greedy_forward {
      sampling: 0.1
      max_num_items: -1
      min_item_frequency: 1
    }
    growing_strategy_best_first_global {
    }
    categorical {
      cart {
      }
    }
    num_candidate_attributes_ratio: -1
    axis_aligned_split {
    }
    internal {
      sorting_strategy: PRESORTED
    }
  }
  shrinkage: 0.1
  validation_set_ratio: 0.1
  early_stopping: VALIDATION_LOSS_INCREASE
  early_stopping_num_trees_look_ahead: 30
  l2_regularization: 0
  lambda_loss: 1
  mart {
  }
  adapt_subsample_for_maximum_training_duration: false
  l1_regularization: 0
  use_hessian_gain: false
  l2_regularization_categorical: 1
  apply_link_function: true
  compute_permutation_variable_importance: false
}

[INFO kernel.cc:790] Deployment config:
num_threads: 6

[INFO kernel.cc:817] Train model
[INFO gradient_boosted_trees.cc:404] Default loss set to MULTINOMIAL_LOG_LIKELIHOOD
[INFO gradient_boosted_trees.cc:1001] Training gradient boosted tree on 252 example(s) and 7 feature(s).
[INFO gradient_boosted_trees.cc:1044] 223 examples used for training and 29 examples used for validation
[INFO gradient_boosted_trees.cc:1426]     num-trees:1 train-loss:0.917037 train-accuracy:0.991031 valid-loss:0.926836 valid-accuracy:0.965517
4/4 [==============================] - 0s 119ms/step
[INFO gradient_boosted_trees.cc:2740] Early stop of the training because the validation loss does not decrease anymore. Best valid-loss: 0.15912
[INFO gradient_boosted_trees.cc:229] Truncates the model to 87 tree(s) i.e. 29  iteration(s).
[INFO gradient_boosted_trees.cc:263] Final model num-trees:29 valid-loss:0.159120 valid-accuracy:0.965517
[INFO kernel.cc:828] Export model in log directory: /tmp/tmp0acspar2
[INFO kernel.cc:836] Save model in resources
[INFO kernel.cc:988] Loading model from path
[INFO decision_forest.cc:590] Model loaded with 87 root(s), 4853 node(s), and 7 input feature(s).
[INFO kernel.cc:848] Use fast generic engine
<keras.callbacks.History at 0x7f9f80122590>
# A more complex, but possibly, more accurate model.
model_7 = tfdf.keras.GradientBoostedTreesModel(
    num_trees=500,
    growing_strategy="BEST_FIRST_GLOBAL",
    max_depth=8,
    split_axis="SPARSE_OBLIQUE",
    categorical_algorithm="RANDOM",
    )
model_7.fit(x=train_ds)
1/4 [======>.......................] - ETA: 0s
[INFO kernel.cc:736] Start Yggdrasil model training
[INFO kernel.cc:737] Collect training examples
[INFO kernel.cc:392] Number of batches: 4
[INFO kernel.cc:393] Number of examples: 252
[INFO kernel.cc:759] Dataset:
Number of records: 252
Number of columns: 8

Number of columns by type:
    NUMERICAL: 5 (62.5%)
    CATEGORICAL: 3 (37.5%)

Columns:

NUMERICAL: 5 (62.5%)
    0: "bill_depth_mm" NUMERICAL num-nas:2 (0.793651%) mean:17.1936 min:13.2 max:21.5 sd:1.96763
    1: "bill_length_mm" NUMERICAL num-nas:2 (0.793651%) mean:44.1884 min:33.1 max:59.6 sd:5.36528
    2: "body_mass_g" NUMERICAL num-nas:2 (0.793651%) mean:4221 min:2700 max:6300 sd:811.125
    3: "flipper_length_mm" NUMERICAL num-nas:2 (0.793651%) mean:201.264 min:172 max:231 sd:14.0793
    6: "year" NUMERICAL mean:2008.05 min:2007 max:2009 sd:0.817297

CATEGORICAL: 3 (37.5%)
    4: "island" CATEGORICAL has-dict vocab-size:4 zero-ood-items most-frequent:"Biscoe" 126 (50%)
    5: "sex" CATEGORICAL num-nas:7 (2.77778%) has-dict vocab-size:3 zero-ood-items most-frequent:"male" 124 (50.6122%)
    7: "__LABEL" CATEGORICAL integerized vocab-size:4 no-ood-item

Terminology:
    nas: Number of non-available (i.e. missing) values.
    ood: Out of dictionary.
    manually-defined: Attribute which type is manually defined by the user i.e. the type was not automatically inferred.
    tokenized: The attribute value is obtained through tokenization.
    has-dict: The attribute is attached to a string dictionary e.g. a categorical attribute stored as a string.
    vocab-size: Number of unique values.

[INFO kernel.cc:762] Configure learner
[WARNING gradient_boosted_trees.cc:1643] Subsample hyperparameter given but sampling method does not match.
[WARNING gradient_boosted_trees.cc:1656] GOSS alpha hyperparameter given but GOSS is disabled.
[WARNING gradient_boosted_trees.cc:1665] GOSS beta hyperparameter given but GOSS is disabled.
[WARNING gradient_boosted_trees.cc:1677] SelGB ratio hyperparameter given but SelGB is disabled.
[INFO kernel.cc:787] Training config:
learner: "GRADIENT_BOOSTED_TREES"
features: "bill_depth_mm"
features: "bill_length_mm"
features: "body_mass_g"
features: "flipper_length_mm"
features: "island"
features: "sex"
features: "year"
label: "__LABEL"
task: CLASSIFICATION
[yggdrasil_decision_forests.model.gradient_boosted_trees.proto.gradient_boosted_trees_config] {
  num_trees: 500
  decision_tree {
    max_depth: 8
    min_examples: 5
    in_split_min_examples_check: true
    missing_value_policy: GLOBAL_IMPUTATION
    allow_na_conditions: false
    categorical_set_greedy_forward {
      sampling: 0.1
      max_num_items: -1
      min_item_frequency: 1
    }
    growing_strategy_best_first_global {
    }
    categorical {
      random {
      }
    }
    num_candidate_attributes_ratio: -1
    sparse_oblique_split {
    }
    internal {
      sorting_strategy: PRESORTED
    }
  }
  shrinkage: 0.1
  validation_set_ratio: 0.1
  early_stopping: VALIDATION_LOSS_INCREASE
  early_stopping_num_trees_look_ahead: 30
  l2_regularization: 0
  lambda_loss: 1
  mart {
  }
  adapt_subsample_for_maximum_training_duration: false
  l1_regularization: 0
  use_hessian_gain: false
  l2_regularization_categorical: 1
  apply_link_function: true
  compute_permutation_variable_importance: false
}

[INFO kernel.cc:790] Deployment config:
num_threads: 6

[INFO kernel.cc:817] Train model
[INFO gradient_boosted_trees.cc:404] Default loss set to MULTINOMIAL_LOG_LIKELIHOOD
[INFO gradient_boosted_trees.cc:1001] Training gradient boosted tree on 252 example(s) and 7 feature(s).
[INFO gradient_boosted_trees.cc:1044] 223 examples used for training and 29 examples used for validation
[INFO gradient_boosted_trees.cc:1426]     num-trees:1 train-loss:0.916409 train-accuracy:0.986547 valid-loss:0.937726 valid-accuracy:0.896552
4/4 [==============================] - 0s 82ms/step
WARNING:tensorflow:5 out of the last 5 calls to <function CoreModel.make_predict_function.<locals>.predict_function_trained at 0x7f9f8009f7a0> triggered tf.function retracing. Tracing is expensive and the excessive number of tracings could be due to (1) creating @tf.function repeatedly in a loop, (2) passing tensors with different shapes, (3) passing Python objects instead of tensors. For (1), please define your @tf.function outside of the loop. For (2), @tf.function has experimental_relax_shapes=True option that relaxes argument shapes that can avoid unnecessary retracing. For (3), please refer to https://www.tensorflow.org/guide/function#controlling_retracing and https://www.tensorflow.org/api_docs/python/tf/function for  more details.
[INFO gradient_boosted_trees.cc:2740] Early stop of the training because the validation loss does not decrease anymore. Best valid-loss: 0.166186
[INFO gradient_boosted_trees.cc:229] Truncates the model to 78 tree(s) i.e. 26  iteration(s).
[INFO gradient_boosted_trees.cc:263] Final model num-trees:26 valid-loss:0.166186 valid-accuracy:0.965517
[INFO kernel.cc:828] Export model in log directory: /tmp/tmpv6yz6pmp
[INFO kernel.cc:836] Save model in resources
[INFO kernel.cc:988] Loading model from path
[INFO decision_forest.cc:590] Model loaded with 78 root(s), 3770 node(s), and 7 input feature(s).
[INFO kernel.cc:848] Use fast generic engine
WARNING:tensorflow:5 out of the last 5 calls to <function CoreModel.make_predict_function.<locals>.predict_function_trained at 0x7f9f8009f7a0> triggered tf.function retracing. Tracing is expensive and the excessive number of tracings could be due to (1) creating @tf.function repeatedly in a loop, (2) passing tensors with different shapes, (3) passing Python objects instead of tensors. For (1), please define your @tf.function outside of the loop. For (2), @tf.function has experimental_relax_shapes=True option that relaxes argument shapes that can avoid unnecessary retracing. For (3), please refer to https://www.tensorflow.org/guide/function#controlling_retracing and https://www.tensorflow.org/api_docs/python/tf/function for  more details.
<keras.callbacks.History at 0x7f9f80095750>

Conforme novos métodos de treinamento são publicados e implementados, combinações de hiperparâmetros podem surgir tão boas ou quase sempre melhores do que os parâmetros padrão. Para evitar a alteração dos valores de hiperparâmetro padrão, essas boas combinações são indexadas e disponibilizadas como modelos de hiperparâmetro.

Por exemplo, o benchmark_rank1 modelo é o melhor combinaison em nossos testes internos. Esses modelos são versionadas para permitir a formação estabilidade configuração por exemplo benchmark_rank1@v1 .

# A good template of hyper-parameters.
model_8 = tfdf.keras.GradientBoostedTreesModel(hyperparameter_template="benchmark_rank1")
model_8.fit(x=train_ds)
4/4 [==============================] - 0s 38ms/step
WARNING:tensorflow:6 out of the last 6 calls to <function CoreModel.make_predict_function.<locals>.predict_function_trained at 0x7f9f607f3ef0> triggered tf.function retracing. Tracing is expensive and the excessive number of tracings could be due to (1) creating @tf.function repeatedly in a loop, (2) passing tensors with different shapes, (3) passing Python objects instead of tensors. For (1), please define your @tf.function outside of the loop. For (2), @tf.function has experimental_relax_shapes=True option that relaxes argument shapes that can avoid unnecessary retracing. For (3), please refer to https://www.tensorflow.org/guide/function#controlling_retracing and https://www.tensorflow.org/api_docs/python/tf/function for  more details.
[INFO kernel.cc:736] Start Yggdrasil model training
[INFO kernel.cc:737] Collect training examples
[INFO kernel.cc:392] Number of batches: 4
[INFO kernel.cc:393] Number of examples: 252
[INFO kernel.cc:759] Dataset:
Number of records: 252
Number of columns: 8

Number of columns by type:
    NUMERICAL: 5 (62.5%)
    CATEGORICAL: 3 (37.5%)

Columns:

NUMERICAL: 5 (62.5%)
    0: "bill_depth_mm" NUMERICAL num-nas:2 (0.793651%) mean:17.1936 min:13.2 max:21.5 sd:1.96763
    1: "bill_length_mm" NUMERICAL num-nas:2 (0.793651%) mean:44.1884 min:33.1 max:59.6 sd:5.36528
    2: "body_mass_g" NUMERICAL num-nas:2 (0.793651%) mean:4221 min:2700 max:6300 sd:811.125
    3: "flipper_length_mm" NUMERICAL num-nas:2 (0.793651%) mean:201.264 min:172 max:231 sd:14.0793
    6: "year" NUMERICAL mean:2008.05 min:2007 max:2009 sd:0.817297

CATEGORICAL: 3 (37.5%)
    4: "island" CATEGORICAL has-dict vocab-size:4 zero-ood-items most-frequent:"Biscoe" 126 (50%)
    5: "sex" CATEGORICAL num-nas:7 (2.77778%) has-dict vocab-size:3 zero-ood-items most-frequent:"male" 124 (50.6122%)
    7: "__LABEL" CATEGORICAL integerized vocab-size:4 no-ood-item

Terminology:
    nas: Number of non-available (i.e. missing) values.
    ood: Out of dictionary.
    manually-defined: Attribute which type is manually defined by the user i.e. the type was not automatically inferred.
    tokenized: The attribute value is obtained through tokenization.
    has-dict: The attribute is attached to a string dictionary e.g. a categorical attribute stored as a string.
    vocab-size: Number of unique values.

[INFO kernel.cc:762] Configure learner
[WARNING gradient_boosted_trees.cc:1643] Subsample hyperparameter given but sampling method does not match.
[WARNING gradient_boosted_trees.cc:1656] GOSS alpha hyperparameter given but GOSS is disabled.
[WARNING gradient_boosted_trees.cc:1665] GOSS beta hyperparameter given but GOSS is disabled.
[WARNING gradient_boosted_trees.cc:1677] SelGB ratio hyperparameter given but SelGB is disabled.
[INFO kernel.cc:787] Training config:
learner: "GRADIENT_BOOSTED_TREES"
features: "bill_depth_mm"
features: "bill_length_mm"
features: "body_mass_g"
features: "flipper_length_mm"
features: "island"
features: "sex"
features: "year"
label: "__LABEL"
task: CLASSIFICATION
[yggdrasil_decision_forests.model.gradient_boosted_trees.proto.gradient_boosted_trees_config] {
  num_trees: 300
  decision_tree {
    max_depth: 6
    min_examples: 5
    in_split_min_examples_check: true
    missing_value_policy: GLOBAL_IMPUTATION
    allow_na_conditions: false
    categorical_set_greedy_forward {
      sampling: 0.1
      max_num_items: -1
      min_item_frequency: 1
    }
    growing_strategy_best_first_global {
    }
    categorical {
      random {
      }
    }
    num_candidate_attributes_ratio: -1
    sparse_oblique_split {
      num_projections_exponent: 1
      normalization: MIN_MAX
    }
    internal {
      sorting_strategy: PRESORTED
    }
  }
  shrinkage: 0.1
  validation_set_ratio: 0.1
  early_stopping: VALIDATION_LOSS_INCREASE
  early_stopping_num_trees_look_ahead: 30
  l2_regularization: 0
  lambda_loss: 1
  mart {
  }
  adapt_subsample_for_maximum_training_duration: false
  l1_regularization: 0
  use_hessian_gain: false
  l2_regularization_categorical: 1
  apply_link_function: true
  compute_permutation_variable_importance: false
}

[INFO kernel.cc:790] Deployment config:
num_threads: 6

[INFO kernel.cc:817] Train model
[INFO gradient_boosted_trees.cc:404] Default loss set to MULTINOMIAL_LOG_LIKELIHOOD
[INFO gradient_boosted_trees.cc:1001] Training gradient boosted tree on 252 example(s) and 7 feature(s).
[INFO gradient_boosted_trees.cc:1044] 223 examples used for training and 29 examples used for validation
[INFO gradient_boosted_trees.cc:1426]     num-trees:1 train-loss:0.916678 train-accuracy:0.991031 valid-loss:0.935327 valid-accuracy:0.896552
[INFO gradient_boosted_trees.cc:2740] Early stop of the training because the validation loss does not decrease anymore. Best valid-loss: 0.0875364
[INFO gradient_boosted_trees.cc:229] Truncates the model to 135 tree(s) i.e. 45  iteration(s).
[INFO gradient_boosted_trees.cc:263] Final model num-trees:45 valid-loss:0.087536 valid-accuracy:0.965517
[INFO kernel.cc:828] Export model in log directory: /tmp/tmp_ta7z9ad
[INFO kernel.cc:836] Save model in resources
[INFO kernel.cc:988] Loading model from path
[INFO decision_forest.cc:590] Model loaded with 135 root(s), 5145 node(s), and 7 input feature(s).
[INFO kernel.cc:848] Use fast generic engine
WARNING:tensorflow:6 out of the last 6 calls to <function CoreModel.make_predict_function.<locals>.predict_function_trained at 0x7f9f607f3ef0> triggered tf.function retracing. Tracing is expensive and the excessive number of tracings could be due to (1) creating @tf.function repeatedly in a loop, (2) passing tensors with different shapes, (3) passing Python objects instead of tensors. For (1), please define your @tf.function outside of the loop. For (2), @tf.function has experimental_relax_shapes=True option that relaxes argument shapes that can avoid unnecessary retracing. For (3), please refer to https://www.tensorflow.org/guide/function#controlling_retracing and https://www.tensorflow.org/api_docs/python/tf/function for  more details.
<keras.callbacks.History at 0x7f9f607de590>

Os Tempaltes disponíveis estão disponíveis com predefined_hyperparameters . Observe que diferentes algoritmos de aprendizagem têm modelos diferentes, mesmo se o nome for semelhante.

# The hyper-parameter templates of the Gradient Boosted Tree model.
print(tfdf.keras.GradientBoostedTreesModel.predefined_hyperparameters())
[HyperParameterTemplate(name='better_default', version=1, parameters={'growing_strategy': 'BEST_FIRST_GLOBAL'}, description='A configuration that is generally better than the default parameters without being more expensive.'), HyperParameterTemplate(name='benchmark_rank1', version=1, parameters={'growing_strategy': 'BEST_FIRST_GLOBAL', 'categorical_algorithm': 'RANDOM', 'split_axis': 'SPARSE_OBLIQUE', 'sparse_oblique_normalization': 'MIN_MAX', 'sparse_oblique_num_projections_exponent': 1.0}, description='Top ranking hyper-parameters on our benchmark slightly modified to run in reasonable time.')]

Pré-processamento de recursos

Os recursos de pré-processamento às vezes são necessários para consumir sinais com estruturas complexas, para regularizar o modelo ou para aplicar a aprendizagem por transferência. O pré-processamento pode ser feito de três maneiras:

  1. Pré-processamento no dataframe Pandas. Esta solução é fácil de implementar e geralmente adequada para experimentação. No entanto, a lógica de pré-processamento não serão exportados no modelo por model.save() .

  2. Keras pré-processamento : Apesar de mais complexa que a solução anterior, Keras de pré-processamento é empacotado no modelo.

  3. TensorFlow recurso Colunas : Essa API é parte da biblioteca TF Estimador (= Keras!) E planejado para depreciação. Esta solução é interessante ao usar o código de pré-processamento existente.

No seguinte exemplo, pré-processar o body_mass_g característica em body_mass_kg = body_mass_g / 1000 . O bill_length_mm é consumido sem pré-processamento. Observe que essas transformações monotônicas geralmente não têm impacto nos modelos de floresta de decisão.

%set_cell_height 300

body_mass_g = tf.keras.layers.Input(shape=(1,), name="body_mass_g")
body_mass_kg = body_mass_g / 1000.0

bill_length_mm = tf.keras.layers.Input(shape=(1,), name="bill_length_mm")

raw_inputs = {"body_mass_g": body_mass_g, "bill_length_mm": bill_length_mm}
processed_inputs = {"body_mass_kg": body_mass_kg, "bill_length_mm": bill_length_mm}

# "preprocessor" contains the preprocessing logic.
preprocessor = tf.keras.Model(inputs=raw_inputs, outputs=processed_inputs)

# "model_4" contains both the pre-processing logic and the decision forest.
model_4 = tfdf.keras.RandomForestModel(preprocessing=preprocessor)
model_4.fit(x=train_ds)

model_4.summary()
<IPython.core.display.Javascript object>
/tmpfs/src/tf_docs_env/lib/python3.7/site-packages/keras/engine/functional.py:559: UserWarning: Input dict contained keys ['island', 'bill_depth_mm', 'flipper_length_mm', 'sex', 'year'] which did not match any model input. They will be ignored by the model.
  inputs = self._flatten_to_reference_inputs(inputs)
4/4 [==============================] - 0s 16ms/step
Model: "random_forest_model_1"
_________________________________________________________________
 Layer (type)                Output Shape              Param #   
=================================================================
 model (Functional)          {'body_mass_kg': (None,   0         
                             1),                                 
                              'bill_length_mm': (None            
                             , 1)}                               
                                                                 
=================================================================
Total params: 1
Trainable params: 0
Non-trainable params: 1
_________________________________________________________________
Type: "RANDOM_FOREST"
Task: CLASSIFICATION
Label: "__LABEL"

Input Features (2):
    bill_length_mm
    body_mass_kg

No weights

Variable Importance: MEAN_MIN_DEPTH:

    1.        "__LABEL"  3.902486 ################
    2.   "body_mass_kg"  1.189670 ####
    3. "bill_length_mm"  0.085316 

Variable Importance: NUM_AS_ROOT:

    1. "bill_length_mm" 277.000000 ################
    2.   "body_mass_kg" 23.000000 

Variable Importance: NUM_NODES:

    1. "bill_length_mm" 1662.000000 ################
    2.   "body_mass_kg" 1254.000000 

Variable Importance: SUM_SCORE:

    1. "bill_length_mm" 44153.014873 ################
    2.   "body_mass_kg" 29047.432848 



Winner take all: true
Out-of-bag evaluation: accuracy:0.916667 logloss:0.870757
Number of trees: 300
Total number of nodes: 6132

Number of nodes by tree:
Count: 300 Average: 20.44 StdDev: 3.36745
Min: 11 Max: 27 Ignored: 0
----------------------------------------------
[ 11, 12)  2   0.67%   0.67%
[ 12, 13)  0   0.00%   0.67%
[ 13, 14)  6   2.00%   2.67% #
[ 14, 15)  0   0.00%   2.67%
[ 15, 16) 19   6.33%   9.00% ###
[ 16, 17)  0   0.00%   9.00%
[ 17, 18) 49  16.33%  25.33% #######
[ 18, 19)  0   0.00%  25.33%
[ 19, 20) 56  18.67%  44.00% ########
[ 20, 21)  0   0.00%  44.00%
[ 21, 22) 67  22.33%  66.33% ##########
[ 22, 23)  0   0.00%  66.33%
[ 23, 24) 53  17.67%  84.00% ########
[ 24, 25)  0   0.00%  84.00%
[ 25, 26) 36  12.00%  96.00% #####
[ 26, 27)  0   0.00%  96.00%
[ 27, 27] 12   4.00% 100.00% ##

Depth by leafs:
Count: 3216 Average: 3.94092 StdDev: 1.28045
Min: 1 Max: 8 Ignored: 0
----------------------------------------------
[ 1, 2)  51   1.59%   1.59% #
[ 2, 3) 317   9.86%  11.44% ###
[ 3, 4) 879  27.33%  38.77% #########
[ 4, 5) 978  30.41%  69.19% ##########
[ 5, 6) 610  18.97%  88.15% ######
[ 6, 7) 289   8.99%  97.14% ###
[ 7, 8)  80   2.49%  99.63% #
[ 8, 8]  12   0.37% 100.00%

Number of training obs by leaf:
Count: 3216 Average: 23.5075 StdDev: 28.8461
Min: 5 Max: 117 Ignored: 0
----------------------------------------------
[   5,  10) 2106  65.49%  65.49% ##########
[  10,  16)  180   5.60%  71.08% #
[  16,  21)   17   0.53%  71.61%
[  21,  27)   12   0.37%  71.98%
[  27,  33)   23   0.72%  72.70%
[  33,  38)   59   1.83%  74.53%
[  38,  44)  106   3.30%  77.83% #
[  44,  50)   81   2.52%  80.35%
[  50,  55)   36   1.12%  81.47%
[  55,  61)   31   0.96%  82.43%
[  61,  67)   61   1.90%  84.33%
[  67,  72)   78   2.43%  86.75%
[  72,  78)  103   3.20%  89.96%
[  78,  84)  120   3.73%  93.69% #
[  84,  89)   79   2.46%  96.14%
[  89,  95)   65   2.02%  98.17%
[  95, 101)   34   1.06%  99.22%
[ 101, 106)   15   0.47%  99.69%
[ 106, 112)    9   0.28%  99.97%
[ 112, 117]    1   0.03% 100.00%

Attribute in nodes:
    1662 : bill_length_mm [NUMERICAL]
    1254 : body_mass_kg [NUMERICAL]

Attribute in nodes with depth <= 0:
    277 : bill_length_mm [NUMERICAL]
    23 : body_mass_kg [NUMERICAL]

Attribute in nodes with depth <= 1:
    509 : bill_length_mm [NUMERICAL]
    340 : body_mass_kg [NUMERICAL]

Attribute in nodes with depth <= 2:
    829 : bill_length_mm [NUMERICAL]
    801 : body_mass_kg [NUMERICAL]

Attribute in nodes with depth <= 3:
    1287 : bill_length_mm [NUMERICAL]
    1026 : body_mass_kg [NUMERICAL]

Attribute in nodes with depth <= 5:
    1636 : bill_length_mm [NUMERICAL]
    1231 : body_mass_kg [NUMERICAL]

Condition type in nodes:
    2916 : HigherCondition
Condition type in nodes with depth <= 0:
    300 : HigherCondition
Condition type in nodes with depth <= 1:
    849 : HigherCondition
Condition type in nodes with depth <= 2:
    1630 : HigherCondition
Condition type in nodes with depth <= 3:
    2313 : HigherCondition
Condition type in nodes with depth <= 5:
    2867 : HigherCondition
Node format: NOT_SET

Training OOB:
    trees: 1, Out-of-bag evaluation: accuracy:0.917647 logloss:2.9683
    trees: 11, Out-of-bag evaluation: accuracy:0.912351 logloss:1.92845
    trees: 21, Out-of-bag evaluation: accuracy:0.912698 logloss:1.11427
    trees: 31, Out-of-bag evaluation: accuracy:0.912698 logloss:1.12232
    trees: 41, Out-of-bag evaluation: accuracy:0.912698 logloss:1.12847
    trees: 51, Out-of-bag evaluation: accuracy:0.912698 logloss:0.990838
    trees: 62, Out-of-bag evaluation: accuracy:0.912698 logloss:0.994012
    trees: 72, Out-of-bag evaluation: accuracy:0.916667 logloss:0.994701
    trees: 82, Out-of-bag evaluation: accuracy:0.912698 logloss:0.995821
    trees: 92, Out-of-bag evaluation: accuracy:0.912698 logloss:0.998233
    trees: 102, Out-of-bag evaluation: accuracy:0.90873 logloss:0.998181
    trees: 112, Out-of-bag evaluation: accuracy:0.90873 logloss:0.998903
    trees: 122, Out-of-bag evaluation: accuracy:0.90873 logloss:0.998643
    trees: 132, Out-of-bag evaluation: accuracy:0.90873 logloss:0.99731
    trees: 142, Out-of-bag evaluation: accuracy:0.912698 logloss:0.996077
    trees: 152, Out-of-bag evaluation: accuracy:0.912698 logloss:0.996836
    trees: 162, Out-of-bag evaluation: accuracy:0.912698 logloss:0.996395
    trees: 172, Out-of-bag evaluation: accuracy:0.912698 logloss:0.996696
    trees: 182, Out-of-bag evaluation: accuracy:0.912698 logloss:0.998245
    trees: 192, Out-of-bag evaluation: accuracy:0.912698 logloss:0.997358
    trees: 202, Out-of-bag evaluation: accuracy:0.912698 logloss:0.999001
    trees: 213, Out-of-bag evaluation: accuracy:0.912698 logloss:0.998658
    trees: 223, Out-of-bag evaluation: accuracy:0.912698 logloss:1.00071
    trees: 233, Out-of-bag evaluation: accuracy:0.912698 logloss:1.00151
    trees: 243, Out-of-bag evaluation: accuracy:0.912698 logloss:0.874558
    trees: 253, Out-of-bag evaluation: accuracy:0.912698 logloss:0.872911
    trees: 263, Out-of-bag evaluation: accuracy:0.916667 logloss:0.871938
    trees: 273, Out-of-bag evaluation: accuracy:0.912698 logloss:0.871203
    trees: 283, Out-of-bag evaluation: accuracy:0.912698 logloss:0.86921
    trees: 293, Out-of-bag evaluation: accuracy:0.916667 logloss:0.870217
    trees: 300, Out-of-bag evaluation: accuracy:0.916667 logloss:0.870757
[INFO kernel.cc:736] Start Yggdrasil model training
[INFO kernel.cc:737] Collect training examples
[INFO kernel.cc:392] Number of batches: 4
[INFO kernel.cc:393] Number of examples: 252
[INFO kernel.cc:759] Dataset:
Number of records: 252
Number of columns: 3

Number of columns by type:
    NUMERICAL: 2 (66.6667%)
    CATEGORICAL: 1 (33.3333%)

Columns:

NUMERICAL: 2 (66.6667%)
    0: "bill_length_mm" NUMERICAL num-nas:2 (0.793651%) mean:44.1884 min:33.1 max:59.6 sd:5.36528
    1: "body_mass_kg" NUMERICAL num-nas:2 (0.793651%) mean:4.221 min:2.7 max:6.3 sd:0.811125

CATEGORICAL: 1 (33.3333%)
    2: "__LABEL" CATEGORICAL integerized vocab-size:4 no-ood-item

Terminology:
    nas: Number of non-available (i.e. missing) values.
    ood: Out of dictionary.
    manually-defined: Attribute which type is manually defined by the user i.e. the type was not automatically inferred.
    tokenized: The attribute value is obtained through tokenization.
    has-dict: The attribute is attached to a string dictionary e.g. a categorical attribute stored as a string.
    vocab-size: Number of unique values.

[INFO kernel.cc:762] Configure learner
[INFO kernel.cc:787] Training config:
learner: "RANDOM_FOREST"
features: "bill_length_mm"
features: "body_mass_kg"
label: "__LABEL"
task: CLASSIFICATION
[yggdrasil_decision_forests.model.random_forest.proto.random_forest_config] {
  num_trees: 300
  decision_tree {
    max_depth: 16
    min_examples: 5
    in_split_min_examples_check: true
    missing_value_policy: GLOBAL_IMPUTATION
    allow_na_conditions: false
    categorical_set_greedy_forward {
      sampling: 0.1
      max_num_items: -1
      min_item_frequency: 1
    }
    growing_strategy_local {
    }
    categorical {
      cart {
      }
    }
    num_candidate_attributes_ratio: -1
    axis_aligned_split {
    }
    internal {
      sorting_strategy: PRESORTED
    }
  }
  winner_take_all_inference: true
  compute_oob_performances: true
  compute_oob_variable_importances: false
  adapt_bootstrap_size_ratio_for_maximum_training_duration: false
}

[INFO kernel.cc:790] Deployment config:
num_threads: 6

[INFO kernel.cc:817] Train model
[INFO random_forest.cc:315] Training random forest on 252 example(s) and 2 feature(s).
[INFO random_forest.cc:628] Training of tree  1/300 (tree index:1) done accuracy:0.917647 logloss:2.9683
[INFO random_forest.cc:628] Training of tree  11/300 (tree index:12) done accuracy:0.912351 logloss:1.92845
[INFO random_forest.cc:628] Training of tree  21/300 (tree index:22) done accuracy:0.912698 logloss:1.11427
[INFO random_forest.cc:628] Training of tree  31/300 (tree index:30) done accuracy:0.912698 logloss:1.12232
[INFO random_forest.cc:628] Training of tree  41/300 (tree index:40) done accuracy:0.912698 logloss:1.12847
[INFO random_forest.cc:628] Training of tree  51/300 (tree index:50) done accuracy:0.912698 logloss:0.990838
[INFO random_forest.cc:628] Training of tree  62/300 (tree index:61) done accuracy:0.912698 logloss:0.994012
[INFO random_forest.cc:628] Training of tree  72/300 (tree index:71) done accuracy:0.916667 logloss:0.994701
[INFO random_forest.cc:628] Training of tree  82/300 (tree index:81) done accuracy:0.912698 logloss:0.995821
[INFO random_forest.cc:628] Training of tree  92/300 (tree index:91) done accuracy:0.912698 logloss:0.998233
[INFO random_forest.cc:628] Training of tree  102/300 (tree index:100) done accuracy:0.90873 logloss:0.998181
[INFO random_forest.cc:628] Training of tree  112/300 (tree index:111) done accuracy:0.90873 logloss:0.998903
[INFO random_forest.cc:628] Training of tree  122/300 (tree index:121) done accuracy:0.90873 logloss:0.998643
[INFO random_forest.cc:628] Training of tree  132/300 (tree index:132) done accuracy:0.90873 logloss:0.99731
[INFO random_forest.cc:628] Training of tree  142/300 (tree index:141) done accuracy:0.912698 logloss:0.996077
[INFO random_forest.cc:628] Training of tree  152/300 (tree index:152) done accuracy:0.912698 logloss:0.996836
[INFO random_forest.cc:628] Training of tree  162/300 (tree index:159) done accuracy:0.912698 logloss:0.996395
[INFO random_forest.cc:628] Training of tree  172/300 (tree index:171) done accuracy:0.912698 logloss:0.996696
[INFO random_forest.cc:628] Training of tree  182/300 (tree index:181) done accuracy:0.912698 logloss:0.998245
[INFO random_forest.cc:628] Training of tree  192/300 (tree index:191) done accuracy:0.912698 logloss:0.997358
[INFO random_forest.cc:628] Training of tree  202/300 (tree index:201) done accuracy:0.912698 logloss:0.999001
[INFO random_forest.cc:628] Training of tree  213/300 (tree index:211) done accuracy:0.912698 logloss:0.998658
[INFO random_forest.cc:628] Training of tree  223/300 (tree index:222) done accuracy:0.912698 logloss:1.00071
[INFO random_forest.cc:628] Training of tree  233/300 (tree index:232) done accuracy:0.912698 logloss:1.00151
[INFO random_forest.cc:628] Training of tree  243/300 (tree index:242) done accuracy:0.912698 logloss:0.874558
[INFO random_forest.cc:628] Training of tree  253/300 (tree index:252) done accuracy:0.912698 logloss:0.872911
[INFO random_forest.cc:628] Training of tree  263/300 (tree index:261) done accuracy:0.916667 logloss:0.871938
[INFO random_forest.cc:628] Training of tree  273/300 (tree index:272) done accuracy:0.912698 logloss:0.871203
[INFO random_forest.cc:628] Training of tree  283/300 (tree index:283) done accuracy:0.912698 logloss:0.86921
[INFO random_forest.cc:628] Training of tree  293/300 (tree index:292) done accuracy:0.916667 logloss:0.870217
[INFO random_forest.cc:628] Training of tree  300/300 (tree index:299) done accuracy:0.916667 logloss:0.870757
[INFO random_forest.cc:696] Final OOB metrics: accuracy:0.916667 logloss:0.870757
[INFO kernel.cc:828] Export model in log directory: /tmp/tmp7wtb85on
[INFO kernel.cc:836] Save model in resources
[INFO kernel.cc:988] Loading model from path
[INFO decision_forest.cc:590] Model loaded with 300 root(s), 6132 node(s), and 2 input feature(s).
[INFO kernel.cc:848] Use fast generic engine

O exemplo a seguir reimplementa a mesma lógica usando as colunas de recursos do TensorFlow.

def g_to_kg(x):
  return x / 1000

feature_columns = [
    tf.feature_column.numeric_column("body_mass_g", normalizer_fn=g_to_kg),
    tf.feature_column.numeric_column("bill_length_mm"),
]

preprocessing = tf.keras.layers.DenseFeatures(feature_columns)

model_5 = tfdf.keras.RandomForestModel(preprocessing=preprocessing)
model_5.compile(metrics=["accuracy"])
model_5.fit(x=train_ds)
4/4 [==============================] - 0s 16ms/step
[INFO kernel.cc:736] Start Yggdrasil model training
[INFO kernel.cc:737] Collect training examples
[INFO kernel.cc:392] Number of batches: 4
[INFO kernel.cc:393] Number of examples: 252
[INFO kernel.cc:759] Dataset:
Number of records: 252
Number of columns: 3

Number of columns by type:
    NUMERICAL: 2 (66.6667%)
    CATEGORICAL: 1 (33.3333%)

Columns:

NUMERICAL: 2 (66.6667%)
    0: "dense_features/concat:0.0" NUMERICAL num-nas:2 (0.793651%) mean:44.1884 min:33.1 max:59.6 sd:5.36528
    1: "dense_features/concat:0.1" NUMERICAL num-nas:2 (0.793651%) mean:4.221 min:2.7 max:6.3 sd:0.811125

CATEGORICAL: 1 (33.3333%)
    2: "__LABEL" CATEGORICAL integerized vocab-size:4 no-ood-item

Terminology:
    nas: Number of non-available (i.e. missing) values.
    ood: Out of dictionary.
    manually-defined: Attribute which type is manually defined by the user i.e. the type was not automatically inferred.
    tokenized: The attribute value is obtained through tokenization.
    has-dict: The attribute is attached to a string dictionary e.g. a categorical attribute stored as a string.
    vocab-size: Number of unique values.

[INFO kernel.cc:762] Configure learner
[INFO kernel.cc:787] Training config:
learner: "RANDOM_FOREST"
features: "dense_features/concat:0\\.0"
features: "dense_features/concat:0\\.1"
label: "__LABEL"
task: CLASSIFICATION
[yggdrasil_decision_forests.model.random_forest.proto.random_forest_config] {
  num_trees: 300
  decision_tree {
    max_depth: 16
    min_examples: 5
    in_split_min_examples_check: true
    missing_value_policy: GLOBAL_IMPUTATION
    allow_na_conditions: false
    categorical_set_greedy_forward {
      sampling: 0.1
      max_num_items: -1
      min_item_frequency: 1
    }
    growing_strategy_local {
    }
    categorical {
      cart {
      }
    }
    num_candidate_attributes_ratio: -1
    axis_aligned_split {
    }
    internal {
      sorting_strategy: PRESORTED
    }
  }
  winner_take_all_inference: true
  compute_oob_performances: true
  compute_oob_variable_importances: false
  adapt_bootstrap_size_ratio_for_maximum_training_duration: false
}

[INFO kernel.cc:790] Deployment config:
num_threads: 6

[INFO kernel.cc:817] Train model
[INFO random_forest.cc:315] Training random forest on 252 example(s) and 2 feature(s).
[INFO random_forest.cc:628] Training of tree  1/300 (tree index:0) done accuracy:0.877778 logloss:4.40534
[INFO random_forest.cc:628] Training of tree  11/300 (tree index:9) done accuracy:0.912351 logloss:1.92845
[INFO random_forest.cc:628] Training of tree  21/300 (tree index:20) done accuracy:0.904762 logloss:1.1152
[INFO random_forest.cc:628] Training of tree  31/300 (tree index:30) done accuracy:0.90873 logloss:1.12252
[INFO random_forest.cc:628] Training of tree  41/300 (tree index:40) done accuracy:0.912698 logloss:1.12847
[INFO random_forest.cc:628] Training of tree  51/300 (tree index:50) done accuracy:0.912698 logloss:0.990838
[INFO random_forest.cc:628] Training of tree  61/300 (tree index:60) done accuracy:0.912698 logloss:0.992791
[INFO random_forest.cc:628] Training of tree  71/300 (tree index:70) done accuracy:0.912698 logloss:0.993973
[INFO random_forest.cc:628] Training of tree  81/300 (tree index:80) done accuracy:0.912698 logloss:0.995832
[INFO random_forest.cc:628] Training of tree  91/300 (tree index:90) done accuracy:0.912698 logloss:0.997874
[INFO random_forest.cc:628] Training of tree  101/300 (tree index:99) done accuracy:0.90873 logloss:0.998375
[INFO random_forest.cc:628] Training of tree  111/300 (tree index:110) done accuracy:0.90873 logloss:0.998195
[INFO random_forest.cc:628] Training of tree  121/300 (tree index:120) done accuracy:0.90873 logloss:0.998617
[INFO random_forest.cc:628] Training of tree  131/300 (tree index:132) done accuracy:0.90873 logloss:0.997612
[INFO random_forest.cc:628] Training of tree  141/300 (tree index:142) done accuracy:0.912698 logloss:0.995196
[INFO random_forest.cc:628] Training of tree  151/300 (tree index:152) done accuracy:0.912698 logloss:0.996306
[INFO random_forest.cc:628] Training of tree  161/300 (tree index:159) done accuracy:0.912698 logloss:0.995389
[INFO random_forest.cc:628] Training of tree  171/300 (tree index:169) done accuracy:0.912698 logloss:0.996696
[INFO random_forest.cc:628] Training of tree  181/300 (tree index:182) done accuracy:0.912698 logloss:0.998122
[INFO random_forest.cc:628] Training of tree  191/300 (tree index:191) done accuracy:0.912698 logloss:0.997473
[INFO random_forest.cc:628] Training of tree  201/300 (tree index:201) done accuracy:0.912698 logloss:0.998968
[INFO random_forest.cc:628] Training of tree  211/300 (tree index:211) done accuracy:0.912698 logloss:0.998485
[INFO random_forest.cc:628] Training of tree  221/300 (tree index:221) done accuracy:0.912698 logloss:1.00061
[INFO random_forest.cc:628] Training of tree  231/300 (tree index:230) done accuracy:0.912698 logloss:1.00203
[INFO random_forest.cc:628] Training of tree  241/300 (tree index:238) done accuracy:0.912698 logloss:0.874645
[INFO random_forest.cc:628] Training of tree  251/300 (tree index:248) done accuracy:0.912698 logloss:0.872291
[INFO random_forest.cc:628] Training of tree  261/300 (tree index:261) done accuracy:0.912698 logloss:0.873186
[INFO random_forest.cc:628] Training of tree  272/300 (tree index:271) done accuracy:0.916667 logloss:0.871294
[INFO random_forest.cc:628] Training of tree  282/300 (tree index:280) done accuracy:0.912698 logloss:0.86903
[INFO random_forest.cc:628] Training of tree  292/300 (tree index:291) done accuracy:0.916667 logloss:0.870345
[INFO random_forest.cc:628] Training of tree  300/300 (tree index:299) done accuracy:0.916667 logloss:0.870757
[INFO random_forest.cc:696] Final OOB metrics: accuracy:0.916667 logloss:0.870757
[INFO kernel.cc:828] Export model in log directory: /tmp/tmp8zmkaeqx
[INFO kernel.cc:836] Save model in resources
[INFO kernel.cc:988] Loading model from path
[INFO decision_forest.cc:590] Model loaded with 300 root(s), 6132 node(s), and 2 input feature(s).
[INFO kernel.cc:848] Use fast generic engine
<keras.callbacks.History at 0x7f9f8040f390>

Treinar um modelo de regressão

O exemplo anterior treina um modelo de classificação (TF-DF não diferencia entre classificação binária e classificação multiclasse). No próximo exemplo, treinar um modelo de regressão no conjunto de dados Abalone . O objetivo deste conjunto de dados é prever o número de anéis de conchas de um abalone.

# Download the dataset.
!wget -q https://storage.googleapis.com/download.tensorflow.org/data/abalone_raw.csv -O /tmp/abalone.csv

dataset_df = pd.read_csv("/tmp/abalone.csv")
print(dataset_df.head(3))
Type  LongestShell  Diameter  Height  WholeWeight  ShuckedWeight  \
0    M         0.455     0.365   0.095       0.5140         0.2245   
1    M         0.350     0.265   0.090       0.2255         0.0995   
2    F         0.530     0.420   0.135       0.6770         0.2565   

   VisceraWeight  ShellWeight  Rings  
0         0.1010         0.15     15  
1         0.0485         0.07      7  
2         0.1415         0.21      9
# Split the dataset into a training and testing dataset.
train_ds_pd, test_ds_pd = split_dataset(dataset_df)
print("{} examples in training, {} examples for testing.".format(
    len(train_ds_pd), len(test_ds_pd)))

# Name of the label column.
label = "Rings"

train_ds = tfdf.keras.pd_dataframe_to_tf_dataset(train_ds_pd, label=label, task=tfdf.keras.Task.REGRESSION)
test_ds = tfdf.keras.pd_dataframe_to_tf_dataset(train_ds_pd, label=label, task=tfdf.keras.Task.REGRESSION)
2896 examples in training, 1281 examples for testing.
/tmpfs/src/tf_docs_env/lib/python3.7/site-packages/tensorflow_decision_forests/keras/core.py:1612: FutureWarning: In a future version of pandas all arguments of DataFrame.drop except for the argument 'labels' will be keyword-only
  features_dataframe = dataframe.drop(label, 1)
%set_cell_height 300

# Configure the model.
model_7 = tfdf.keras.RandomForestModel(task = tfdf.keras.Task.REGRESSION)

# Optional.
model_7.compile(metrics=["mse"])

# Train the model.
with sys_pipes():
  model_7.fit(x=train_ds)
<IPython.core.display.Javascript object>
25/46 [===============>..............] - ETA: 0s
[INFO kernel.cc:736] Start Yggdrasil model training
[INFO kernel.cc:737] Collect training examples
[INFO kernel.cc:392] Number of batches: 46
[INFO kernel.cc:393] Number of examples: 2896
[INFO kernel.cc:759] Dataset:
Number of records: 2896
Number of columns: 9

Number of columns by type:
    NUMERICAL: 8 (88.8889%)
    CATEGORICAL: 1 (11.1111%)

Columns:

NUMERICAL: 8 (88.8889%)
    0: "Diameter" NUMERICAL mean:0.40852 min:0.055 max:0.63 sd:0.0990864
    1: "Height" NUMERICAL mean:0.140059 min:0 max:1.13 sd:0.04324
    2: "LongestShell" NUMERICAL mean:0.525167 min:0.075 max:0.8 sd:0.120085
    3: "ShellWeight" NUMERICAL mean:0.240438 min:0.0015 max:1.005 sd:0.139656
    4: "ShuckedWeight" NUMERICAL mean:0.362275 min:0.001 max:1.488 sd:0.222695
    6: "VisceraWeight" NUMERICAL mean:0.18221 min:0.0005 max:0.76 sd:0.110215
    7: "WholeWeight" NUMERICAL mean:0.835914 min:0.002 max:2.8255 sd:0.493095
    8: "__LABEL" NUMERICAL mean:9.89572 min:1 max:29 sd:3.19208

CATEGORICAL: 1 (11.1111%)
    5: "Type" CATEGORICAL has-dict vocab-size:4 zero-ood-items most-frequent:"M" 1057 (36.4986%)

Terminology:
    nas: Number of non-available (i.e. missing) values.
    ood: Out of dictionary.
    manually-defined: Attribute which type is manually defined by the user i.e. the type was not automatically inferred.
    tokenized: The attribute value is obtained through tokenization.
    has-dict: The attribute is attached to a string dictionary e.g. a categorical attribute stored as a string.
    vocab-size: Number of unique values.

[INFO kernel.cc:762] Configure learner
[INFO kernel.cc:787] Training config:
learner: "RANDOM_FOREST"
features: "Diameter"
features: "Height"
features: "LongestShell"
features: "ShellWeight"
features: "ShuckedWeight"
features: "Type"
features: "VisceraWeight"
features: "WholeWeight"
label: "__LABEL"
task: REGRESSION
[yggdrasil_decision_forests.model.random_forest.proto.random_forest_config] {
  num_trees: 300
  decision_tree {
    max_depth: 16
    min_examples: 5
    in_split_min_examples_check: true
    missing_value_policy: GLOBAL_IMPUTATION
    allow_na_conditions: false
    categorical_set_greedy_forward {
      sampling: 0.1
      max_num_items: -1
      min_item_frequency: 1
    }
    growing_strategy_local {
    }
    categorical {
      cart {
      }
    }
    num_candidate_attributes_ratio: -1
    axis_aligned_split {
    }
    internal {
      sorting_strategy: PRESORTED
    }
  }
  winner_take_all_inference: true
  compute_oob_performances: true
  compute_oob_variable_importances: false
  adapt_bootstrap_size_ratio_for_maximum_training_duration: false
}

[INFO kernel.cc:790] Deployment config:
num_threads: 6

[INFO kernel.cc:817] Train model
[INFO random_forest.cc:315] Training random forest on 2896 example(s) and 8 feature(s).
[INFO random_forest.cc:628] Training of tree  1/300 (tree index:4) done rmse:2.65458
[INFO random_forest.cc:628] Training of tree  11/300 (tree index:9) done rmse:2.23049
[INFO random_forest.cc:628] Training of tree  21/300 (tree index:20) done rmse:2.16349
[INFO random_forest.cc:628] Training of tree  31/300 (tree index:28) done rmse:2.14447
[INFO random_forest.cc:628] Training of tree  41/300 (tree index:40) done rmse:2.1277
[INFO random_forest.cc:628] Training of tree  51/300 (tree index:50) done rmse:2.1135
[INFO random_forest.cc:628] Training of tree  61/300 (tree index:59) done rmse:2.10612
[INFO random_forest.cc:628] Training of tree  71/300 (tree index:69) done rmse:2.11104
[INFO random_forest.cc:628] Training of tree  81/300 (tree index:80) done rmse:2.11052
[INFO random_forest.cc:628] Training of tree  91/300 (tree index:92) done rmse:2.10818
[INFO random_forest.cc:628] Training of tree  101/300 (tree index:101) done rmse:2.10873
[INFO random_forest.cc:628] Training of tree  111/300 (tree index:108) done rmse:2.10696
[INFO random_forest.cc:628] Training of tree  121/300 (tree index:120) done rmse:2.10652
[INFO random_forest.cc:628] Training of tree  131/300 (tree index:129) done rmse:2.10811
[INFO random_forest.cc:628] Training of tree  141/300 (tree index:138) done rmse:2.10587
[INFO random_forest.cc:628] Training of tree  151/300 (tree index:153) done rmse:2.10578
[INFO random_forest.cc:628] Training of tree  161/300 (tree index:159) done rmse:2.10376
[INFO random_forest.cc:628] Training of tree  171/300 (tree index:169) done rmse:2.10388
[INFO random_forest.cc:628] Training of tree  181/300 (tree index:179) done rmse:2.1034
[INFO random_forest.cc:628] Training of tree  191/300 (tree index:189) done rmse:2.10272
[INFO random_forest.cc:628] Training of tree  201/300 (tree index:202) done rmse:2.10077
[INFO random_forest.cc:628] Training of tree  211/300 (tree index:211) done rmse:2.10126
[INFO random_forest.cc:628] Training of tree  221/300 (tree index:219) done rmse:2.10128
[INFO random_forest.cc:628] Training of tree  231/300 (tree index:229) done rmse:2.10058
[INFO random_forest.cc:628] Training of tree  241/300 (tree index:242) done rmse:2.10035
[INFO random_forest.cc:628] Training of tree  251/300 (tree index:250) done rmse:2.0999
[INFO random_forest.cc:628] Training of tree  261/300 (tree index:259) done rmse:2.10021
[INFO random_forest.cc:628] Training of tree  271/300 (tree index:269) done rmse:2.1001
[INFO random_forest.cc:628] Training of tree  281/300 (tree index:282) done rmse:2.09985
[INFO random_forest.cc:628] Training of tree  291/300 (tree index:292) done rmse:2.09927
[INFO random_forest.cc:628] Training of tree  300/300 (tree index:298) done rmse:2.09961
[INFO random_forest.cc:696] Final OOB metrics: rmse:2.09961
[INFO kernel.cc:828] Export model in log directory: /tmp/tmpceztfba5
[INFO kernel.cc:836] Save model in resources
[INFO kernel.cc:988] Loading model from path
[INFO decision_forest.cc:590] Model loaded with 300 root(s), 259840 node(s), and 8 input feature(s).
[INFO kernel.cc:848] Use fast generic engine
46/46 [==============================] - 2s 36ms/step
# Evaluate the model on the test dataset.
evaluation = model_7.evaluate(test_ds, return_dict=True)

print(evaluation)
print()
print(f"MSE: {evaluation['mse']}")
print(f"RMSE: {math.sqrt(evaluation['mse'])}")
WARNING:tensorflow:5 out of the last 9 calls to <function CoreModel.make_test_function.<locals>.test_function at 0x7fa09077c290> triggered tf.function retracing. Tracing is expensive and the excessive number of tracings could be due to (1) creating @tf.function repeatedly in a loop, (2) passing tensors with different shapes, (3) passing Python objects instead of tensors. For (1), please define your @tf.function outside of the loop. For (2), @tf.function has experimental_relax_shapes=True option that relaxes argument shapes that can avoid unnecessary retracing. For (3), please refer to https://www.tensorflow.org/guide/function#controlling_retracing and https://www.tensorflow.org/api_docs/python/tf/function for  more details.
WARNING:tensorflow:5 out of the last 9 calls to <function CoreModel.make_test_function.<locals>.test_function at 0x7fa09077c290> triggered tf.function retracing. Tracing is expensive and the excessive number of tracings could be due to (1) creating @tf.function repeatedly in a loop, (2) passing tensors with different shapes, (3) passing Python objects instead of tensors. For (1), please define your @tf.function outside of the loop. For (2), @tf.function has experimental_relax_shapes=True option that relaxes argument shapes that can avoid unnecessary retracing. For (3), please refer to https://www.tensorflow.org/guide/function#controlling_retracing and https://www.tensorflow.org/api_docs/python/tf/function for  more details.
46/46 [==============================] - 0s 5ms/step - loss: 0.0000e+00 - mse: 1.8496
{'loss': 0.0, 'mse': 1.8496248722076416}

MSE: 1.8496248722076416
RMSE: 1.3600091441632447

Treinando um modelo de classificação

Finalmente, depois de ter treinado uma classificação e um modelos de regressão, treinar um ranking do modelo.

O objetivo de uma classificação é para itens de ordem de importância. O "valor" da relevância não importa diretamente. Classificação de um conjunto de documentos em relação a uma consulta do usuário é um exemplo de classificação problema: Só é importante para obter a ordem direita, onde os principais documentos importa mais.

TF-DF espera que os conjuntos de dados de classificação sejam apresentados em um formato "plano". Um documento + conjunto de dados de consulta pode ser assim:

inquerir document_id feature_1 feature_2 relevância / rótulo
gato 1 0,1 azul 4
gato 2 0,5 verde 1
gato 3 0,2 vermelho 2
cão 4 N / D vermelho 0
cão 5 0,2 vermelho 1
cão 6 0,6 verde 1

A relevância / rótulo é um valor numérico de ponto flutuante entre 0 e 5 (em geral entre 0 e 4), onde 0 significa "completamente independentes", 4 significa "muito importante" e 5 "meios da mesma forma que a consulta".

Curiosamente, as florestas de decisão costumam ser bons classificadores, e muitos modelos de classificação de última geração são florestas de decisão.

Neste exemplo, usar uma amostra do LETOR3 conjunto de dados. Mais precisamente, queremos baixar o OHSUMED.zip a partir do repo LETOR3 . Este conjunto de dados é armazenado no formato libsvm, portanto, precisaremos convertê-lo para csv.

%set_cell_height 200

archive_path = tf.keras.utils.get_file("letor.zip",
  "https://download.microsoft.com/download/E/7/E/E7EABEF1-4C7B-4E31-ACE5-73927950ED5E/Letor.zip",
  extract=True)

# Path to the train and test dataset using libsvm format.
raw_dataset_path = os.path.join(os.path.dirname(archive_path),"OHSUMED/Data/All/OHSUMED.txt")
<IPython.core.display.Javascript object>
Downloading data from https://download.microsoft.com/download/E/7/E/E7EABEF1-4C7B-4E31-ACE5-73927950ED5E/Letor.zip
61825024/61824018 [==============================] - 1s 0us/step
61833216/61824018 [==============================] - 1s 0us/step

O conjunto de dados é armazenado como um arquivo .txt em um formato específico, portanto, primeiro converta-o em um arquivo csv.

def convert_libsvm_to_csv(src_path, dst_path):
  """Converts a libsvm ranking dataset into a flat csv file.

  Note: This code is specific to the LETOR3 dataset.
  """
  dst_handle = open(dst_path, "w")
  first_line = True
  for src_line in open(src_path,"r"):
    # Note: The last 3 items are comments.
    items = src_line.split(" ")[:-3]
    relevance = items[0]
    group = items[1].split(":")[1]
    features = [ item.split(":") for item in items[2:]]

    if first_line:
      # Csv header
      dst_handle.write("relevance,group," + ",".join(["f_" + feature[0] for feature in features]) + "\n")
      first_line = False
    dst_handle.write(relevance + ",g_" + group + "," + (",".join([feature[1] for feature in features])) + "\n")
  dst_handle.close()

# Convert the dataset.
csv_dataset_path="/tmp/ohsumed.csv"
convert_libsvm_to_csv(raw_dataset_path, csv_dataset_path)

# Load a dataset into a Pandas Dataframe.
dataset_df = pd.read_csv(csv_dataset_path)

# Display the first 3 examples.
dataset_df.head(3)
train_ds_pd, test_ds_pd = split_dataset(dataset_df)
print("{} examples in training, {} examples for testing.".format(
    len(train_ds_pd), len(test_ds_pd)))

# Display the first 3 examples of the training dataset.
train_ds_pd.head(3)
11319 examples in training, 4821 examples for testing.

Neste conjunto de dados, a relevance define a classificação rés-do-verdade entre linhas do mesmo group .

# Name of the relevance and grouping columns.
relevance = "relevance"

ranking_train_ds = tfdf.keras.pd_dataframe_to_tf_dataset(train_ds_pd, label=relevance, task=tfdf.keras.Task.RANKING)
ranking_test_ds = tfdf.keras.pd_dataframe_to_tf_dataset(train_ds_pd, label=relevance, task=tfdf.keras.Task.RANKING)
/tmpfs/src/tf_docs_env/lib/python3.7/site-packages/tensorflow_decision_forests/keras/core.py:1612: FutureWarning: In a future version of pandas all arguments of DataFrame.drop except for the argument 'labels' will be keyword-only
  features_dataframe = dataframe.drop(label, 1)
%set_cell_height 400

model_8 = tfdf.keras.GradientBoostedTreesModel(
    task=tfdf.keras.Task.RANKING,
    ranking_group="group",
    num_trees=50)

with sys_pipes():
  model_8.fit(x=ranking_train_ds)
<IPython.core.display.Javascript object>
171/177 [===========================>..] - ETA: 0s
[INFO kernel.cc:736] Start Yggdrasil model training
[INFO kernel.cc:737] Collect training examples
[INFO kernel.cc:392] Number of batches: 177
[INFO kernel.cc:393] Number of examples: 11319
[INFO kernel.cc:759] Dataset:
Number of records: 11319
Number of columns: 27

Number of columns by type:
    NUMERICAL: 26 (96.2963%)
    HASH: 1 (3.7037%)

Columns:

NUMERICAL: 26 (96.2963%)
    1: "f_1" NUMERICAL mean:1.18217 min:0 max:9 sd:1.11541
    2: "f_10" NUMERICAL mean:3.99046 min:0 max:20.6046 sd:3.73218
    3: "f_11" NUMERICAL mean:4.60756 min:0 max:59 sd:4.77462
    4: "f_12" NUMERICAL mean:2.03091 min:0 max:9.75731 sd:1.64511
    5: "f_13" NUMERICAL mean:0.0487304 min:0 max:0.357143 sd:0.0479245
    6: "f_14" NUMERICAL mean:0.0476729 min:0 max:0.336056 sd:0.0463874
    7: "f_15" NUMERICAL mean:21.7471 min:7.51456 max:40.0616 sd:7.02527
    8: "f_16" NUMERICAL mean:6.91506 min:2.01684 max:13.5772 sd:2.23384
    9: "f_17" NUMERICAL mean:19.7598 min:9.0472 max:40.1808 sd:6.57407
    10: "f_18" NUMERICAL mean:0.202416 min:0 max:1.51088 sd:0.18941
    11: "f_19" NUMERICAL mean:20.8352 min:0 max:178.097 sd:20.9669
    12: "f_2" NUMERICAL mean:0.805272 min:0 max:4.56435 sd:0.746546
    13: "f_20" NUMERICAL mean:1.83596 min:0 max:13.4423 sd:1.70616
    14: "f_21" NUMERICAL mean:12.2662 min:3.18098 max:45.0501 sd:6.85595
    15: "f_22" NUMERICAL mean:2.31463 min:1.15719 max:3.80778 sd:0.669815
    16: "f_23" NUMERICAL mean:-6.10301 min:-9.49097 max:-1.85651 sd:2.20217
    17: "f_24" NUMERICAL mean:-5.79457 min:-9.22971 max:-0.691579 sd:1.99232
    18: "f_25" NUMERICAL mean:-5.9689 min:-9.60073 max:-0.691579 sd:2.20707
    19: "f_3" NUMERICAL mean:0.159851 min:0 max:1 sd:0.164307
    20: "f_4" NUMERICAL mean:0.147621 min:0 max:0.892574 sd:0.147925
    21: "f_5" NUMERICAL mean:27.1798 min:6.3511 max:55.3932 sd:9.38075
    22: "f_6" NUMERICAL mean:8.14849 min:2.03154 max:16.8986 sd:2.74133
    23: "f_7" NUMERICAL mean:27.6599 min:14.2035 max:55.1926 sd:9.4262
    24: "f_8" NUMERICAL mean:0.626537 min:0 max:3.80599 sd:0.599143
    25: "f_9" NUMERICAL mean:6.5037 min:0 max:47.7046 sd:6.04042
    26: "__LABEL" NUMERICAL mean:0.439968 min:0 max:2 sd:0.725817

HASH: 1 (3.7037%)
    0: "__RANK_GROUP" HASH

Terminology:
    nas: Number of non-available (i.e. missing) values.
    ood: Out of dictionary.
    manually-defined: Attribute which type is manually defined by the user i.e. the type was not automatically inferred.
    tokenized: The attribute value is obtained through tokenization.
    has-dict: The attribute is attached to a string dictionary e.g. a categorical attribute stored as a string.
    vocab-size: Number of unique values.

[INFO kernel.cc:762] Configure learner
[WARNING gradient_boosted_trees.cc:1643] Subsample hyperparameter given but sampling method does not match.
[WARNING gradient_boosted_trees.cc:1656] GOSS alpha hyperparameter given but GOSS is disabled.
[WARNING gradient_boosted_trees.cc:1665] GOSS beta hyperparameter given but GOSS is disabled.
[WARNING gradient_boosted_trees.cc:1677] SelGB ratio hyperparameter given but SelGB is disabled.
[INFO kernel.cc:787] Training config:
learner: "GRADIENT_BOOSTED_TREES"
features: "__RANK_GROUP"
features: "f_1"
features: "f_10"
features: "f_11"
features: "f_12"
features: "f_13"
features: "f_14"
features: "f_15"
features: "f_16"
features: "f_17"
features: "f_18"
features: "f_19"
features: "f_2"
features: "f_20"
features: "f_21"
features: "f_22"
features: "f_23"
features: "f_24"
features: "f_25"
features: "f_3"
features: "f_4"
features: "f_5"
features: "f_6"
features: "f_7"
features: "f_8"
features: "f_9"
label: "__LABEL"
task: RANKING
ranking_group: "__RANK_GROUP"
[yggdrasil_decision_forests.model.gradient_boosted_trees.proto.gradient_boosted_trees_config] {
  num_trees: 50
  decision_tree {
    max_depth: 6
    min_examples: 5
    in_split_min_examples_check: true
    missing_value_policy: GLOBAL_IMPUTATION
    allow_na_conditions: false
    categorical_set_greedy_forward {
      sampling: 0.1
      max_num_items: -1
      min_item_frequency: 1
    }
    growing_strategy_local {
    }
    categorical {
      cart {
      }
    }
    num_candidate_attributes_ratio: -1
    axis_aligned_split {
    }
    internal {
      sorting_strategy: PRESORTED
    }
  }
  shrinkage: 0.1
  validation_set_ratio: 0.1
  early_stopping: VALIDATION_LOSS_INCREASE
  early_stopping_num_trees_look_ahead: 30
  l2_regularization: 0
  lambda_loss: 1
  mart {
  }
  adapt_subsample_for_maximum_training_duration: false
  l1_regularization: 0
  use_hessian_gain: false
  l2_regularization_categorical: 1
  apply_link_function: true
  compute_permutation_variable_importance: false
}

[INFO kernel.cc:790] Deployment config:
num_threads: 6

[INFO kernel.cc:817] Train model
[INFO abstract_learner.cc:126] The ranking_group "__RANK_GROUP" was removed from the input feature set.
[INFO gradient_boosted_trees.cc:404] Default loss set to LAMBDA_MART_NDCG5
[INFO gradient_boosted_trees.cc:1001] Training gradient boosted tree on 11319 example(s) and 25 feature(s).
[INFO gradient_boosted_trees.cc:2306] Split training/validation dataset by "__RANK_GROUP". 106 groups found in 11319 examples i.e. 106.783 examples/groups.
[INFO gradient_boosted_trees.cc:1044] 10276 examples used for training and 1043 examples used for validation
[INFO gradient_boosted_trees_loss.cc:1547] Found 97 groups in 10276 examples.
[INFO gradient_boosted_trees_loss.cc:1547] Found 9 groups in 1043 examples.
[INFO gradient_boosted_trees.cc:1426]     num-trees:1 train-loss:-0.348863 train-NDCG@5:0.348863 valid-loss:-0.271541 valid-NDCG@5:0.271541
[INFO gradient_boosted_trees.cc:1426]     num-trees:50 train-loss:-0.607105 train-NDCG@5:0.607105 valid-loss:-0.404367 valid-NDCG@5:0.404367
[INFO gradient_boosted_trees.cc:229] Truncates the model to 21 tree(s) i.e. 21  iteration(s).
[INFO gradient_boosted_trees.cc:263] Final model num-trees:21 valid-loss:-0.459177 valid-NDCG@5:0.459177
[INFO kernel.cc:828] Export model in log directory: /tmp/tmpo_9lrcak
[INFO kernel.cc:836] Save model in resources
[INFO kernel.cc:988] Loading model from path
177/177 [==============================] - 2s 11ms/step
[INFO abstract_model.cc:993] Engine "GradientBoostedTreesQuickScorerExtended" built
[INFO kernel.cc:848] Use fast generic engine

Neste ponto, keras não propõe nenhuma métrica de classificação. Em vez disso, o treinamento e a validação (um GBDT usa um conjunto de dados de validação) são mostrados nos logs de treinamento. Neste caso, a perda é LAMBDA_MART_NDCG5 , ea final (ou seja, no final do treinamento) NDCG (normalizados ganho acumulado descontado) é 0.510136 (veja a linha Final model valid-loss: -0.510136 ).

Observe que o NDCG é um valor entre 0 e 1. Quanto maior o NDCG, melhor é o modelo. Por este motivo, a perda será -NDCG.

Como antes, o modelo pode ser analisado:

%set_cell_height 400

model_8.summary()
<IPython.core.display.Javascript object>
Model: "gradient_boosted_trees_model_5"
_________________________________________________________________
 Layer (type)                Output Shape              Param #   
=================================================================
=================================================================
Total params: 1
Trainable params: 0
Non-trainable params: 1
_________________________________________________________________
Type: "GRADIENT_BOOSTED_TREES"
Task: RANKING
Label: "__LABEL"
Rank group: "__RANK_GROUP"

Input Features (25):
    f_1
    f_10
    f_11
    f_12
    f_13
    f_14
    f_15
    f_16
    f_17
    f_18
    f_19
    f_2
    f_20
    f_21
    f_22
    f_23
    f_24
    f_25
    f_3
    f_4
    f_5
    f_6
    f_7
    f_8
    f_9

No weights

Variable Importance: MEAN_MIN_DEPTH:

    1. "__RANK_GROUP"  4.580857 ################
    2.      "__LABEL"  4.580857 ################
    3.          "f_1"  4.571903 ###############
    4.          "f_2"  4.546650 ###############
    5.         "f_18"  4.538126 ###############
    6.         "f_14"  4.484272 ###############
    7.         "f_11"  4.446549 ###############
    8.          "f_7"  4.434940 ###############
    9.         "f_13"  4.431744 ###############
   10.         "f_15"  4.428829 ###############
   11.         "f_19"  4.413141 ##############
   12.         "f_16"  4.395927 ##############
   13.         "f_20"  4.325392 ##############
   14.          "f_5"  4.306650 ##############
   15.          "f_6"  4.304228 ##############
   16.         "f_23"  4.222661 #############
   17.         "f_17"  4.152362 #############
   18.          "f_9"  4.115222 #############
   19.         "f_25"  3.999537 ############
   20.         "f_21"  3.980909 ############
   21.         "f_22"  3.851452 ###########
   22.         "f_12"  3.820965 ###########
   23.         "f_10"  3.816843 ###########
   24.         "f_24"  3.751312 ##########
   25.          "f_3"  3.556091 #########
   26.          "f_8"  3.286981 ########
   27.          "f_4"  1.971756 

Variable Importance: NUM_AS_ROOT:

    1.  "f_4" 10.000000 ################
    2.  "f_3"  3.000000 ###
    3.  "f_8"  3.000000 ###
    4. "f_24"  2.000000 #
    5. "f_10"  1.000000 
    6. "f_22"  1.000000 
    7.  "f_9"  1.000000 

Variable Importance: NUM_NODES:

    1.  "f_8" 34.000000 ################
    2.  "f_4" 28.000000 #############
    3. "f_22" 27.000000 ############
    4. "f_10" 25.000000 ###########
    5. "f_21" 23.000000 ##########
    6. "f_17" 21.000000 #########
    7. "f_23" 21.000000 #########
    8.  "f_9" 20.000000 #########
    9. "f_24" 19.000000 ########
   10. "f_12" 18.000000 ########
   11. "f_16" 18.000000 ########
   12.  "f_3" 18.000000 ########
   13.  "f_6" 17.000000 #######
   14. "f_20" 16.000000 #######
   15. "f_19" 14.000000 ######
   16. "f_15" 13.000000 #####
   17. "f_25" 13.000000 #####
   18.  "f_5" 12.000000 #####
   19.  "f_7" 10.000000 ####
   20. "f_13"  9.000000 ###
   21. "f_14"  8.000000 ###
   22. "f_11"  7.000000 ##
   23. "f_18"  6.000000 ##
   24.  "f_2"  3.000000 
   25.  "f_1"  2.000000 

Variable Importance: SUM_SCORE:

    1.  "f_4" 2980.573819 ################
    2. "f_24" 2158.482164 ###########
    3.  "f_8" 2084.795939 ###########
    4.  "f_3" 1550.118161 ########
    5. "f_17" 1463.975795 #######
    6. "f_10" 1394.182907 #######
    7. "f_21" 1294.251099 ######
    8. "f_23" 1205.467035 ######
    9. "f_22" 927.605266 ####
   10. "f_25" 920.474810 ####
   11. "f_12" 828.448676 ####
   12.  "f_9" 808.014761 ####
   13. "f_16" 698.778111 ###
   14.  "f_7" 599.805417 ###
   15.  "f_5" 543.782969 ##
   16. "f_15" 500.776397 ##
   17. "f_19" 475.478397 ##
   18.  "f_6" 446.515160 ##
   19. "f_20" 416.825290 ##
   20. "f_11" 304.808988 #
   21. "f_14" 263.830200 #
   22. "f_13" 185.897133 
   23.  "f_1" 109.890124 
   24. "f_18" 75.664346 
   25.  "f_2" 29.043191 



Loss: LAMBDA_MART_NDCG5
Validation loss value: -0.459177
Number of trees per iteration: 1
Node format: NOT_SET
Number of trees: 21
Total number of nodes: 825

Number of nodes by tree:
Count: 21 Average: 39.2857 StdDev: 6.82532
Min: 23 Max: 51 Ignored: 0
----------------------------------------------
[ 23, 24) 1   4.76%   4.76% ##
[ 24, 25) 0   0.00%   4.76%
[ 25, 27) 0   0.00%   4.76%
[ 27, 28) 0   0.00%   4.76%
[ 28, 30) 0   0.00%   4.76%
[ 30, 31) 0   0.00%   4.76%
[ 31, 33) 1   4.76%   9.52% ##
[ 33, 34) 1   4.76%  14.29% ##
[ 34, 36) 6  28.57%  42.86% ##########
[ 36, 37) 0   0.00%  42.86%
[ 37, 38) 1   4.76%  47.62% ##
[ 38, 40) 1   4.76%  52.38% ##
[ 40, 41) 0   0.00%  52.38%
[ 41, 43) 2   9.52%  61.90% ###
[ 43, 44) 4  19.05%  80.95% #######
[ 44, 46) 0   0.00%  80.95%
[ 46, 47) 0   0.00%  80.95%
[ 47, 49) 1   4.76%  85.71% ##
[ 49, 50) 1   4.76%  90.48% ##
[ 50, 51] 2   9.52% 100.00% ###

Depth by leafs:
Count: 423 Average: 4.60284 StdDev: 0.748958
Min: 1 Max: 5 Ignored: 0
----------------------------------------------
[ 1, 2)   1   0.24%   0.24%
[ 2, 3)   8   1.89%   2.13%
[ 3, 4)  38   8.98%  11.11% #
[ 4, 5)  64  15.13%  26.24% ##
[ 5, 5] 312  73.76% 100.00% ##########

Number of training obs by leaf:
Count: 423 Average: 510.156 StdDev: 1820.92
Min: 5 Max: 9742 Ignored: 0
----------------------------------------------
[    5,  491) 380  89.83%  89.83% ##########
[  491,  978)  11   2.60%  92.43%
[  978, 1465)   6   1.42%  93.85%
[ 1465, 1952)   1   0.24%  94.09%
[ 1952, 2439)   1   0.24%  94.33%
[ 2439, 2926)   2   0.47%  94.80%
[ 2926, 3413)   0   0.00%  94.80%
[ 3413, 3900)   1   0.24%  95.04%
[ 3900, 4387)   1   0.24%  95.27%
[ 4387, 4874)   1   0.24%  95.51%
[ 4874, 5360)   1   0.24%  95.74%
[ 5360, 5847)   0   0.00%  95.74%
[ 5847, 6334)   0   0.00%  95.74%
[ 6334, 6821)   2   0.47%  96.22%
[ 6821, 7308)   0   0.00%  96.22%
[ 7308, 7795)   0   0.00%  96.22%
[ 7795, 8282)   1   0.24%  96.45%
[ 8282, 8769)   2   0.47%  96.93%
[ 8769, 9256)   9   2.13%  99.05%
[ 9256, 9742]   4   0.95% 100.00%

Attribute in nodes:
    34 : f_8 [NUMERICAL]
    28 : f_4 [NUMERICAL]
    27 : f_22 [NUMERICAL]
    25 : f_10 [NUMERICAL]
    23 : f_21 [NUMERICAL]
    21 : f_23 [NUMERICAL]
    21 : f_17 [NUMERICAL]
    20 : f_9 [NUMERICAL]
    19 : f_24 [NUMERICAL]
    18 : f_3 [NUMERICAL]
    18 : f_16 [NUMERICAL]
    18 : f_12 [NUMERICAL]
    17 : f_6 [NUMERICAL]
    16 : f_20 [NUMERICAL]
    14 : f_19 [NUMERICAL]
    13 : f_25 [NUMERICAL]
    13 : f_15 [NUMERICAL]
    12 : f_5 [NUMERICAL]
    10 : f_7 [NUMERICAL]
    9 : f_13 [NUMERICAL]
    8 : f_14 [NUMERICAL]
    7 : f_11 [NUMERICAL]
    6 : f_18 [NUMERICAL]
    3 : f_2 [NUMERICAL]
    2 : f_1 [NUMERICAL]

Attribute in nodes with depth <= 0:
    10 : f_4 [NUMERICAL]
    3 : f_8 [NUMERICAL]
    3 : f_3 [NUMERICAL]
    2 : f_24 [NUMERICAL]
    1 : f_9 [NUMERICAL]
    1 : f_22 [NUMERICAL]
    1 : f_10 [NUMERICAL]

Attribute in nodes with depth <= 1:
    14 : f_4 [NUMERICAL]
    7 : f_12 [NUMERICAL]
    6 : f_8 [NUMERICAL]
    5 : f_22 [NUMERICAL]
    4 : f_3 [NUMERICAL]
    4 : f_25 [NUMERICAL]
    4 : f_24 [NUMERICAL]
    4 : f_21 [NUMERICAL]
    4 : f_17 [NUMERICAL]
    3 : f_10 [NUMERICAL]
    2 : f_5 [NUMERICAL]
    2 : f_23 [NUMERICAL]
    1 : f_9 [NUMERICAL]
    1 : f_7 [NUMERICAL]
    1 : f_15 [NUMERICAL]

Attribute in nodes with depth <= 2:
    17 : f_4 [NUMERICAL]
    12 : f_3 [NUMERICAL]
    11 : f_21 [NUMERICAL]
    11 : f_12 [NUMERICAL]
    10 : f_8 [NUMERICAL]
    9 : f_22 [NUMERICAL]
    8 : f_24 [NUMERICAL]
    8 : f_17 [NUMERICAL]
    8 : f_10 [NUMERICAL]
    6 : f_25 [NUMERICAL]
    5 : f_11 [NUMERICAL]
    4 : f_6 [NUMERICAL]
    4 : f_23 [NUMERICAL]
    4 : f_20 [NUMERICAL]
    3 : f_9 [NUMERICAL]
    3 : f_7 [NUMERICAL]
    3 : f_19 [NUMERICAL]
    3 : f_13 [NUMERICAL]
    2 : f_5 [NUMERICAL]
    2 : f_15 [NUMERICAL]
    1 : f_16 [NUMERICAL]
    1 : f_14 [NUMERICAL]
    1 : f_1 [NUMERICAL]

Attribute in nodes with depth <= 3:
    23 : f_8 [NUMERICAL]
    21 : f_4 [NUMERICAL]
    18 : f_22 [NUMERICAL]
    17 : f_21 [NUMERICAL]
    16 : f_3 [NUMERICAL]
    14 : f_17 [NUMERICAL]
    14 : f_12 [NUMERICAL]
    12 : f_24 [NUMERICAL]
    11 : f_23 [NUMERICAL]
    11 : f_20 [NUMERICAL]
    11 : f_10 [NUMERICAL]
    10 : f_6 [NUMERICAL]
    10 : f_19 [NUMERICAL]
    9 : f_9 [NUMERICAL]
    9 : f_25 [NUMERICAL]
    8 : f_5 [NUMERICAL]
    7 : f_7 [NUMERICAL]
    5 : f_16 [NUMERICAL]
    5 : f_13 [NUMERICAL]
    5 : f_11 [NUMERICAL]
    3 : f_18 [NUMERICAL]
    3 : f_15 [NUMERICAL]
    2 : f_2 [NUMERICAL]
    1 : f_14 [NUMERICAL]
    1 : f_1 [NUMERICAL]

Attribute in nodes with depth <= 5:
    34 : f_8 [NUMERICAL]
    28 : f_4 [NUMERICAL]
    27 : f_22 [NUMERICAL]
    25 : f_10 [NUMERICAL]
    23 : f_21 [NUMERICAL]
    21 : f_23 [NUMERICAL]
    21 : f_17 [NUMERICAL]
    20 : f_9 [NUMERICAL]
    19 : f_24 [NUMERICAL]
    18 : f_3 [NUMERICAL]
    18 : f_16 [NUMERICAL]
    18 : f_12 [NUMERICAL]
    17 : f_6 [NUMERICAL]
    16 : f_20 [NUMERICAL]
    14 : f_19 [NUMERICAL]
    13 : f_25 [NUMERICAL]
    13 : f_15 [NUMERICAL]
    12 : f_5 [NUMERICAL]
    10 : f_7 [NUMERICAL]
    9 : f_13 [NUMERICAL]
    8 : f_14 [NUMERICAL]
    7 : f_11 [NUMERICAL]
    6 : f_18 [NUMERICAL]
    3 : f_2 [NUMERICAL]
    2 : f_1 [NUMERICAL]

Condition type in nodes:
    402 : HigherCondition
Condition type in nodes with depth <= 0:
    21 : HigherCondition
Condition type in nodes with depth <= 1:
    62 : HigherCondition
Condition type in nodes with depth <= 2:
    136 : HigherCondition
Condition type in nodes with depth <= 3:
    246 : HigherCondition
Condition type in nodes with depth <= 5:
    402 : HigherCondition